文编辑/FBI警校生
家长和学生选警校是为了什么?就是为孩子将来好就业,毕业时能够参加警校统一组织的便捷入警机制就业工作,也是为了以后能够参加工作当警察。
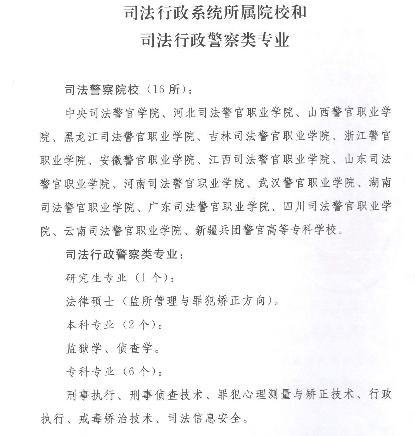
警校分为很多种,公安院校35所,其中,公安部直属5所,本科20所,专科10所,比较有名的人民公安大学,中人民警察学院等。司法院校18所,其中,司法部直属1所,本科1所,今年成立的甘肃司法警校,专科16所,比较有名的是中央司法警官职业学院。
2020年中央司法警官职业学院毕业生司法行政系统就业人数占总就业人数的 47%, 6 其他政法系统就业人数占总就业人数的 18%,其他类型公务员单位就业人数占总就业人数的 15%。公务员职位就业人数占总就业人数 的 80%。也就是说,毕业入警率非常不错,政策才实施两年,现在能达到80%的入警率,已经很好了。
人社部发【2018】20号)
从2019年下半年起司法行政警察类专业应届毕业生,能在毕业时参加司法联考。
河北司法警官职业学院刑事侦查技术、刑事执行、行政执行、罪犯心理测量与矫正技术、戒毒矫正技术、司法信息安全这6个专业的应届毕业生,有一定的比例可以参加司法联考。
刑事执行、行政执行、司法信息安全等3个司法行政警察类专业,可参加省内统一的人民警察录用考试。
2023年,黑龙江司法警官职业学院司法行政警察类专业应届毕业生,可通过“司法联考”入警。
省内司法行政系统都有部分岗位指定招录。
从2022年开始,江西司法警官职业学院司法行政警察类专业应届毕业生,可以通过“司法联考”入警。
司法警校名单在文件中,能参加司法联考的专业也都标记清楚。分别是监狱学、侦查学、刑事侦查技术、刑事执行、行政执行、罪犯心理测量与矫正技术、戒毒矫正技术、司法信息安全这8个专业。
司法警校和公安警校还有一定的差距,地方也正在陆续完善入警机制!
版权声明:我们致力于保护作者版权,注重分享,被刊用文章【吉林司法警官职业学院就业率怎么样(盘点)】因无法核实真实出处,未能及时与作者取得联系,或有版权异议的,请联系管理员,我们会立即处理! 部分文章是来自自研大数据AI进行生成,内容摘自(百度百科,百度知道,头条百科,中国民法典,刑法,牛津词典,新华词典,汉语词典,国家院校,科普平台)等数据,内容仅供学习参考,不准确地方联系删除处理!;
工作时间:8:00-18:00
客服电话
电子邮件
beimuxi@protonmail.com
扫码二维码
获取最新动态
