有没有从事餐饮业会计的,这有新准则下87笔业务真账处理案例,真的是纯正的干货了。错过就太遗憾了。(文末获取完整电子版资料)
作为财务人员来说,一个行业的会计实操经验是很珍贵的。不管是新手去面试还是要跳槽转行业做会计,都会面临一个问题,人家都会问你掌握多少会计实操经验的。
前不久我们这里有个学员是在学习餐饮行业的真账业务实训内容,一个月学完后,她很顺利地应聘成功了,现在在一家餐饮酒店做全盘会计呢,她在学习的也是今天我要分享的这87笔业务,今天小编分享在这里,希望更多餐饮业会计人员能够用得上,也预祝大家可以在此行业步步高升。
目录
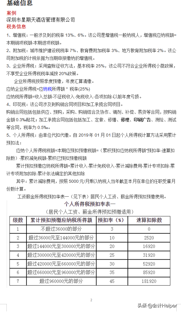
该餐饮酒店的基础信息
共40页内容,今天在此部分展示,涉及到的记账要用到的票据在此就不一一展示了。文末获取完整版。
业务1:预收宴席定金的账务处理
业务2:报销办公用品的账务处理
业务3:支付广告宣传费用的账务处理
业务58:确认现金收入/刷卡/充值卡/挂账收入的账务处理
12月31日,确认21-31日现金收入、刷卡、充值卡、挂账收入。营业收入日报表已编制。
业务60:提现支付宝、微信、刷卡收款的账务处理
12月31日,提现21-31日微信、支付宝、POS机刷卡收入(微信手续费率1‰,支付宝手续费率6‰,POS刷卡手续费率6‰),相应的入账明细表已编制。
业务61:汇总本月预售代金券收入的账务处理
12月31日,汇总本月推出38元购买80元代金券活动收取款项。代金券有效期从2022年01月1日至2022年12月31日。
……
业务75:计提本月工资
12月31日,计提本月工资。
【业务76】计提本月社保的账务处理
12月31日,计提本月社会保险费。
计提本月社保的会计分录
【业务77】计提工会经费
12月31日,计提本月工会经费。
【业务78】结转本月领用材料、商品成本
12月31日,结转本月领用原材料、周转材料、库存商品成本。
结转本月增值税
计提本月附加税
结转本期损益
结转企业所得税
……
受篇幅限制,上文的内容就暂时到这里了,有关“87笔新收入准则下餐饮业会计真账处理”的案例,需要在日常会计实务工作参考用到的,小编可以无偿分享。也希望大家工作一切顺利!
版权声明:我们致力于保护作者版权,注重分享,被刊用文章【报销办公用品会计分录(从事餐饮业的会计都在用)】因无法核实真实出处,未能及时与作者取得联系,或有版权异议的,请联系管理员,我们会立即处理! 部分文章是来自自研大数据AI进行生成,内容摘自(百度百科,百度知道,头条百科,中国民法典,刑法,牛津词典,新华词典,汉语词典,国家院校,科普平台)等数据,内容仅供学习参考,不准确地方联系删除处理!;
工作时间:8:00-18:00
客服电话
电子邮件
beimuxi@protonmail.com
扫码二维码
获取最新动态
