财务总监直言:7月起不会新收入准则会计科目账务处理的,不录用!对于会计而言,会计科目是做账的基础。你不懂会计科目怎么做记账凭证呢。就是因为现在是毕业季很多刚从学校出来的应届毕业生找工作,很多都是没有经验的。但是再没有经验,连基本的会计科目都不知道,哪个公司也不会用的!
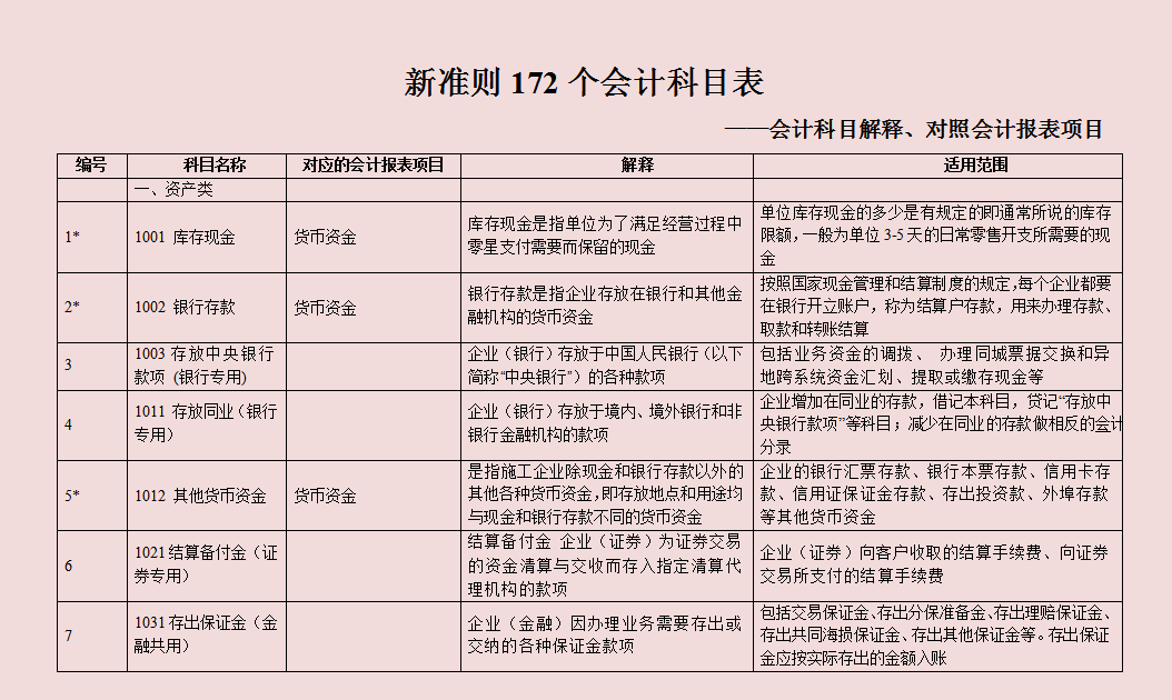
现在企业基本都执行新收入准则会计准则了,所以现在要求会计不只是要会基本的会计科目账务处理,更要掌握新准则新增加会计科目的会计核算方法。
为了让财务人员理解新准则新增加会计科目的账务处理方法,接下来是新增会计科目的实际账务处理应用案例解析,后面附有常用的会计科目表适用范围,一起瞅瞅吧。
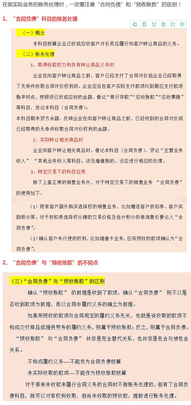
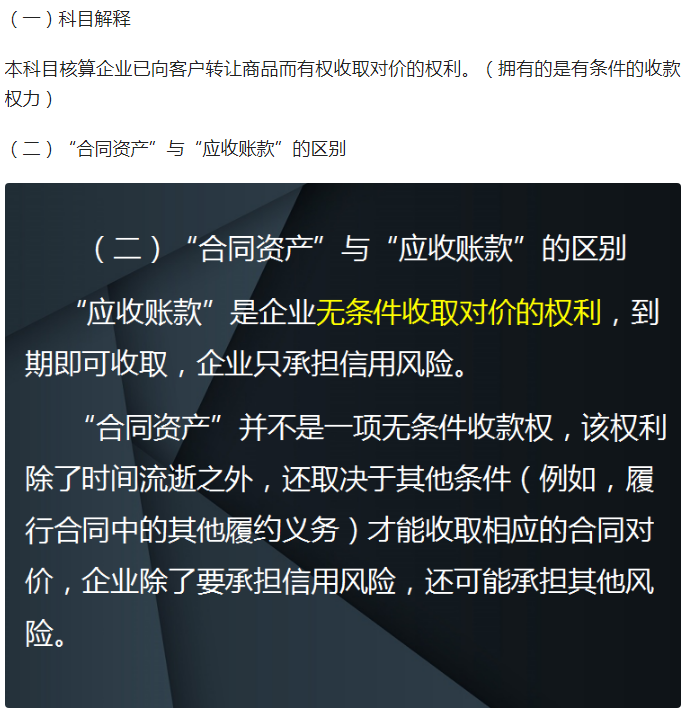
合同履约成本的会计核算应用案例
合同取得成本减值准备的会计核算应用案例
应收退货成本的会计核算应用案例
……
新准则会计科目的基本账务处理应用案例,今天就先介绍到这里了。日常会计工作中,对会计科目的账务处理不理解的,上述案例希望大家认真阅读。
版权声明:我们致力于保护作者版权,注重分享,被刊用文章【新手能干成本会计吗(财务总监直言)】因无法核实真实出处,未能及时与作者取得联系,或有版权异议的,请联系管理员,我们会立即处理! 部分文章是来自自研大数据AI进行生成,内容摘自(百度百科,百度知道,头条百科,中国民法典,刑法,牛津词典,新华词典,汉语词典,国家院校,科普平台)等数据,内容仅供学习参考,不准确地方联系删除处理!;
工作时间:8:00-18:00
客服电话
电子邮件
beimuxi@protonmail.com
扫码二维码
获取最新动态
