罪行法定原则的考点归纳!
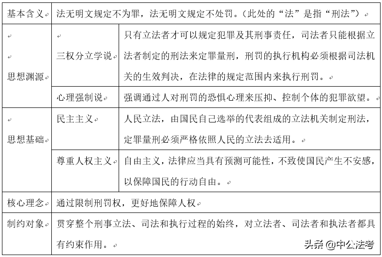
我国刑法共规定了三条基本原则,分别是罪刑法定原则、刑法面前人人平等原则、罪刑相适应原则,其中最为重要的是罪刑法定原则。罪刑法定原则被誉为现代刑法的精神和灵魂。罪刑法定原则是刑法基础理论部分的最重要考点,备考需注意掌握其理念及主要内容。
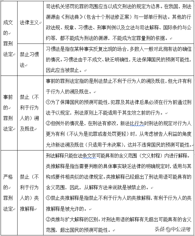
(一)罪刑法定原则的形式侧面(规范司法机关的权力)
(二)罪刑法定原则的实质侧面(规范立法机关的权力)
关于罪刑法定原则有以下观点:
①罪刑法定只约束立法者,不约束司法者
②罪刑法定只约束法官,不约束侦查人员
③罪刑法定只禁止类推适用刑法,不禁止适用习惯法
④罪刑法定只禁止不利于被告人的事后法,不禁止有利于被告人的事后法
下列哪一选项是正确的?
A.第①句正确,第②③④句错误
B.第①②句正确,第③④句错误
C.第④句正确,第①②③句错误
D.第①③句正确,第②④句错误
【答案】C
【解析】罪刑法定原则贯穿整个刑事立法、司法和执行过程的始终,对立法者、司法者和执法者都具有约束作用。既然罪刑法定原则约束司法人员,就应该同时约束法官和享有侦查权的侦查人员,因为侦查人员的行为具有(准)司法性质。第①句、第②句错误。A、B、D三项错误,不当选。
罪刑法定原则禁止类推解释。从形式上说,犯罪与刑罚必须由以成文法的形式记载下来,这是罪刑法定原则明确性的表现。习惯法由于不成文、缺乏明确性,无法保障国民的预测可能性,因此应当被禁止。第③句错误。
为了保障国民的预测可能性,犯罪及其法律后果必须在行为前通过刑法予以规定,刑法原则上不能适用于其生效之前的行为。但例外的情况是,在刑法有修改,新法比行为时刑法的规定对行为人更为有利(不认为是犯罪或者处罚更轻)时,从考虑被告人利益的角度允许新法溯及既往(只适用于未决案),这并不违背国民的预测可能性。因此,罪刑法定只禁止不利于被告人的事后法,不禁止有利于被告人的事后法。第④句正确。C项正确,当选。
故本题选C。
上述便是中公法考关于罪行法定原则的考点内容介绍,大家可以了解一下,如有问题可直接留言咨询,关注“中公法考”了解更多法考内容。
版权声明:我们致力于保护作者版权,注重分享,被刊用文章【罪刑法定原则(刑法考点)】因无法核实真实出处,未能及时与作者取得联系,或有版权异议的,请联系管理员,我们会立即处理! 部分文章是来自自研大数据AI进行生成,内容摘自(百度百科,百度知道,头条百科,中国民法典,刑法,牛津词典,新华词典,汉语词典,国家院校,科普平台)等数据,内容仅供学习参考,不准确地方联系删除处理!;
工作时间:8:00-18:00
客服电话
电子邮件
beimuxi@protonmail.com
扫码二维码
获取最新动态
