要考一建市政才知道,网上说的一点儿也没错,市政实务真是最难的一科了,涵盖道路、桥梁、给排水、管道、轨道、垃圾处理和园林等工程分项,涉及面太广了。
我花了20天,把一建市政教材和历年真题考点翻了个遍,整理出来100个案例简答,22年考友们建议收藏。
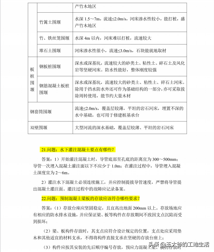
一问一答,直接就是一建市政案例踩分点,都是结合了今年新教材和高频考点整理出来的,含金量没得说,照着背就行。
22年一建市政案例核心考点都在这100个案例简答里了,一共31页,打印背就行,备考事半功倍,考友们想拿证的都收藏起来背吧!
版权声明:我们致力于保护作者版权,注重分享,被刊用文章【市政实务案例踩分点(建议收藏)】因无法核实真实出处,未能及时与作者取得联系,或有版权异议的,请联系管理员,我们会立即处理! 部分文章是来自自研大数据AI进行生成,内容摘自(百度百科,百度知道,头条百科,中国民法典,刑法,牛津词典,新华词典,汉语词典,国家院校,科普平台)等数据,内容仅供学习参考,不准确地方联系删除处理!;
工作时间:8:00-18:00
客服电话
电子邮件
beimuxi@protonmail.com
扫码二维码
获取最新动态
