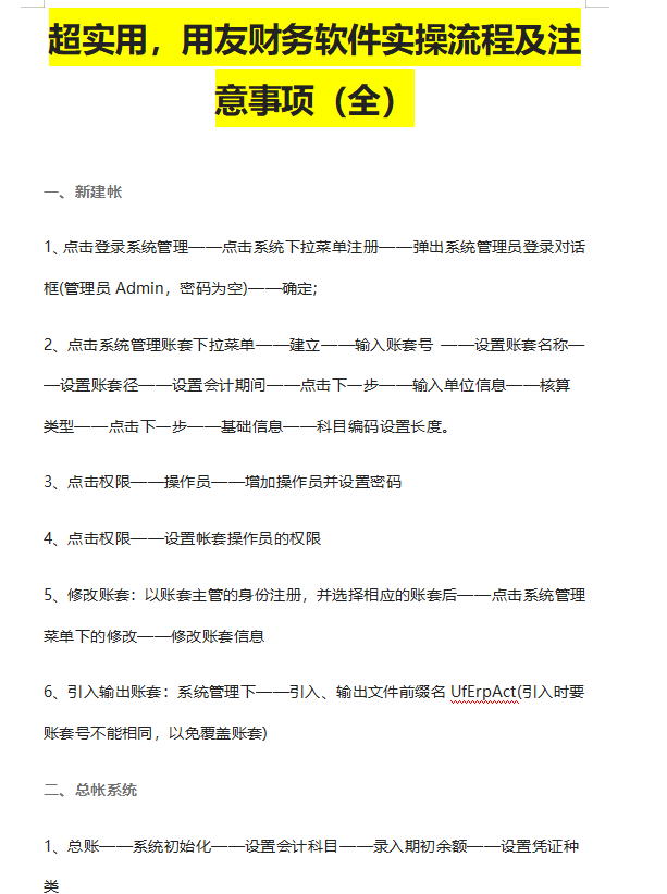
今天给大家分享一下金蝶、用友等财务软件日常操作流程。虽然在学校有实践课程,当时接触过这些财务软件的操作,但一到工作中就不会了,整理了一些操作流程+图解,希望可以帮到你。
篇幅有限,不能一一展示
版权声明:我们致力于保护作者版权,注重分享,被刊用文章【会计实习内容及过程(财务实习生连金蝶)】因无法核实真实出处,未能及时与作者取得联系,或有版权异议的,请联系管理员,我们会立即处理! 部分文章是来自自研大数据AI进行生成,内容摘自(百度百科,百度知道,头条百科,中国民法典,刑法,牛津词典,新华词典,汉语词典,国家院校,科普平台)等数据,内容仅供学习参考,不准确地方联系删除处理!;
工作时间:8:00-18:00
客服电话
电子邮件
beimuxi@protonmail.com
扫码二维码
获取最新动态
