会计分录记不住怎么办?分录又多又乱,背完就忘,就算好不容易背会了,但不理解、不会用还是白搭。
今天就给大家分享会计工作中常用到的76个会计分录汇总表格,涵盖18类常见业务,相信各位小伙伴们看到后都能豁然开朗,快速上手实操,一起来看看吧!(文末可抱走)
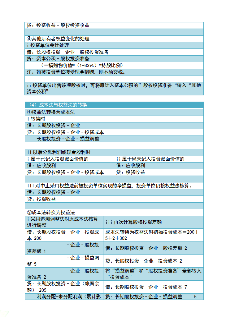
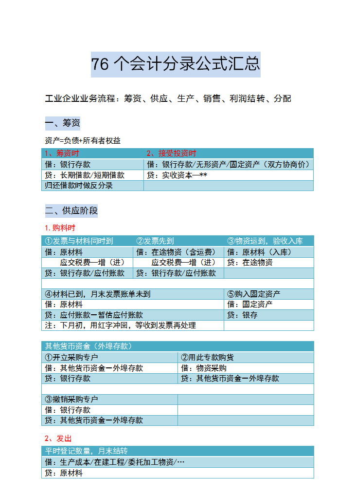
工业企业业务流程:筹资、供应、生产、销售、利润结转、分配
......
以上就是76个会计分录公式汇总的部分内容,篇幅有限,今天先和大家分享到这里,有完整版,希望可以帮助到大家!
没有不可治愈的伤痛,没有不可结束的沉沦。所有失去的,会以另一种方式归来。
版权声明:我们致力于保护作者版权,注重分享,被刊用文章【会计汇总表(会计分录根本不需要死记硬背)】因无法核实真实出处,未能及时与作者取得联系,或有版权异议的,请联系管理员,我们会立即处理! 部分文章是来自自研大数据AI进行生成,内容摘自(百度百科,百度知道,头条百科,中国民法典,刑法,牛津词典,新华词典,汉语词典,国家院校,科普平台)等数据,内容仅供学习参考,不准确地方联系删除处理!;
工作时间:8:00-18:00
客服电话
电子邮件
beimuxi@protonmail.com
扫码二维码
获取最新动态
