希律法考 2018-10-08 11:21:50
法律文书题虽有几年没考,但以防万一,有备无患,还是应当了解一下。现整理了常见法律文书格式模板,供考生们参考:
法律文书的固定结构分为三部分:即首部、正文、尾部,各部分的具体内容为:
首部包括:
(1)制作机关、文种名称、编号;
(2)当事人基本情况;
(3)案由、审理经过等。
正文包括:
(1)案情事实;
(2)处理(请求)理由;
(3)处理(请求)意见。
尾部包括:
(1)交代有关事项;
(2)签署、日期、用印;
(3)附注说明。
一、上诉答辩状
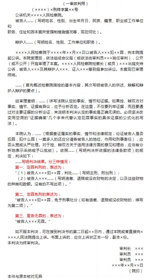
二、刑事判决书
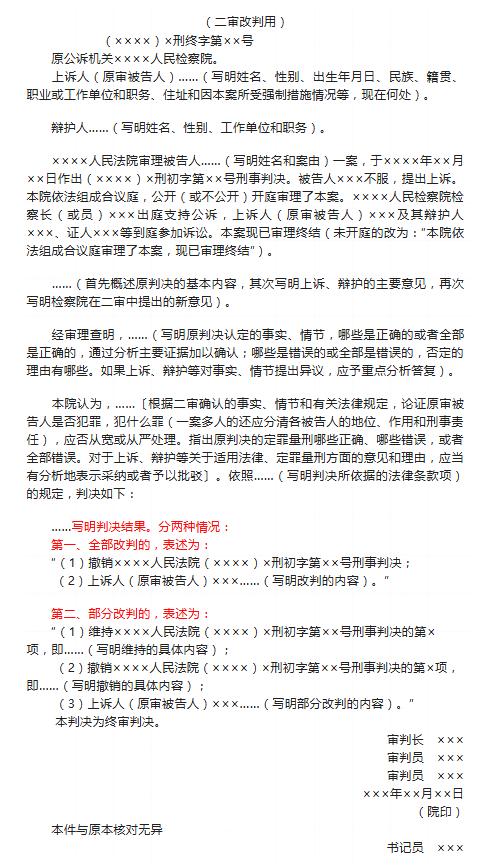
三、刑事判决书
版权声明:我们致力于保护作者版权,注重分享,被刊用文章【法律文书写作自考真题(普法)】因无法核实真实出处,未能及时与作者取得联系,或有版权异议的,请联系管理员,我们会立即处理! 部分文章是来自自研大数据AI进行生成,内容摘自(百度百科,百度知道,头条百科,中国民法典,刑法,牛津词典,新华词典,汉语词典,国家院校,科普平台)等数据,内容仅供学习参考,不准确地方联系删除处理!;
工作时间:8:00-18:00
客服电话
电子邮件
beimuxi@protonmail.com
扫码二维码
获取最新动态
