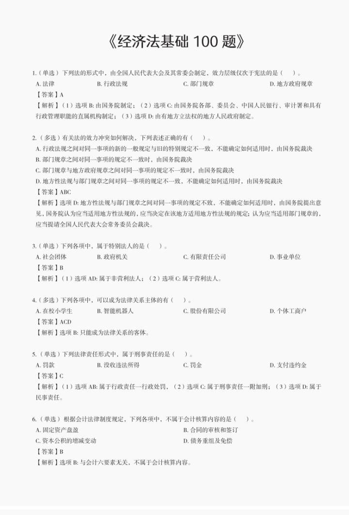
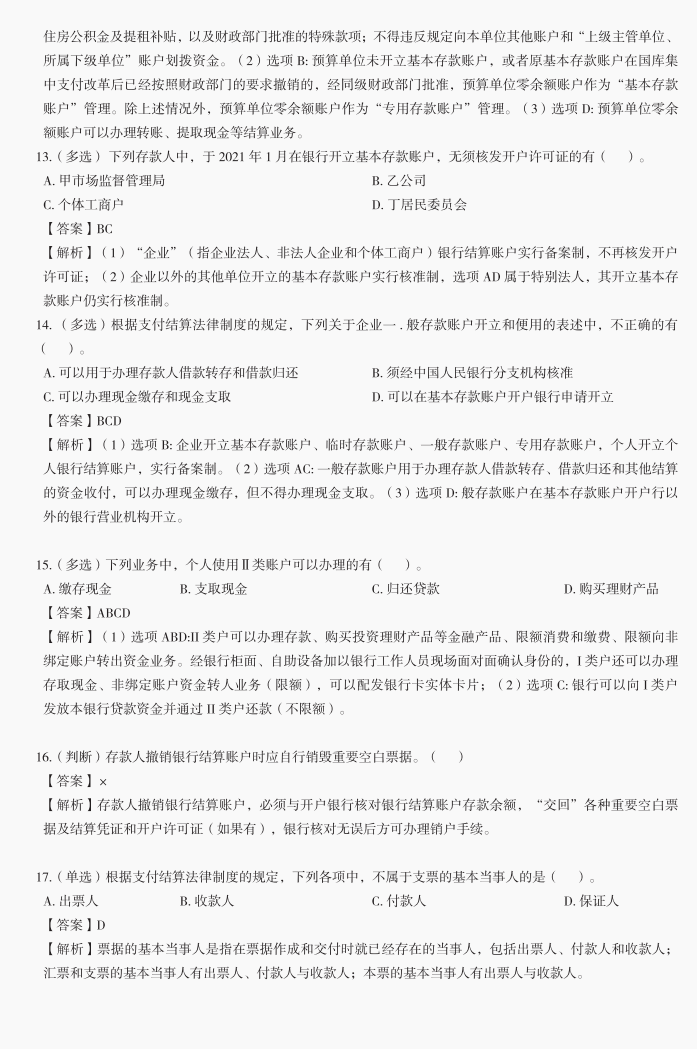
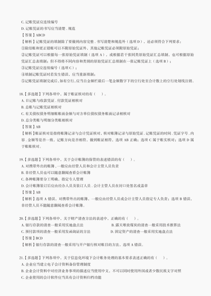
昨天确定了考试时间,很多备考生表示,已经摆烂了两个月了,现在真的该好好备考了!是的,距离8月1日考试还有不到37天的时间,所以我们需要利用好最后的37天时间,现在开始看书是没有这个必要了,最后的阶段就做题,然后结合相关知识点来巩固一下不熟悉的知识。还有很多是连做什么题都不知道的,今天就在这里跟大家带来了:2022初级会计最后200道题,附答案解析!做完对照答案检查,对于错误的知识点也一定要重新记忆。
好了,上述内容一共是62页内容,今天就先到这里了。也希望备考初级会计考试的小伙伴,在最后关头全力以赴。争取这一次顺利考取初级会计证书。
版权声明:我们致力于保护作者版权,注重分享,被刊用文章【初级会计考试题目(别摆烂)】因无法核实真实出处,未能及时与作者取得联系,或有版权异议的,请联系管理员,我们会立即处理! 部分文章是来自自研大数据AI进行生成,内容摘自(百度百科,百度知道,头条百科,中国民法典,刑法,牛津词典,新华词典,汉语词典,国家院校,科普平台)等数据,内容仅供学习参考,不准确地方联系删除处理!;
工作时间:8:00-18:00
客服电话
电子邮件
beimuxi@protonmail.com
扫码二维码
获取最新动态
