企业成本费用控制精细化管理超全流程(Word版)
9个方面:第一,企业成本费用的构成;第二,人力资源成本费用控制;第三,生产成本费用控制;第四,采购成本费用控制;第五,物流成本费用控制;第六,质量控制;第七,销售费用控制;第八,管理费用控制;第九,财务费用控制。
企业成本控制和内部控制对于未来的发展都起着关键性作用,我们作为企业财务部的负责人,对于成本费用的控制一定要做到位。今天话不多说,直接进入正题,本文主要分享的内容是:企业成本费用控制精细化管理全流程,一共从9个大方面来阐述成本费用控制的整个过程。详细的内容见下文!
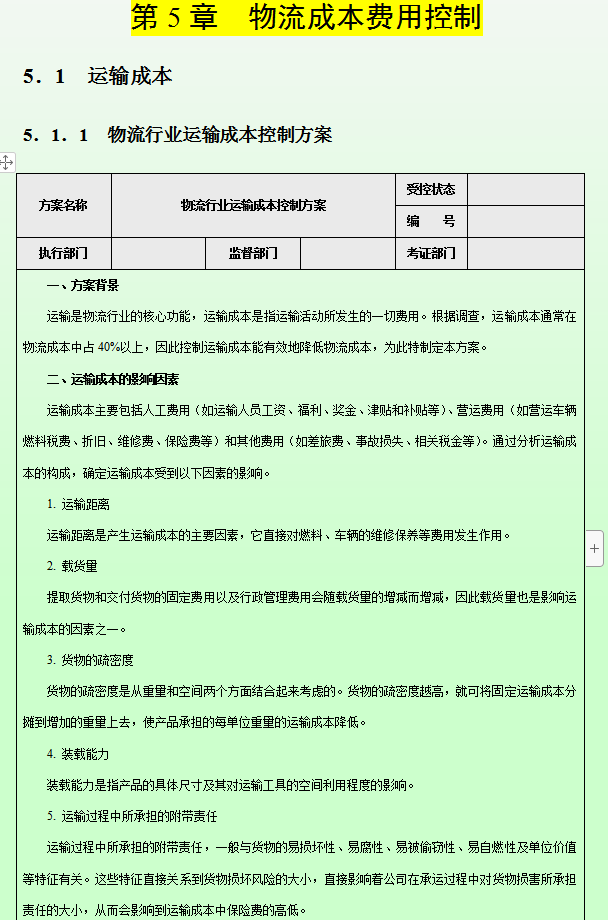
企业经营过程中,生产成本费用控制是头等大事,接下来是整个生产成本费用控制的全过程,希望可以对大家在具体实施中可以提供些参考方向。
3.1直接材料成本
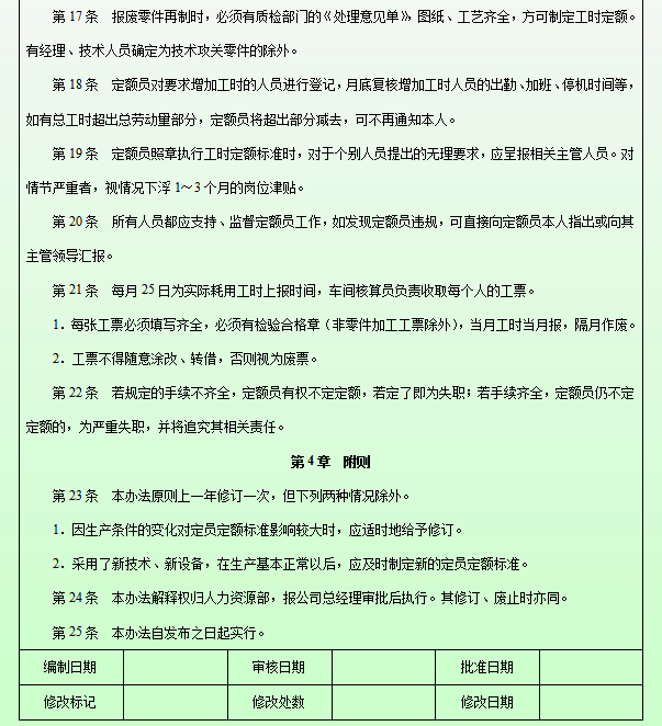
3.2劳动定员定额管理方法
3.3 生产用水节约管理办法
3.4 保护用品管控制度
4.1订购成本
第六,质量控制
第七,销售费用控制
第八,管理费用控制
第九,财务费用控制
……
上述就是今天分享的主要内容了。企业成本费用控制精细化管理全流程,希望可以为大家日常的管控工作提供些参考方向。
版权声明:我们致力于保护作者版权,注重分享,被刊用文章【成本与管理会计(完整版企业成本费用控制精细化管理流程)】因无法核实真实出处,未能及时与作者取得联系,或有版权异议的,请联系管理员,我们会立即处理! 部分文章是来自自研大数据AI进行生成,内容摘自(百度百科,百度知道,头条百科,中国民法典,刑法,牛津词典,新华词典,汉语词典,国家院校,科普平台)等数据,内容仅供学习参考,不准确地方联系删除处理!;
工作时间:8:00-18:00
客服电话
电子邮件
beimuxi@protonmail.com
扫码二维码
获取最新动态
