【医界宝藏】专注医院各类管理制度、流程、预案等汇编资料,及时为你推送最全最完整的医院管理精品资料信息。
完整版领取方式,见文章末尾。
目录:
1. 院长岗位说明书
2. 党委书记岗位说明书
3. 业务副院长岗位说明书
4. 行政副院长岗位说明书
5. 总会计师岗位说明书
6. 工会主席岗位说明书
7. 办公室主任岗位说明书
8. 办公室行政干事岗位说明书
9. 办公室文秘干事岗位说明书
10. 党群工作部主任岗位说明书
11. 工会干事岗位说明书
12. 人力资源部主任岗位说明书
13. 人力资源部劳资干事岗位说明书
14. 人力资源部人事干事岗位说明书
15. 财务部主任岗位说明书
16. 财务部会计岗位说明书
17. 财务部出纳岗位说明书
18. 财务部物价管理员岗位说明书
19. 核算办主任岗位说明书
20. 质控部主任岗位说明书
21. 质控部干事岗位说明书
22. 医教部主任岗位说明书
23. 医教部干事岗位说明书
24. 营销部主任岗位说明书
25. 护理部主任岗位说明书
26. 护理部护理质量控制员岗位说明书
27. 护理部干事岗位说明书
28. 感染管理部主任岗位说明书
29. 感染管理部干事岗位说明书
30. 预防保健部主任岗位说明书
31. 审计部主任岗位说明书
32. 医保合疗部主任岗位说明书
33. 医保合疗部监管员岗位说明书
34. 医保合疗部审核员岗位说明书
35. 医保合疗部结算员岗位说明书
36. 后勤保障部主任岗位说明书
37. 后勤保障部水工班班长岗位说明书
38. 后勤保障部电工班班长岗位说明书
39. 后勤保障部锅炉班班长岗位说明书
40. 物资采供部主任岗位说明书
41. 物资采供部器械卫材会计岗位说明书
42. 物资采供部总务采购员
43. 物资采供部总务会计岗位说明书
44. 物资采供部器械卫材采购员岗位说明书
45. 信息管理部主任岗位说明书
46. 信息管理部计算机工程师岗位说明书
47. 信息管理部信息部病案管理员岗位说明书
48. 信息管理部统计员岗位说明书
49. 信息管理部图书管理员图书管理员
50. 基建维修管理部主任岗位说明书
51. 基建维修管理部施工现场管理员岗位说明书
52. 设备维修管理部主任岗位说明书
53. 设备维修管理部设备维修员岗位说明书
54. 安全保卫部主任岗位说明书
55. 安全保卫部保安岗位说明书
56. 第二章门急诊岗位说明书
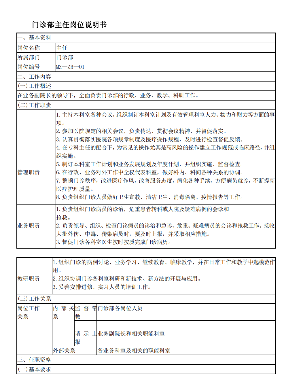
57. 门诊部主任岗位说明书
58. 门诊部护士长岗位说明书
59. 门诊部干事岗位说明书
60. 门诊部导医岗位说明书
61. 急诊科主任岗位说明书
62. 急诊科主任医师岗位说明书
63. 急诊科副主任医师岗位说明书
64. 急诊科主治医师岗位说明书
65. 急诊科医师岗位说明书
66. 急诊科护士长岗位说明书
67. 急诊科副主任护师岗位说明书
68. 急诊科主管护师岗位说明书
69. 急诊科护师岗位说明书
70. 急诊科护士岗位说明书
71. 急诊科司机班班长岗位说明书
72. 急诊斜驾驶员岗位说明书
73. 社区卫生服务站主任岗位说明书
74. 社区卫生服务站医师岗位说明书
75. 第三章临床科室岗位说明书
76. 内科主任岗位说明书
77. 内科副主任医师岗位说明书
78. 内科主治医师岗位说明书
79. 内科医师岗位说明书
80. 内科护士长岗位说明书
81. 内科副主任护师岗位说明书
82. 内科护师岗位说明书
83. 内科护士岗位说明书
84. 康复治疗科主任岗位说明书
85. 康复治疗科主治医师岗位说明书
86. 内分泌肾病科、血液净化室医师岗位说明书
87. 内分泌肾病科、血液净化室主管护师岗位说明书
88. 内分泌肾病科、血液净化室护师岗位说明书
89. 外科主任岗位说明书
90. 外科主任医师岗位说明书
91. 外科副主任医师岗位说明书
92. 外科主治医师岗位说明书
93. 外科医师岗位说明书
94. 外科护士长岗位说明书
95. 外科副主任护师岗位说明书
96. 外科主管护师岗位说明书
97. 外科护师岗位说明书
98. 外科护士岗位说明书
99. 妇产科主任岗位说明书
100. 妇产科主任医师岗位说明书
101. 妇产科副主任医师岗位说明书
102. 妇产科主治医师岗位说明书
103. 妇产科医师岗位说明书
104. 妇产科护士长
105. 妇产科副主任护师岗位说明书
106. 妇产科主管护师岗位说明书
107. 妇产科护师岗位说明书
108. 妇产科护士岗位说明书
109. 妇产科助产师(士) 岗位说明书
110. 手术麻醉科主任岗位说明书
111. 手术麻醉科副主任医师岗位说明书
112. 手术麻醉科主治医师岗位说明书
113. 手术麻醉科医师岗位说明书
114. 手术麻醉科护士长岗位说明书
115. 手术麻醉科副主任护师岗位说明书
116. 手术麻醉科护师岗位说明书
117. 手术麻醉科护士岗位说明书
118. 儿科主任岗位说明书
119. 儿科主任医师岗位说明书
120. 儿科副主任医师岗位说明书
121. 儿科主治医师岗位说明书
122. 儿科医师岗位说明书
123. 儿科护士长岗位说明书
124. 儿科副主任护师岗位说明书
125. 儿科主管护师岗位说明书
126. 儿科护师岗位说明书
127. 儿科护士岗位说明书
128. 五官科系统主任岗位说明书
129. 五官科系统主任医师岗位说明书
130. 五官科系统副主任医师岗位说明书
131. 五官科系统主治医师岗位说明书
132. 五官科系统医师岗位说明书
133. 中医科主任岗位说明书
134. 中医科副主任医师岗位说明书
135. 中医科主治医师岗位说明书
136. 中医科医师岗位说明书
137. 疼痛科主任岗位说明书
138. 疼痛科主治医师岗位说明书
139. 疼痛科医师岗位说明书
140. 疼痛科理疗技师岗位说明书
141. 健康体检管理部主任岗位说明书
142. 健康体检管理部总检医师岗位说明书
143. 健康体检管理部护师岗位说明书
144. 健康体检管理部护士岗位说明书
145. 第四章医技科室岗位说明书
146. 超声诊疗科主任岗位说明书
147. 超声诊疗科副主任
148. 超声诊疗科主治医师岗位说明书
149. 超声诊疗科医师
150. 心电图室心电图医师岗位说明书
151. 放射科主任岗位说明书
152. 放射科副主任医师岗位说明书
153. 放射科主治医师岗位说明书
154. 放射科医师岗位说明书
155. 放射科主管技师岗位说明书
156. 放射科技师岗位说明书
157. 放射科CT室医师岗位说明书
158. CT室技师岗位说明书
159. 放射科MRI室医师岗位说明书
160. 放射科技师岗位说明书
161. 介入治疗室主任岗位说明书
162. 介入治疗室医师岗位说明书
163. 介入治疗室技师岗位说明书
164. 输血科主任岗位说明书
165. 输血科副主任医师
166. 输血科主治医师岗位说明书
167. 输血科医(技)师岗位说明书
168. 检验科主任岗位说明书
169. 检验科副主任检验师岗位说明书
170. 检验科主管检验师岗位说明书
171. 检验科检验师岗位说明书
172. 病理科主任岗位说明书
173. 病理科副主任医师岗位说明书
174. 病理科主治医师岗位说明书
175. 病理科医师岗位说明书
176. 病理科主管技师岗位说明书
177. 病理科技师岗位说明书
178. 药剂科主任岗位说明书
179. 药剂科(中、西)副主任药师岗位说明书
180. 药剂科(中、西)主管药师岗位说明书
181. 药剂科(中、西)药师岗位说明书
182. 供应室护士长岗位说明书
183. 供应室主管护师岗位说明书
184. 供应室护师岗位说明书
185. 供应室护士岗位说明书
版权声明:我们致力于保护作者版权,注重分享,被刊用文章【会计岗位说明书(最全版)】因无法核实真实出处,未能及时与作者取得联系,或有版权异议的,请联系管理员,我们会立即处理! 部分文章是来自自研大数据AI进行生成,内容摘自(百度百科,百度知道,头条百科,中国民法典,刑法,牛津词典,新华词典,汉语词典,国家院校,科普平台)等数据,内容仅供学习参考,不准确地方联系删除处理!;
工作时间:8:00-18:00
客服电话
电子邮件
beimuxi@protonmail.com
扫码二维码
获取最新动态
