财务想要升职加薪,除了做好本职工作,就是熬时间。当然还是有其他捷径的,就像当下很多财务能力较强,在行业里很年轻就当上财务主管或者财务经理了。
提升自己的能力,能力强,无论在哪都是比较吃香的。
想要升职财务主管可以选择提升的地方有很多,除了本职工作做账、报税,就是税务筹划工作以及财务报销制度的编写等等。这些都是财务升职的硬实力。
今天分享的是:
①财务报销制度及流程(可直接参考套用)
②财务报销管理系统
③报销常用单据
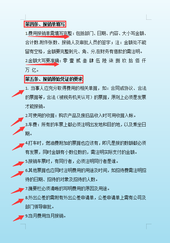
共9章,8千余字,可以直接参考本公司实际情况,进行套用即可。
第一章总则
第二章费用报销凭证的规范
第三章内部控制及一般流程
……篇幅有限,先到这里,完整版看文末
基本信息
报销列表展示(报销人信息都在这)
已报销人员数据
员工统计含图表
....
报销单据粘贴单
差旅费报销单
费用报销单
篇幅有限,到这里就要先结束了。
每一次积累都是你成功的基石,关注我,每天都有会计新资讯。
版权声明:我们致力于保护作者版权,注重分享,被刊用文章【会计信息管理系统(财务升职秘笈)】因无法核实真实出处,未能及时与作者取得联系,或有版权异议的,请联系管理员,我们会立即处理! 部分文章是来自自研大数据AI进行生成,内容摘自(百度百科,百度知道,头条百科,中国民法典,刑法,牛津词典,新华词典,汉语词典,国家院校,科普平台)等数据,内容仅供学习参考,不准确地方联系删除处理!;
工作时间:8:00-18:00
客服电话
电子邮件
beimuxi@protonmail.com
扫码二维码
获取最新动态
