这是一份公司精细化管理制度大全,全文共17章,涉及企业管理方方面面,共17.7万字,拿走即用,非常实用!
经过小编彻夜整理,目录如下:
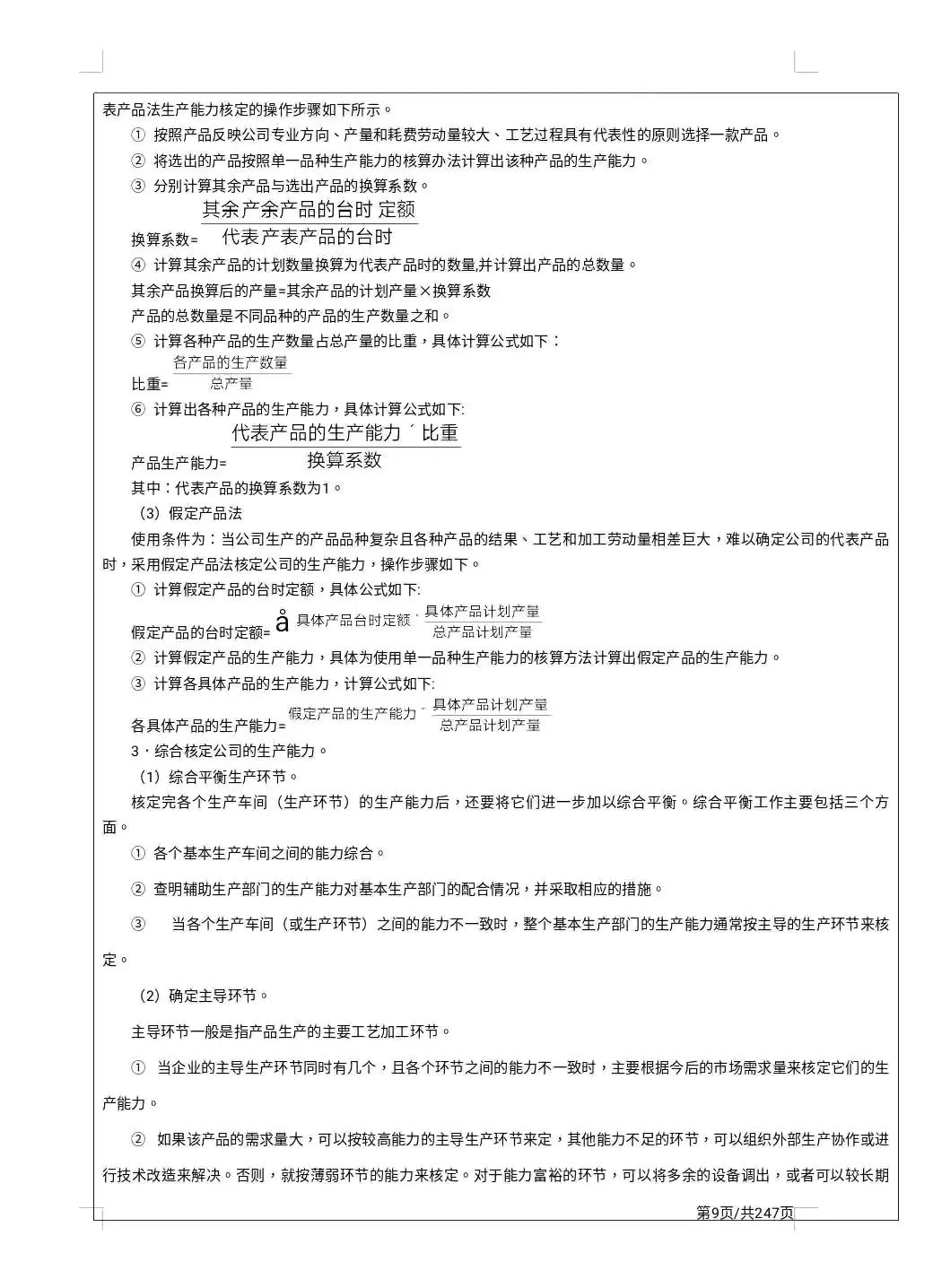
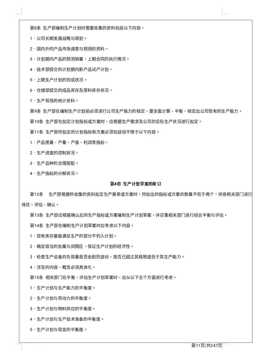
第一章生产计划管理
第二章物料采购管理
第三章生产设备管理
第四章生产技术与工艺
第五章生产质量管理
第六章作业方式管理
第七章物料成品仓储管理
第八章物流管理
第九章成本费用管理
第十章标准认证管理
第十一章生产外协管理
第十二章生产安全管理
版权声明:我们致力于保护作者版权,注重分享,被刊用文章【企业公司管理制度(公司精细化管理制度大全)】因无法核实真实出处,未能及时与作者取得联系,或有版权异议的,请联系管理员,我们会立即处理! 部分文章是来自自研大数据AI进行生成,内容摘自(百度百科,百度知道,头条百科,中国民法典,刑法,牛津词典,新华词典,汉语词典,国家院校,科普平台)等数据,内容仅供学习参考,不准确地方联系删除处理!;
工作时间:8:00-18:00
客服电话
电子邮件
beimuxi@protonmail.com
扫码二维码
获取最新动态
