每年在过完年之后,很多财务人员对于工作都会再次跳槽的打算,或者还有很多人想尝试一下别的其他财务岗位工作。
今天小编就给大家分享一套财务人员各岗位的工作流程及岗位职责(必备的)!
有了这套流程和职责不管是对个人换工作还是换岗位都会有非常大的帮助!也是一个非常好的利器!一起来看看吧!~
(文末免费领取完整版哦)
出纳岗
销售费用岗
管理费用岗
固定资产岗
......
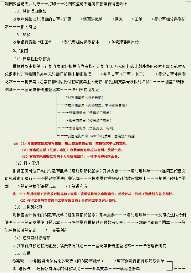
(一)、现金收付
(二)、银行存款收付
出纳岗位工作流程
1.银付
(一)部门日常费用
(二)办事处费用
三、管理费用岗工作流程
四、固定资产核算岗工作流程
五、材料审核岗工作流程
......
由于篇幅有限,小编就分享到这里啦~
想要领取完整版的一定要看清楚第二步呦~
版权声明:我们致力于保护作者版权,注重分享,被刊用文章【会计人员的职责(2021年财务各岗位工作流程)】因无法核实真实出处,未能及时与作者取得联系,或有版权异议的,请联系管理员,我们会立即处理! 部分文章是来自自研大数据AI进行生成,内容摘自(百度百科,百度知道,头条百科,中国民法典,刑法,牛津词典,新华词典,汉语词典,国家院校,科普平台)等数据,内容仅供学习参考,不准确地方联系删除处理!;
工作时间:8:00-18:00
客服电话
电子邮件
beimuxi@protonmail.com
扫码二维码
获取最新动态
