初级会计备考除了一些在校的学生以外,就是在职人员和宝妈了,这些备考的人群中又有很多是非会计专业的,这样备考就有些吃力了。有的是时间紧迫,有的是没有基础,这种情况怎么能高效复习快速记忆呢?趁着国庆长假,把2022年初级会计汇总成了30条口诀,这样才记得快。除此之外还有两个科目的高频考点汇总,希望可以对备考2022年初级会计的有帮助。
文末可全部获取
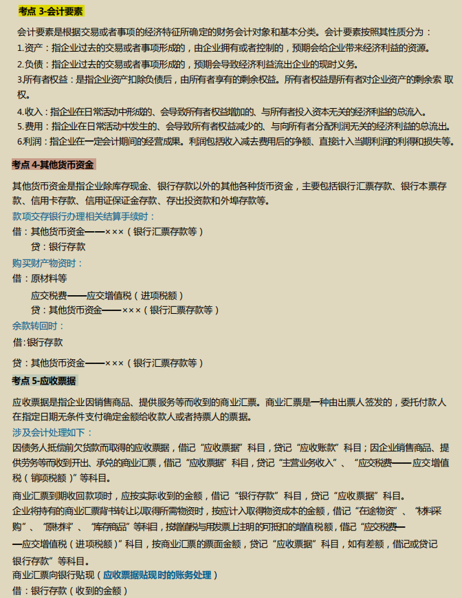
……
篇幅受限,今天的内容就到这里。2022年初级会计报名时间预计在本月的11月份了,有提前备考的,可以参考上文内容。
版权声明:我们致力于保护作者版权,注重分享,被刊用文章【会计口诀(熬了一个国庆假期)】因无法核实真实出处,未能及时与作者取得联系,或有版权异议的,请联系管理员,我们会立即处理! 部分文章是来自自研大数据AI进行生成,内容摘自(百度百科,百度知道,头条百科,中国民法典,刑法,牛津词典,新华词典,汉语词典,国家院校,科普平台)等数据,内容仅供学习参考,不准确地方联系删除处理!;
工作时间:8:00-18:00
客服电话
电子邮件
beimuxi@protonmail.com
扫码二维码
获取最新动态
