一建案例120分占了实务满分160分的近80%,案例题综合性较强,不仅考核专业施工技术和项目管理方面的知识,还考查考生实际操作和专业知识综合运用的能力。案例无疑是我们一建考生角逐的关键。
今天给一建考友带来熬夜爆肝整理【经典案例10题】,都是各科实务考试中的经典考题中的经典,是一建名师根据多年的经验浓缩精华中的精华。一共10道经典案例题,总结了95的高分答题技巧。
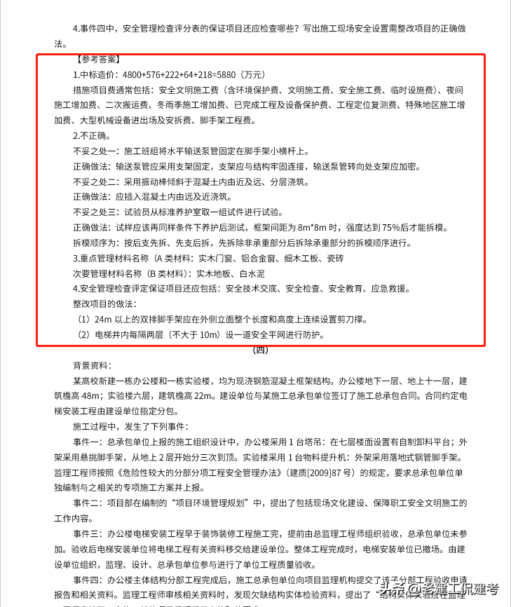
【经典案例10题】结合题目的出题形式、考察方向、分数占比后,结合题目背景资料所给的信息,全面剖析满分的答题方法,重要的是训练大家快速分析问题,并将对应知识点有条理的写在试卷上的能力。
特别是对于现场实践不足的考生来说,多看一些经典题目,梳理清楚答题规律、把握答题要义、抓住采分点,同样能够把实务案例题拿下。
篇幅有限,完章版获取:
版权声明:我们致力于保护作者版权,注重分享,被刊用文章【注安案例答题版(一建最经典的10道案例题目)】因无法核实真实出处,未能及时与作者取得联系,或有版权异议的,请联系管理员,我们会立即处理! 部分文章是来自自研大数据AI进行生成,内容摘自(百度百科,百度知道,头条百科,中国民法典,刑法,牛津词典,新华词典,汉语词典,国家院校,科普平台)等数据,内容仅供学习参考,不准确地方联系删除处理!;
工作时间:8:00-18:00
客服电话
电子邮件
beimuxi@protonmail.com
扫码二维码
获取最新动态
