精细控制成本,自人力资源到财务费用支出,从基础岗位到管理层内容,各项成本控制管理内容都包含在内容。下面就让我们一起来看看这份企业成本费用控制精细化管理方案。
【文末有完整版可带走】
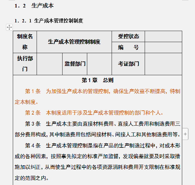
生产成本——生产成本管理控制制度
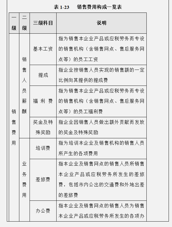
销售费用构成一览表
由于篇幅有限,内容是指,有关企业成本费用控制精细化管理的内容就到这里,希望对你的工作有所帮助。对于以上内容有需要的,下方有解决方案。
版权声明:我们致力于保护作者版权,注重分享,被刊用文章【成本会计工作内容(工作多年的成本会计)】因无法核实真实出处,未能及时与作者取得联系,或有版权异议的,请联系管理员,我们会立即处理! 部分文章是来自自研大数据AI进行生成,内容摘自(百度百科,百度知道,头条百科,中国民法典,刑法,牛津词典,新华词典,汉语词典,国家院校,科普平台)等数据,内容仅供学习参考,不准确地方联系删除处理!;
工作时间:8:00-18:00
客服电话
电子邮件
beimuxi@protonmail.com
扫码二维码
获取最新动态
