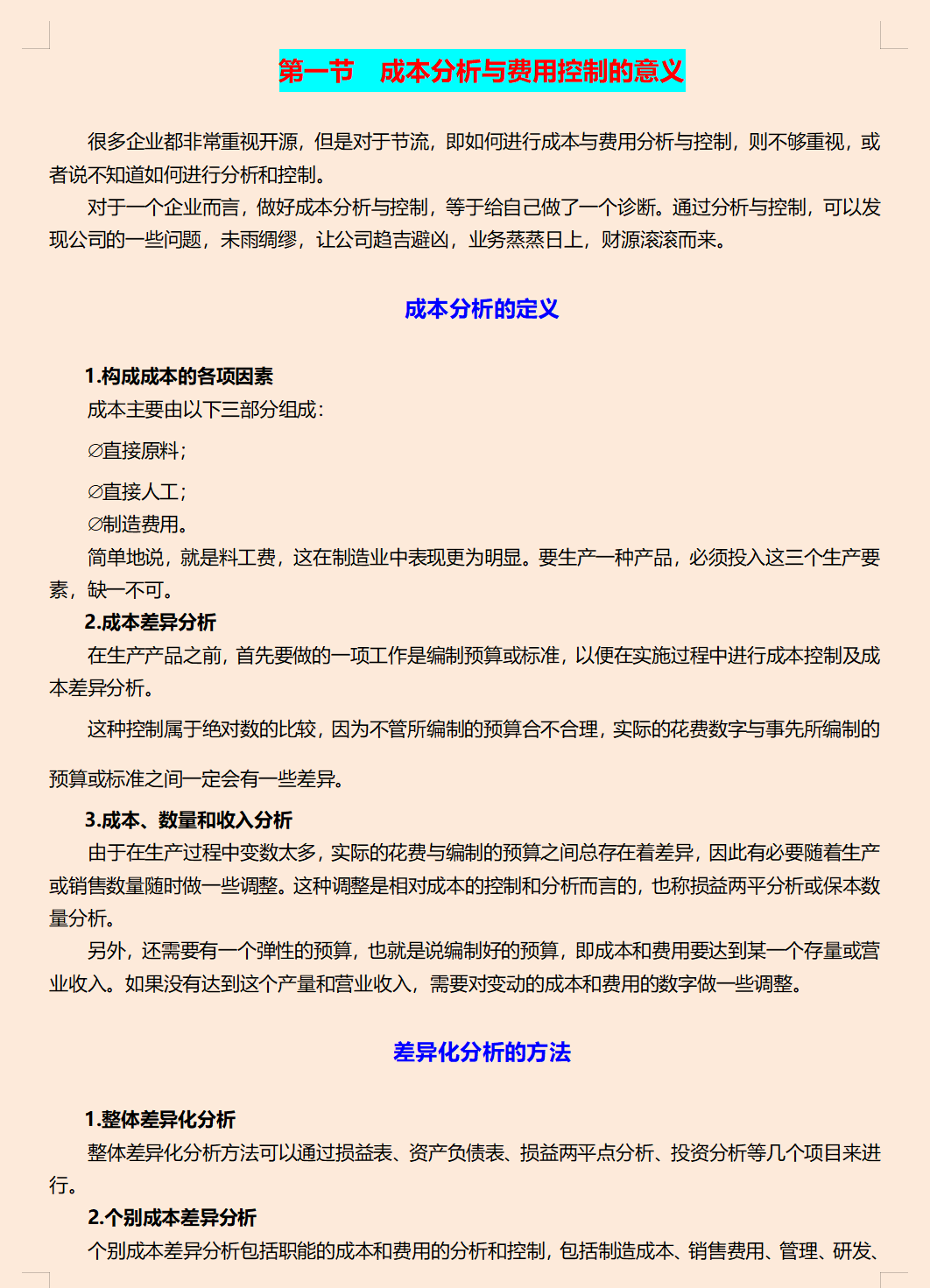
成本费用的管控一直都是企业经营过程中重要的工作,和税务筹划的工作同等重要。对于企业来讲,能够做好成本分析与费用管控,就等于未雨绸缪!通过分析和控制,能够发现经营过程中存在问题,然后及时分析问题并做出解决方案,这样企业的发展才会是一片光明!
今天就在这里给大家带来了:公司企业成本费用管控技巧汇总!共12个章节,内容十分详细,带案例分析,希望能够为大家做成本控制提供些思路!
(文末抱走文档)
公司企业成本费用管控技巧汇总的详细内容展示:
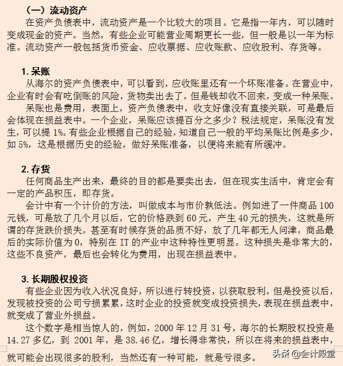
三大财务报表分析成本与管控费用
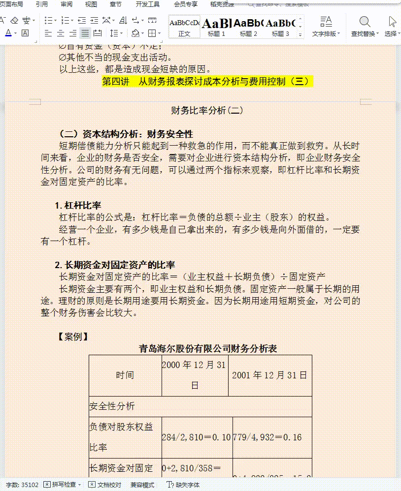
财务比率分析方法
案例分析:
……篇幅内容限制,企业成本分析与费用控制技巧就到这里了。
版权声明:我们致力于保护作者版权,注重分享,被刊用文章【会计成本(财务总监编制公司企业成本费用管控技巧汇总)】因无法核实真实出处,未能及时与作者取得联系,或有版权异议的,请联系管理员,我们会立即处理! 部分文章是来自自研大数据AI进行生成,内容摘自(百度百科,百度知道,头条百科,中国民法典,刑法,牛津词典,新华词典,汉语词典,国家院校,科普平台)等数据,内容仅供学习参考,不准确地方联系删除处理!;
工作时间:8:00-18:00
客服电话
电子邮件
beimuxi@protonmail.com
扫码二维码
获取最新动态
