听说你通过了最难的司法考试
听说你打算来深圳执业
听说你喜欢我

不会打社保清单?
找不到存档证明?
又漏了盖章?
WHAT?

没用的
连申请实习都搞不定
怎么变得和本仙女一样优秀
别痴心妄想了
但是
我是个善良的仙女
不会眼睁睁看你们反复受材料折磨
这份申请实习证攻略
拿走不谢

广东政务服务网注册:http://www.gdzwfw.gov.cn/portal/index
(图片来源:仙女截的)
PS:办理律师执业人员实习证管理、年度考核、更正广东律师管理系统登记的信息、报表业务请登陆“广东律师管理系统律师侧子系统”。(这几项业务的客服电话:86350156)
入口一:在“广东政务服务网广东省司法厅网上服务窗口”点击右侧“律师管理系统(律师入口)”,使用广东政务服务网账号、密码登录。
(图片来源:仙女截的)
(图片来源:仙女截的)
入口二:进入广东法律服务网(http://gd.12348.gov.cn),登录后进入“个人中心”,点击“律师管理系统律师侧子系统(律师入口)”。
登录广东法律服务网的账号和密码与登录广东政务服务网的帐号和密码相同。
(图片来源:仙女截的)
(图片来源:仙女截的)
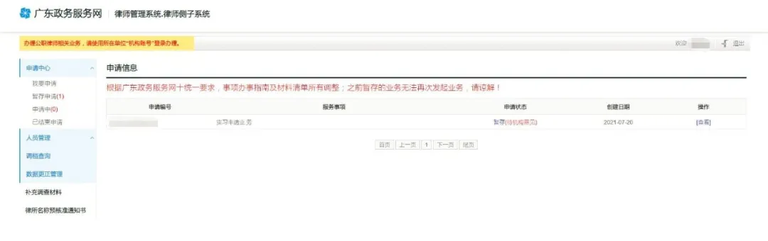
首先,进入律师管理系统律师侧子系统
若页面一直显示“正在跳转中”,打不开登录页面,建议更换为360浏览器或苹果笔记本电脑,再不行,本仙女建议你拨打0755-12315(按9人工咨询)。
PS:实习人员在网上填写材料前,需要先联系律所将实习人员关联实习机构(也就是将自己关联到律所)。
(图片来源:仙女截的)
然后,按照要求填写教育及工作经历
① 实习人员工作备案
PS:因为系统会根据填写的内容生成表格,无论是否标 * 号,一律都要填写!
②学习经历(请注意时间的衔接)
从高中开始,按时间顺序填写学历。
③工作经历(所在机构与职责)
A 如果换过几次工作,注意严格控制时间的衔接,不要有空隙,从毕业证书领取的次日起都要填写!无工作的,在“职务”处填写“待业”!
PS:任何一段无工作状态都要填写!
B 上一家离职的单位开离职证明,最后一家单位是申请实习的律所;
PS:如果上一家离职单位工作时间未满6个月,需要提供上上家单位的离职证明,以此类推,实在提供不了可以提供复印件+情况说明。
C 在申请过程中,凡是要求填写工作经历的都要一致,一个日期都不要错。
PS:有一位可怜的小仙女就因为同一个经历显示在两个表格,日期相差两天,白白多跑了一趟。
④扫描所有的材料并上传
PS:要保证所有上传的文件均是PDF格式。
最后,打印系统自动生成的《广东省申请律师执业人员实习申请表》
PS:没有找到正好走到这一步并且截图了的小伙伴,所以这里没有图片。
当实习人员账号显示“待机构意见”,需要律所账号登录进入律师管理系统律师侧子系统(律师入口)点击“接受实习”。
申请人端 ↓

(图片来源:仙女的朋友截的)
律所端 ↓

(图片来源:仙女的朋友截的)
1. 登录深圳市律师协会官网,点击【申请实习证】,进入系统填报信息。

(图片来源:仙女截的)
2. 填报完信息后,打包广东政务服务网已提交/填报的资料(PDF版本)上传律协系统;
3. 打印律协实习人员管理系统生成的《 深圳市律师协会实习人员申请表 》。
(图片来源:仙女截的)
1、两份申请表,原件;
律所意见+律所公章+双面打印+日期/两页及以上的加盖律所骑缝章
2、《实习协议》,原件;
律所骑缝章+申请人签字+律所负责人签字+日期+签约地+律所公章
3、身份证、法律职业资格证书(正、副本)、学历学位证书等,收复印件核原件;
PS:如果有第一学历和第二学历的,需要两者都提供;
4、非深户的提供居住证复印件或居住证明原件或居民信息采集表原件;居住证收复印件核原件,其他收原件;
PS:居住证的办理时间一般为1个月,要注意把握时间。
5、辞去原职的正式批文或解除劳动关系协议的文件(离职证明),收复印核原件;
PS:
(1)如果上一家离职单位工作时间未满6个月,需要提供上上家单位的离职证明,以此类推,实在提供不了原件的,可以提供复印件+情况说明。实操中可能办理的工作人员不一样会有出入,建议联系办理人员电话确认。
(2)个人经历(包括学习与工作经历)中断六个月(含以上)的需提交失业或待业证明复印件一份或申请实习人员出具书面承诺的《待业承诺书》一份
(图片来源:小伙伴提供)
(3)公职人员需要原单位提供同意从事律师行业的说明。
6、人事档案保管证明原件、人事档案保管协议和缴费凭证等复印件,核对原件;
因档案免费存放而无法提供人事代理协议的,提供以下承诺书载明档案免费存放+申请人签字+手印+日期
(图片来源:小伙伴提供)
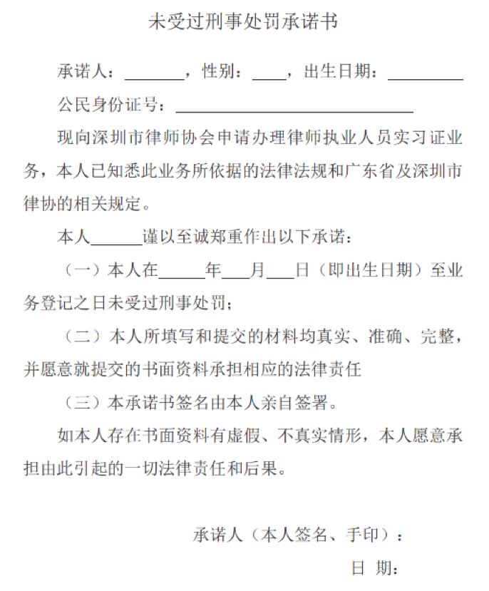
7、未受过刑事处罚的证明材料或《未受刑事处罚承诺书》,原件;
(图片来源:小伙伴提供)
8、显示最新月份且有律所扣费记录或社保调入律所的的社会保险清单,原件;
9、近期大一寸免冠蓝色底非制服彩照两张,原件;
PS:大一寸、免冠、蓝色底、非制服、2张。
(背面用圆珠笔写清姓名+律所,夹至材料第一页左上角)
1.以上复印件统一用A4纸复印,都需写有“与原件核对无误”字样,律所证照管理员核对且签字、加盖律所公章、写上日期。
2.递交纸质材料的人员原则上必须是律所的“证照管理员”;
3.如现场提交材料时,准备的材料有问题需要再次补充,一定要求工作人员现场一次告知清楚。也可以选择邮寄的方式补交材料,省去奔波的辛苦。
4.深圳市律师协会受理时间
工作日的周一、周二、周三全天,周五上午(上午:9:00-12:00,下午:14:00-17:30)
5.官方联系方式
深圳市律师协会秘书处会员部
联系人:熊丹、黄新、许嘉漫
联系电话:88301969、83020322、88281716
邮箱:hyb@szlawyers.com
1、实习证制作完成后,会有短信通知(有的小伙伴表示没有短信)和官网公布。本人带身份证去深圳律协领取实习证或律所证照管理员前往代为领取。

(图片来源:小伙伴提供)
2、时间:从递交全部纸质材料之日起,20个工作日内发放实习证。
符合以下三个条件之一的,凭身份证即可前往市律协前台领取实习证:
1、通过深圳律师网实习人员管理系统登录进入查看实习证业务办理环节已显示为“可领证”的;
2、在市律协接收齐全的书面材料并进行书面登记之日起20个工作日后;
3、深圳律师网站发布领取实习证通知有本人姓名的。
本次攻略信息来源:
2021年7月刚拿实习证和2021年8月正在申办的小伙伴们
最后,祝大家早日开始自己的实习律师生涯!
END
版权声明:我们致力于保护作者版权,注重分享,被刊用文章【实习律师申请(攻略)】因无法核实真实出处,未能及时与作者取得联系,或有版权异议的,请联系管理员,我们会立即处理! 部分文章是来自自研大数据AI进行生成,内容摘自(百度百科,百度知道,头条百科,中国民法典,刑法,牛津词典,新华词典,汉语词典,国家院校,科普平台)等数据,内容仅供学习参考,不准确地方联系删除处理!;
工作时间:8:00-18:00
客服电话
电子邮件
beimuxi@protonmail.com
扫码二维码
获取最新动态
