初级会计实务明明学过一遍了,现在再来看感觉特别特别累,记性不好忘得快,现在再重新复习流动资产。存货的材料成本差异把我弄疯了,一下实际,一下计划,特别烦材料成本差异率,不定项选择题全错,怎么办?
初级会计实务让很多伙伴在学习的过程中,受尽折磨,存货、固定资产、交易性金融资产、长投、投资性房地产、长期待摊费用等,很多零基础、宝妈看到就头疼,特别是大题,经常事倍功半,实务中很多大坑,使我们频频出错丢分。
如果很多概念、公式很模糊的话,先不要盲目刷题哦,打开目录看看哪个知识点不清楚,一个一个去攻克,可以用思维导图,或者画T型图理解更轻松。
今天和大家分享:初级会计实务10大类不定项选择题汇总,共23道典型考题解析,理清做题思路,查漏补缺,同时把学过的知识融会贯通,轻松搞定卷面上常见的题型,让题型1秒破防。
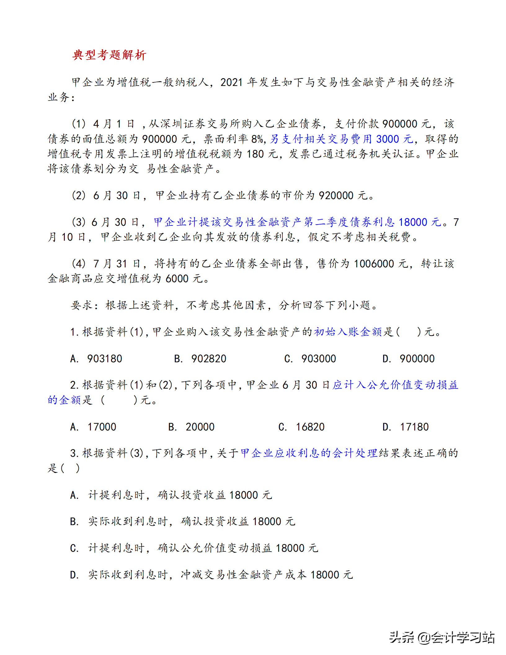
交易性金融资产的不定项选择题的主要难点在于不熟悉专有名词、个别题目计算量较大以及前后题联系密切。攻克这些难点需要理清做题思路,注重细节。
典型考题解析
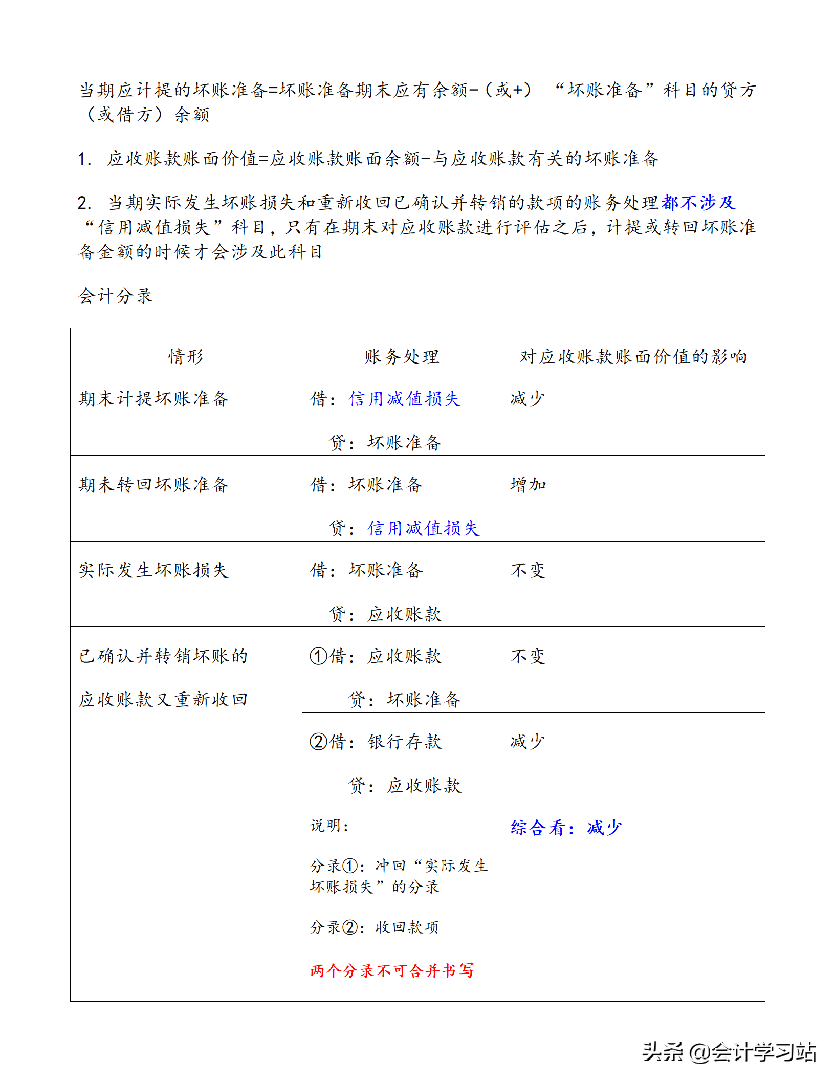
应收账款相关的不定项选择题整体难度不大,重点关注不同业务中应收账款入账价值的确认、应收账款坏账准备的账务处理以及期末“应收账款”项目的填列等。
典型考题解析
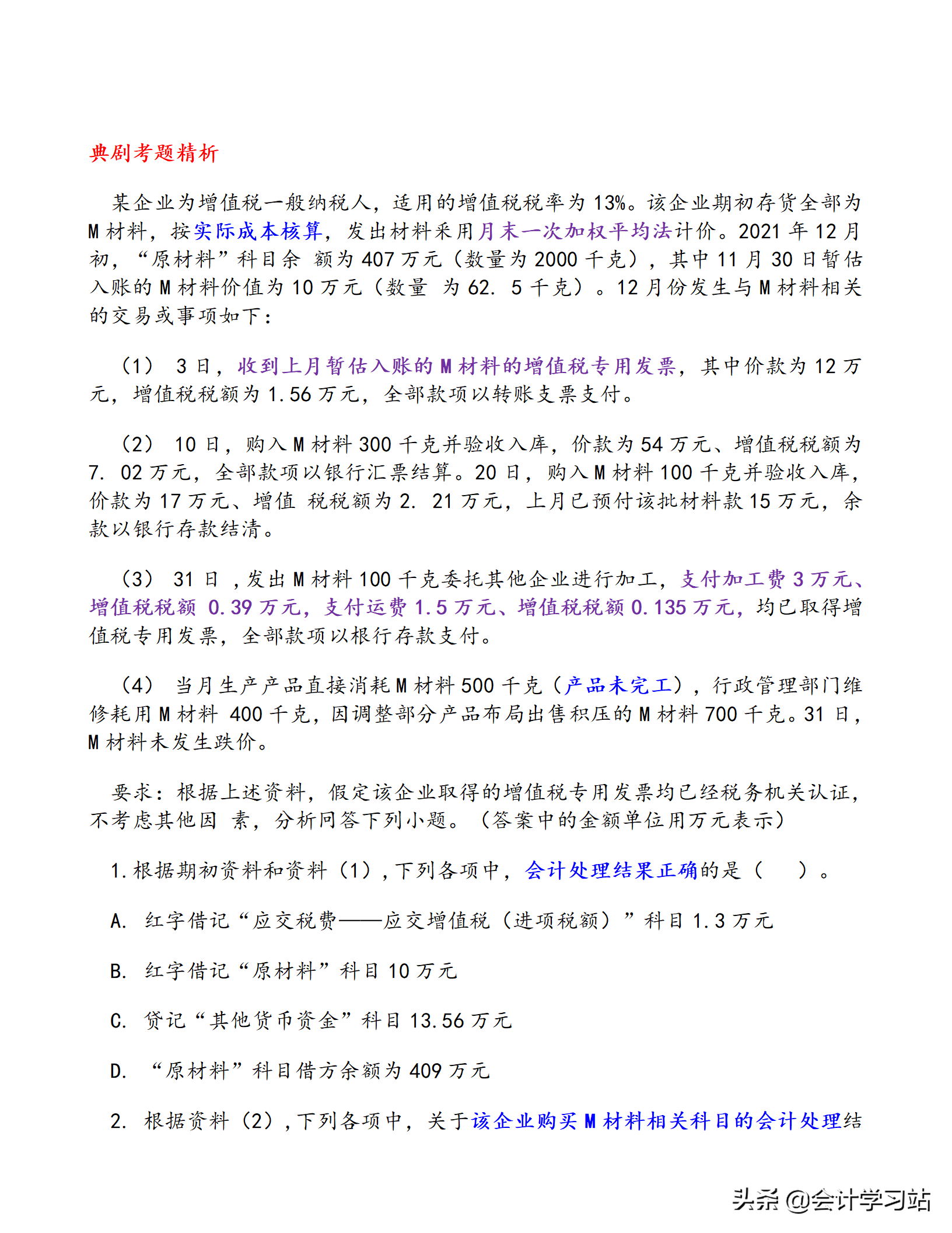
存货的不定项选择题主要考査存货采用实际成本核算或计划成本核算,难点在于涉及的考点较多,综合性较强。复习时要掌握考试常见的命题坑点。
典型考题解析
长期股权投资的不定项选择题的难点在于题干中涉及较多专业名词和会计处理,重点关注权益法核算的内容,掌握出题“套路”。
典型考题解析
篇幅有限,今天先和大家分享到这~
版权声明:我们致力于保护作者版权,注重分享,被刊用文章【会计学基础试题及答案(2022初级会计的核心就是这23道大题)】因无法核实真实出处,未能及时与作者取得联系,或有版权异议的,请联系管理员,我们会立即处理! 部分文章是来自自研大数据AI进行生成,内容摘自(百度百科,百度知道,头条百科,中国民法典,刑法,牛津词典,新华词典,汉语词典,国家院校,科普平台)等数据,内容仅供学习参考,不准确地方联系删除处理!;
工作时间:8:00-18:00
客服电话
电子邮件
beimuxi@protonmail.com
扫码二维码
获取最新动态
