财务这个工作,说容易也容易,说不容易也真的不容易,就需要打破那层窗户纸。
这个窗户纸是什么呢?少沟通,提高效率。这就需要合理的规定来约束,标准的流程去执行。
只要能做到这个,普普通通的财务人也能做到财务主管!
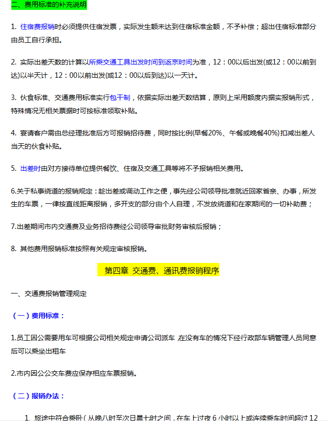
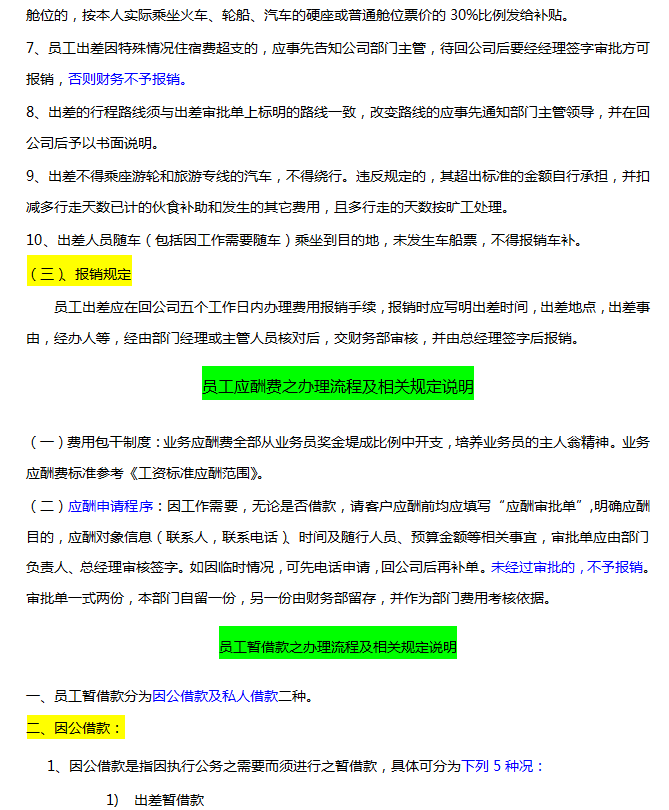
所以,作为一个财务人的你,必须知道这5个报销制度及流程,减少成本,提高效率,这样的话,不管同事还是老板都高兴!
其他的内容就不一一展示了,有需要的小伙伴,你们知道该怎么做,希望能帮到各位呀。
版权声明:我们致力于保护作者版权,注重分享,被刊用文章【会计主管(作为一个普通的财务人的你)】因无法核实真实出处,未能及时与作者取得联系,或有版权异议的,请联系管理员,我们会立即处理! 部分文章是来自自研大数据AI进行生成,内容摘自(百度百科,百度知道,头条百科,中国民法典,刑法,牛津词典,新华词典,汉语词典,国家院校,科普平台)等数据,内容仅供学习参考,不准确地方联系删除处理!;
工作时间:8:00-18:00
客服电话
电子邮件
beimuxi@protonmail.com
扫码二维码
获取最新动态
