对财务人员来说,良好的工作流程和规范,可以大大地提高自己的工作效率,以前我们公司连个基本的财务制度都没有,也基本没有人管理,部门几十号人都懒懒散散的,老板也实在看不下去,就新招了个财务总监。
上个月刚上任的时候,看新总监也挺懒散的,以为只是个空架子,怎料一个礼拜后,总监拿出自己新做的制度规范流程,我们彻底服了,各个岗位的工作流程都细分出来,还有业务制度都有明细的规范,经过这几个礼拜的管理来看,效果还是很明显的,这总监的能力还是在线的!
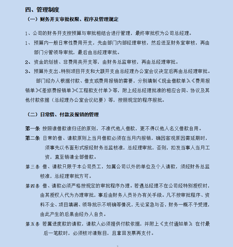
财务开支审批权限、程序及管理规定
......
篇幅有限,就不一一展示了,我们下期再会!
版权声明:我们致力于保护作者版权,注重分享,被刊用文章【会计工作规范(财务工作流程复杂难管理)】因无法核实真实出处,未能及时与作者取得联系,或有版权异议的,请联系管理员,我们会立即处理! 部分文章是来自自研大数据AI进行生成,内容摘自(百度百科,百度知道,头条百科,中国民法典,刑法,牛津词典,新华词典,汉语词典,国家院校,科普平台)等数据,内容仅供学习参考,不准确地方联系删除处理!;
工作时间:8:00-18:00
客服电话
电子邮件
beimuxi@protonmail.com
扫码二维码
获取最新动态
