2019年以来,很多省新的工程造价咨询服务行业收费参考标准陆续出台,本文为整理后的全国各省市工程造价咨询服务收费标准大盘点,内容仅供参考,具体实施标准请以当地官方公布为准。
2019年10月,深圳市造价工程师协会印发了《深圳市建设工程造价咨询服务行业收费参考价格》,作为造价咨询服务项目和执业收费的参考依据。
说明:
1.造价咨询服务费收费不足 5000元 时,按 5000 元收取。
2.全过程造价控制若部分阶段的服务内容不实施,则扣减相应阶段的费率。
3.根据项目管理、技术的复杂难度情况,可计取1.1-1.3的复杂系数/难度调整系数。独立的土石方、软基处理、绿化工程等简易工程可计取0.7-0.9的复杂系数/难度调整系数。
4.工程主材、设备无论是否计入控制价、结算价等,均应计入取费基数。合同包干价的签证变更项目,包干价部分应计入取费基数。
5.工程控制价的审核,可根据实际工作内容和难度计取0.7-1.0系数。
6.工程结算审核不执行效益收费,则在基本收费基础上增加0.2%作为结算审核收费。
7.计费基数招标控制价,结算价均不含下浮。
8.对于不跟随全过程项目咨询,单独委托的驻场服务,收费参照全过程造价咨询驻场收费模式,具体另行商议。
9.方案测算包括在全过程咨询服务中,测算方案不超过2次。单独委托方案测算的,按上述标准计算,新增加一次测算的,递减10%,减到50%的,不论新增多少方案,每次增加方案最低的按上述标准收费的50%计算。
10.单独委托材料、设备询价的按实际情况双方协商。
11.按建筑面积计算咨询费的可按上述价格折算计取。
1、北京
说明:
1.工程主材和工程设备无论是否计入工程造价,均应计入取费基数;
2.工程结算审查项目5.1、5.2两种计费方式,由甲乙双方自行选择;其中5.1的计费方式按(1)+(2)计算,效益费用应由受益人支付;
3.工程实施阶段全过程造价控制,不包括中标价的审核、图纸改版导致重新计量等工作,发生时咨询费用由甲乙双方协商确定;其他咨询项目若发生此类情况,参照执行;
4.单独委托的装饰工程、安装工程和修缮工程应在上述费用的基础上乘以1.2的系数;
5.工程概算、工程量清单、清单预算、定额预算、竣工决算的审核费用应在上述费用的基础上乘以0.9的系数;
6.每单咨询合同按上述费用计算不足3000元时,按3000–3500元计取咨询费用;
7.凡要求计算钢筋精细计量的,按钢筋重量以14–16元/吨,另计费用;
8.建设项目前期工作的咨询费用,包括建设项目专题研究、编制和评估项目建议书或者可行性研究报告,以及其它与建设项目前期工作有关的咨询服务费用参考
市场行情由甲乙双方协商确定;
9.工程设计阶段的前期造价控制,如配合设计方案比选、优化设计、限额设计等,根据咨询工作内容和工作量,咨询费用由甲乙双方协商确定;
10.此表格费率上下浮动幅度为20%。
2、上海
备注:
1、 收费基数:
(1) 估算投资:指建设项目可行性研究批复总投资扣除土地批租、动拆迁费及国内外成套设备生产流水线费用;
(2) 建安工程造价:指建筑安装工程费用作为建筑安装工程价值的货币表现,由建筑工程费用和安装工程费用两部分组成;
(3) 送审价:指承发包合同中各专业工程报送审核金额;
(4) 吨:指钢筋及各种型号预埋件以重量(吨)计算单位。
2、 出售招标文件,可收取编制成本费。收费中不含专家评审费、会务费、差旅费;
3、 施工阶段全过程造价控制按单项承发包合同的建安工程造价收费;
4、 承接编制施工图预算或工程量清单或标底,施工阶段全过程工程造价控制及工程造价审核收费的项目,不包括钢筋及预埋件重量的计算;
5、 工程造价审核收费:
(1) 项目送审价核减率在5%以内的(含5%),由委托单位负担审核费用;
(2) 核减率在5%以上的,5%以内的审核费用由委托单位负担,超过部分由原编制单位负担;
(3) 项目核减、核增部分分别计算审核费用,核增部分由原编制单位负担审核费用;
(4) 房修、园林、装饰工程按“安装类” 收费,其他工程按“建筑类”收费;
6、 差额定率累进收费计算。例如:某编制工程量清单的建安工程造价为3000万元,计算编制工程量清单收费额如下:
100万元×0.37%=0.37万元
(500-100)万元×0.35%=1.40万元
(1000-500)万元×0.33%=1.65万元
(3000-1000)万元×0.29%=5.80万元
合计收费=0.37+1.40+1.65+5.80=9.22万元
3、河南
4、江西
说明:
1、本收费标准按差额累进制计算,当咨询项目的咨询费不足3000元者,一律按3000元/项收费。
2、安装工程造价含主材和设备价格,但不含甲方供应的设备价格。
3、施工全过程工程造价控制咨询服务的内容包括:合同价、工程变更价款的审核,现场签证审核,参与设备材料询价,进度款支付和竣工结算审核等内容,如超过以上工作内容则另行计费;咨询企业在开展施工阶段全过程工程造价控制咨询工作中,如发生工程造价核减额,则可另按核减额6% 的比例增加咨询服务收费。
4、工程造价司法鉴定本通知未作规定,执行江西省发展改革委员会《关于正式核定全省面向社会服务司法鉴定收费项目及标准的批复》(赣发改收费字[2006]46号)中第十一项“建筑工程鉴定”的规定。
5、建设工程造价咨询服务收费标准实行分档累进计费方式,如某工程项目总投资5000万元的工程量清单计价,计算收费额如下:
200万元×4.5‰=0.9万元
(500万元-200万元)×4.3‰=1.29万元
(1000万元-500万元)×4.1‰=2.05万元
(3000万元-1000万元)×3.9‰=7.80万元
(5000万元-3000万元)×3.7‰=7.40万元
应收咨询费合计=0.9万元+1.29万元+2.05万元+7.80万元+7.40万元=19.44万元
5、内蒙古
6、江苏
说明:
一、本表收费实行差额定率分档累进计费,当单项工程咨询服务收费不足3000元的按3000元计。
二、计费基数按单项工程计算。工程主材无论是否计入工程造价,均应计入收费基数。
司法鉴定业务以鉴定委托标的额为基数。
三、估算投资(收费基数):指建设项目可行性研究批复总投资扣除土地批租(土地价款)、动拆迁费及国内外成套设备生产流水线费用。
四、安装、仿古建筑工程的清单编制、审核;结算编制、审核的基本费率在上述基准收费标准的基础上增加30%。
五、工程预算的编制或审核、工程结算的编制或审核等收费标准不包括钢筋及预埋件的计算,凡要求钢筋及预埋件计算的按相应的收费标准另行计算。
六、跨市差旅费按实际发生,由委托方承担。
七、计时收费由双方协商。
八、咨询服务费谁委托谁支付。
九、工程竣工结算审核收费,由基本费和效益收费两部分组成。基本费以“送审工程项目造价”为基数采取差额定率分档累进计算;基本费应按规定收取,由委托方承担;效益收费以“项目核减额”、“项目核增额”按费率分别计算,由收益方承担,审核增加造价的咨询费由委托方代收益方支付。
十、施工阶段全过程造价控制服务费由基本收费、效益收费和驻场收费三部分组成,如不需要驻场,则不收取驻场费用。(驻场是指根据委托方的要求,造价咨询人员常驻项目现场,且每周不少于3天。)
施工阶段全过程造价控制收费标准中不包含招投标阶段及竣工结算阶段的相关收费,如委托方要求从事相关工作,则按招投标阶段及竣工结算阶段的相应收费标准另行计取。
十一、咨询服务合同履行过程中,因增加工作、修改设计、延误工期等客观或委托方原因,增加咨询服务工作量的,其咨询收费由双方协商确定。
十二、实例:某项工程竣工结算审核,送审工程造价为6500万元(其中安装工程1300万),钢筋2000吨(需另算),核增造价20万元,核减造价230万元,合同约定效益收费按6%计算,咨询服务收费计算如下:
基本费用:500万元*1.8‰=0.9万元
(1000万元-500万元)*1.4‰=0.7万元
(5000万元-1000万元)*1.1‰=4.4万元
( 6500万元-5000万元)*0.9‰=1.35万元
安装工程系数增加收费:1300/6500*(0.9+0.7+4.4+1.35)*30%=0.441万元
核增收费:20万元*6%=1.2万元
核减收费:230万元*6%=13.8万元
钢筋:2000吨*12元/吨=2.4万元
咨询服务收费合计:0.9万元+0.7万元+4.4万元+1.35万元+0.441万元+1.2万元+13.8万元+2.4万元=25.191万元
7、广西
8、安徽
注:
1、表中“工程预算、结算、标底审核”和“工程量清单结算审核”项目的计费方式为(1)+(2)。其中审增额向施工单位收取咨询费,审减额向建设单位收取咨询费。凡工程审减率超过10%的,其超过部分咨询费用 施工单位承担,无审核增减额的,按基本收费收取。咨询服务费一律由委托单位支付。
2、按基本收费标准计费不足1000元的,按1000元计费,计时收费按耗用工时计费。
3、计费基数以单位工程金额计算;合同包干价加签证项目,包干价部分应计入计费基数。
4、复审是指工程造价咨询单位接受委托,对经承、发包双方确认的工程造价成果文件进行再次审核,其收费费率可在初审基础上增加20%,初次审核金额以承包方提交工程造价为准。
5、安装工程主材按规定都应列入造价,标底要求不列的,可以扣除但不得减少编制费用。
6、本收费标准中的“建筑工程”适用建筑工程及配套的装饰工程、安装工程;市政工程等。“安装工程”适用单独安装工程、装饰工程(含二次装饰装修);房屋修缮;园林绿化及仿古建筑工程等。
9、福建
注:
1、按上表计费不足1000元的,按1000元收费。2、注册造价工程师技术咨询按耗用工时(日)计费,为完成委托任务发生的差旅、交通费由委托方另行支付。
10、甘肃
备注:
1、工程造价咨询服务收费额低于3000元的,按3000元收取。
2、编制业务收费按编制人出具的成(结)果文件的工程总造价为收费基数,鉴定业务按标的物工程总造价为收费基数。
3、审核业务收费按送审项目工程造价为收费基数先计取基本收费;审核减额追加收费以送审项目工程造价核减额为收费基数(只按核减计费,不抵消核增额)。
4、工程项目全过程工程造价确定与控制收费有审核项目的按本通知相应审核项目标准另计审核减额追加收费,不再计取基本收费。
5、编制工程量清单业务可先预收10000元编制费,完成后再按工程中标价为收费基数计费多退少补。
6、工程造价咨询服务收费按单位工程差额定率分档累进计费。例如:某单位工程中建筑工程编制工程预算工程造价为3000万元,计算工程造价咨询服务收费额(万元)如下:
100×4‰=0.4,
(300-100)×3.8‰=0.76,
(500-300)×3.5‰=0.7,
(1000-500)×3.2‰=1.6,
(2000-1000)×3.0‰=3.00,
(3000-2000)×2.8‰=2.8,
合计收费:0.4+0.76+0.7+1.6+3.00+2.80=9.26。
11、广东
说明:
1.以上收费标准为最高收费标准,委托双方可在最高收费标准范围内协商确定具体收费标准。
2.造价咨询费不足2000元的按2000元收取。
3.工程主材无论是否计入工程造价,均应计入取费基数。合同包干价加签证项目,包干价部分应计入取费基数。
4.工程预算的编制或审核、工程结算的编制或审核的收费标准不包括钢筋及预埋件计算,凡要求钢筋及预埋件计算的按相对应的收费标准另行收费。
12、贵州
13、海南
说明:
1、本收费参考价格的单项工程造价为收费基数,按差额定率累进计算;
2、每一个单项工程业务,咨询单位收费不足3000元的,按3000元计取。
14、河北
注:
1.工程造价咨询服务收费根据不同咨询项目的性质、内容采取差额定率分档累进方法计算。
2.工程造价咨询服务收费,可针对不同专业工程进行调整,详见附件2。
3.需要进行钢筋工程量精细计算的,另计取工程造价咨询附加收费,详见附件3。
4.工程造价咨询服务收费按照本标准计算收费,低于每项3000元的按3000收取,超出3000元时按本标准收取。
5.工程主材无论是否计入工程造价,均应计入取费基数。
6.项目划分标准按单项工程计取。
7.采用上述办法不便计算的,可参照本办法规定的工日费用标准(详见附件4),由工程造价咨询单位与委托方另行约定。
8.如因委托方原因出现重复造价咨询服务时,收费由双方协商解决,参考系数(1.5-2.0)。
15、黑龙江
说明:
1.基本收费按单项工程造价作为收费基数。
2.工程主材应计入收费基数;设备费如果计入工程造价,应并入收费基数。
3.概算编制、审核咨询,需要计算工程量时,按施工图预算相应标准计算咨询收费。
4.施工阶段全过程造价控制,不论采用定额计价还是清单计价,均按相应标准执行。若因设计变更、现场签证、索赔等发生的核增金额、核减金额,按核增金额、核减金额的8%收取效益酬金。
5.附件一所列收费标准是按分档累进计算。按此标准收费不足2000元的,按2000元收费。
6.咨询收费计算公式:咨询收费=∑基本收费×调整系数+装饰工程增加收费+效益收费+钢筋计算费
7.调整系数:①维修、改建、扩建、技术改造等工程按相应收费标准乘以1.2系数。②单独编制清单、单独审核清单,按相应标准乘以0.7系数。③仅审核中标价以外部分的工程,基本收费按中标价以外的工程价款作为计费基数,费率按相应标准乘以2.8系数;④对材料费咨询时,可参照结算造价标准计算方式,其中基本收费乘以1.6系数。
8.对预算、结算的编制或审核咨询时,装饰工程增加收费=装饰工程造价×1.2‰
9.钢筋及预埋铁件的咨询收费,按附件一标准另行计费。
10.造价咨询服务收费示例:某新建单项工程,委托造价咨询企业进行竣工结算审核,该工程送审工程造价为5600万元(其中高级装饰工程700万元),钢筋400吨,核增金额5万元,核减金额300万元。造价咨询收费计算如下:
A)基本费用(分段计费):
500万元×4.5‰=22500元
(1000-500)万元×4.2‰=21000元
(3000-1000)万元×4.0‰=80000元
(5000-3000)万元×3.7‰=74000元
(5600-5000)万元×3.6‰=21600元
B)装饰工程增加收费:700×1.2‰=8400元
C)效益收费:300万元×8%+5万元×8%=244000元
D)钢筋计算:400吨×12元/吨=4800元
E)咨询收费=∑基本收费×调整系数+装饰工程增加收费+效益收费+钢筋计算费=(22500+21000+80000+74000+21600)+8400+244000+4800=476300元
16、湖北
说明:
1、本表收费以单项工程为基数,实行差额定率累进计费。
2、表中“控制价(标底价)、工程结算审核”“工程预算、结算、标底审核”项目的计费方式为⑴+⑵。
3、按基本收费标准计费不足3000元的,按3000元计费。
17、湖南
工程结算审核可按4.2、4.3两种计费方式,双方在合同中约定选择计费方式,其中4.3的计费方式是按(1)+(2)计算,效益费用应由受益人支付;
备注:
1、建设项目全过程造价咨询服务主要工作内容:全过程造价咨询依据建设项目的建设程序可划分为决策阶段、设计阶段、交易阶段、施工阶段、竣工结(决)算阶段。造价咨询服务的主要工作内容是:1,决策阶段:①建设项目投资估算的编制或审核、调整;②建设项目经济评价。2,设计阶段:①设计概算的编制或审核、调整;②施工图预算的编制或审核;③提出工程设计方案的优化建议,各方案工程造价的编制与比选。3,交易阶段:①参与工程招标文件的编制;②施工合同的相关造价条款的拟定;③招标工程工程量清单的编制;④招标工程招标控制价的编制或审核;⑤各类招标项目投标价合理性的分析。4,施工阶段:①建设项目工程造价相关合同履行过程的管理;②提出工程施工方案的优化建议,各方案工程造价的编制与比选;③工程计量支付的确定,审核工程款支付申请,提出资金使用计划建议;④施工过程的设计变更、工程签证和工程索赔的处理;⑤协助建设单位进行投资分析、风险控制,提出融资方案的建议。5,竣工阶段:①各类工程的竣工结算审核;②竣工决算的编制或审核;③建设项目后评价。
2、全过程造价咨询的委托服务范围划分:A型,决策阶段至竣工阶段;B型,设计阶段至竣工阶段;C型,交易阶段至竣工阶段;D型,施工阶段至竣工阶段。
3、全过程造价咨询服务驻场人员根据工程项目情况及委托人要求确定,驻场人员的收费价格参考“造价咨询工日收费参考价格表”。
18、吉林
说明:
1.表中“工程预算、结算、决算审核、审计”项目的计费方式为(1)+(2)。
2.凡要求做钢筋抽样分析的,按工程造价1.5‰收费。
3.安装工程主材按规定都应列入造价,标底要求不列的,可以扣除但不得减少编制费用。
4.表中的“×××万元以内”,均含“×××万元本身”。
19、辽宁
注:
一、上表收费按差额定率分档累进法计费。划分标准为单项工程。当咨询收费不足2000元时,按2000元收取。
二、安装工程的工程造价含主材价格,但不含设备价格。
三、上述收费标准上下浮幅度不得超过20%。
四、咨询服务的主要内容:
1.投资估算、可行性经济评价:调查、收集资料,完成和出具投资估算或可行性经济评价报告。
2.工程概算编制或审核:收集资料,根据初步设计图计算或复核工程量,进行工料分析,出具工程概算书或审核报告。
3.施工图预、结算编制:收集资料,根据施工图或竣工图以及施工技术规范计算工程量、进行工料分析、完成计价,出具工程预算书或工程结算书。
4.施工图预、结算审核:根据有关规定,对工程量、材料设备价格、计价方法、计价过程进行全面和详细审查、复核,出具相应报告。
5.编制工程量清单:根据业主提供的施工图纸和相关资料,依据工程量清单计价规范,计算工程量,按工程量清单编制格式出具相应报告。
6.工程量清单计价、标底、招标控制价编制:根据业主提供的施工图纸和工程量清单等相关资料,依据工程量清单计价规范,计算综合单价和总价,按工程量清单计价格式出具相应报告。
7.工程量清单结算审核:根据有关规定,对工程量、材料设备价格、计价方法、计价过程进行全面和详细审查、复核,出具相应报告。
8.施工阶段全过程工程造价咨询服务:确定工程造价控制目标,制定控制实施细则;参加与造价控制有关的会议;根据工程进度编制工程用款计划;审核施工单位报送的完成工作量月报表,并提供当月付款建议书;及时核定分阶段完工的分部工程结算;协助业主审核因设计变更、现场签证等发生的费用,相应调整造价控制目标;并及时向业主提供造价控制动态分析报告;承发包双方提出工程索赔时,为业主提供咨询意见;会同业主办理工程竣工结算;提供结算报告书;与造价控制有关的其他服务。
9.钢筋(铁件)抽筋计算、审核:按施工图纸、设计标准和施工操作规程计算或审核各种规格钢筋(铁件)重量,提供完整的钢筋(铁件)重量计算书、汇总表。
附:差额定率分档累进计费方法
例如:某工程项目总投资额5000万元的投资估算,计算收费额如下
500万元×0.9‰﹦0.45万元
(1000-500)万元×0.8‰﹦0.40万元
(5000-1000)万元×0.7‰﹦2.80万元
应收咨询费合计=0.45+0.40+2.80=3.65万元
20、宁夏
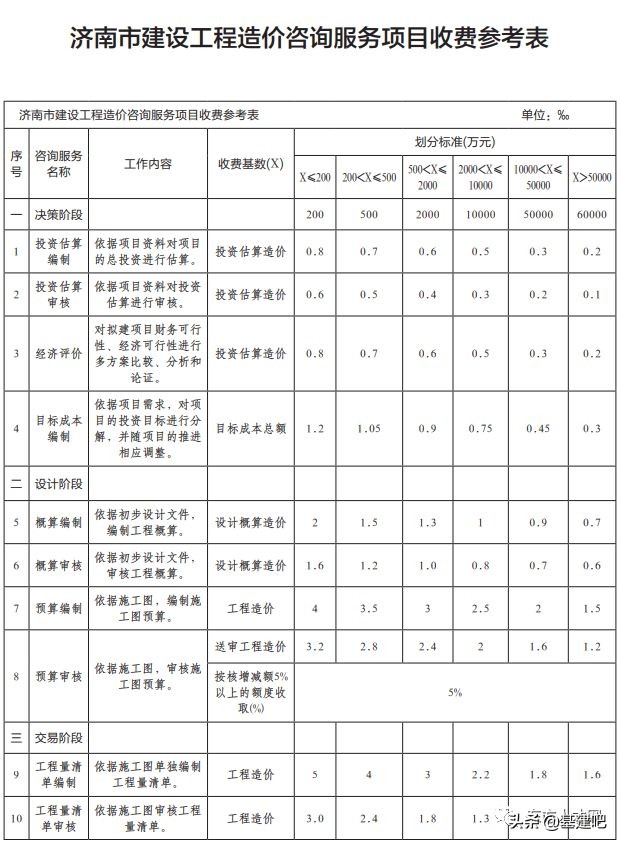
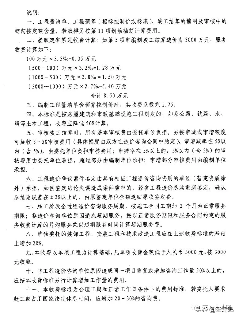
21、济南
22、山西
说明:
1.工程造价咨询收费基准价根据项目的类别、工程造价金额等因素采取差额费率分档累进方法计算;
2.工程主材无论是否计入工程造价,均应计入收费基数;
3.工程造价咨询服务收费,可针对不同专业工程进行调整,见下表。
说明:
1.房屋建筑工程和其他未涵盖的专业工程调整系数为1.0;
2.投资额较大,计量和计价相对简单的市政、水利电力、机场、港口、城市轨道等工程,降低其收费系数;
3.投资额较小,计量和计价相对复杂的园林、装饰装修、仿古、安装、井巷矿山等工程,提高其收费系数。
23、陕西
说明:
1、单独“编制工程量清单”咨询服务按“2.编制工程量清单及计价”同档费率的60%计费。
2、预(结)算审核(查)效益收费由受益方支付。
3、工程实施阶段全过程造价控制包括:工程量清单编制开始到工程结算的全部造价咨询服务业务。
4、工程造价咨询服务收费额低于2000元时,按2000元收取。
5、差额定率分档累进法计算收费举例:
例如:某工程编制工程量清单及计价总造价6000万元,工程造价咨询服务收费额计算如下:
500×4.3‰=2.15万元;
(1000-500)×3.8‰=1.90万元;
(3000-1000)×3.3‰=6.60万元;
(5000-3000)×3.1‰=6.20万元;
(6000-5000)×2.8‰=2.80万元
合计收费:2.15+1.90+6.60+6.20+2.80=19.65万元
24、四川
25、天津
说明:
(一)、当项目投资估算、设计概算造价无法确定时,可参考与编制期相近的“天津市建筑工程造价指数”为基数编制。
(二)、工程造价编制业务以编制成果的工程总造价为基数,钢筋含量按类似工程含量参考执行;单独委托钢筋(铁件)抽筋计算、审核,按施工图纸、设计标准和施工操作规程计算或审核各种规格钢筋(铁件)重量,提供完整的钢筋(铁件)重量计算书、汇总表,按第七项标准计收。
(三)、出售招标文件可收取编制成本费。
(四)、施工阶段全过程造价控制以承发包双方签订合同的工程总造价为基数。
(五)、鉴定业务按鉴定标底为基数。
附:差额定率分档累进计费方法,例如某工程编制施工图预算工程总造价5000万元,计算收费额如下:
100 万元×3.6‰ = 0.36万元
(500 - 100)万元×3.4‰ = 1.36万元
(1000 - 500)万元×3.1‰ = 1.55万元
(5000 -1000)万元×2.6‰ =10.40万元
应收咨询服务费合计:0.36+1.36+1.55+10.40=13.67万元
26、新疆
说明:
按上述收费标准计算服务费不足 1000元的,按1000元收取。
例如:某项目审核竣工结算的建安工程费为 8000万元,服务费为200×6.0‰+(500-200)×5.0‰+(1000-500)×4.5‰+(3000-1000)×4.0‰+(5000-3000)×3.5‰+(8000-5000)×3.0‰=29.7万元
27、云南
说明:
1.本标准采用差额累进费率,执行时均按照差额定率分档累进方式计算,工程主材无论是否计入编制成果造价金额,均计入收费基数。民用设备安装工程设备费用占工程总造价(含设备费用)不足50%的,设备费用均全额计入取费基数;超过50%的,超过50%的设备费用金额不计入取费基数。
2.本标准费率按照房屋建筑工程进行测算编制,如工程专业类别不同时,应按附件2费率乘以附件3所列相应专业类别调整系数进行计算。单宗工程造价咨询服务业务收费按本标准计算不足2000元的,按2000元收费。
3.差额定率分档累进收费计算示例:
(1)某房屋建筑项目委托编制工程预算,其编制成果预算造价为3000万元,则工程造价咨询服务费用计算如下:
200万元×3.5‰=0.70万元
(500-200)万元×3.2‰=0.96万元
(2000-500)万元×3.0‰=4.50万元
(3000—2000)万元×2.2‰=2.2万元
合计:8.36万元
(2)某房屋建筑项目委托审核工程结算,其送审编制成果造价为3000万元,审核确定造价为2700万元,成效附加费率为5%,审核差额超过5%时计取,则工程造价咨询服务费用计算如下:按基准费率计算的基本费为:8.85万元;
因:(2700-3000)=-300万元,差额大于135万元(2700万元×5%),
故:成效附加费=(300-135)×5%=8.25万元
合计:17.10万元
(3)某城市轨道项目委托编制工程预算,编制成果预算造价为60000万元,按照基准费率计算的费用金额为:109.76万元;
专业类别调整系数为0.7,本项业务咨询服务费用为:109.76×0.7=76.83万元
4.保障性住房工程按同等收费标准的70%收取。
28、浙江
说明:
1、每件咨询服务合同按上表计算不足2000元的,按2000元收费;
2、单独委托的装饰、安装、园林绿化及仿古建筑工程的基本费率可在上述基准收费标准的基础上上浮20%;
3、核减(增)额的定义说明如下:如清单漏项、工程量计算错误,小数点错误或合价计算错误等可计入核减(增)额;由于定额错套引起的价格变动的差价,应计入核减(增)额的收费基数,不得以定额错套的合价分别计算核减和核增。
4、施工阶段全过程造价控制,不包含各类招标代理和结算审核费用。
5、本标准所列的工作内容不含钢筋及预埋件的单独计算,如需按施工图纸、设计标准和施工操作规程计算钢筋及预埋件重量,并提供完整和规范的钢筋翻样及预埋件重量计算书、汇总表的,按5元/吨标准收费。
29、重庆
附表1、2说明:
1、收费按累进分档计取。例如:某工程编制施工图预算工程总造价3000万元,计算收费如下(按定额计):500×0.35%=1.75万元,(1000-500)×0.30%=1.5万元,(3000-1000)×0.25%=5万元,应收咨询费合计:1.75+1. 5+5=8.25万元
2、表中“计费基数”是指委托方委托的单位工程造价。
3、 表中“工程造价纠纷鉴定”是指由司法机关委托办理的工程造价纠纷鉴定。
4、 工程结算审核审减效益费的审减额为送审项目的审减额,该审减金额不抵销审增金额。
5、 公路、铁路、水电等土木工程按照本表所对应的收费项目的收费标准的70%计收。
6、单项委托合同按上述费用计算不足3000元时,按3000元计取。
工程中标速递 基建行业分析
基建吧
版权声明:我们致力于保护作者版权,注重分享,被刊用文章【造价咨询收费标准(全国30省)】因无法核实真实出处,未能及时与作者取得联系,或有版权异议的,请联系管理员,我们会立即处理! 部分文章是来自自研大数据AI进行生成,内容摘自(百度百科,百度知道,头条百科,中国民法典,刑法,牛津词典,新华词典,汉语词典,国家院校,科普平台)等数据,内容仅供学习参考,不准确地方联系删除处理!;
工作时间:8:00-18:00
客服电话
电子邮件
beimuxi@protonmail.com
扫码二维码
获取最新动态
