网贷被异地起诉,可以提一下管辖权异议。
原因在于:很多时候起诉方并不是最初的网贷公司,因此立案管辖上存在问题。如果不提管辖权异议,就是默认接受管辖,而提了异议就有可能成功。一旦成功,对方一般会撤诉。
一是要记住收到起诉状的日期,因为民事诉讼法规定,管辖权异议要在答辩期内提出,而答辩期是从收到起诉状后开始计算。
二是要看应诉通知书,注明的答辩期是多少天,不同的诉讼程序答辩期不一样,一定不要错过答辩期,再提管辖权异议,那样法院可不予审查。
三是不提管辖权异议而直接应诉答辩,则视为接受立案法院管辖。即使管辖错误,立案法院也不再移送案件。
看看你收到的传票,传票上有法官就是审判员的名字和电话,你就寄给这个法官,电话留传票上的电话,因为这个法官就是主审你这个案子的,他来审查你的管辖权异议是否成立。法院地址自己网上搜搜就可以。
传票上有审判员名字和电话
司法实践上有案例,认定公文包括法院邮寄的诉讼文书必须用EMS,用其他快递违法。但那是针对公权机关来说的,对于普通个人,用什么快递都行。不过有的法院只收EMS,这个我遇到过,所以要关注一下物流信息,是否签收。而且在邮寄出去后,看物流信息签收了,给法官打个电话告知一下,就说提了管辖权异议,确认一下。
这里普通人有个误区,管辖权异议提出的时间,要按照你邮寄出管辖权异议书的日子来算,而不是法院收到的日子来算。比如,4月20日是答辩期最后一天,你4月20日当天寄出异议书,22号才送到法院,那么只要邮戳表明是4月20日寄出的,那么就不算过期。所以,寄快递时候最好要备注一下案号和写上“管辖权异议书”字眼,证明寄出的是管辖权异议书。
这个问题是经常被问到的,因为管辖权的异议在实践中毕竟支持率较低,大多用来战术拖延诉讼进程,以便争取时间协商和解,或者给自己时间筹资。滥用管辖异议去拖延时间肯定是不支持的,但提出有法律依据的管辖异议后,一般都会导致推迟开庭。根据民事诉讼法的相关规定,法院应当在收到管辖异议后15日内作出异议是否成立的书面裁定。不服此裁定,可以在收到裁定10日内,上诉到二审法院,二审法院应当在立案后30日内作出终审裁定。
可以看出,时间用满且连续的话是15+10+30=55天。中间还有文书送达的时间没算,再就是,一审法院往二审法院报送案卷,再由二审立案,这个环节要看一审法院和二审法院的衔接效率了,有时会很长,半个月一个月都有可能,极端时几个月都能出来。这么一看,提起管辖异议能让诉讼进程拉得很长。有时候打完管辖异议再回到一审法院,三四个月甚至半年都过去了。
一般提出管辖权异议能够延缓诉讼进程,但如果是小额诉讼程序,那么效果就不行了。小额诉讼是指基层人民法院审理的事实清楚、权利义务关系明确、争议不大,标的额为各省、自治区、直辖市上年度就业人员年平均工资百分之三十以下,符合适用简易程序条件的简单民事案件。也就是说,如果起诉的金额不大,在当地上年度就业人员年平均工资百分之三十以下,就有可能适用小额诉讼程序。看一下图:
小额诉讼案件标的标准
随着每年就业人员年平均工资变化,小额诉讼案件的标的额标准也相应调整。比如上图中吉林省的网贷案件,2022年1月至8月期间立案,起诉金额在38997.5以下的,就可以适用小额诉讼程序。小额诉讼程序就是为了快速审结案件的,所以对提出管辖 权异议是不利的。再看下图:
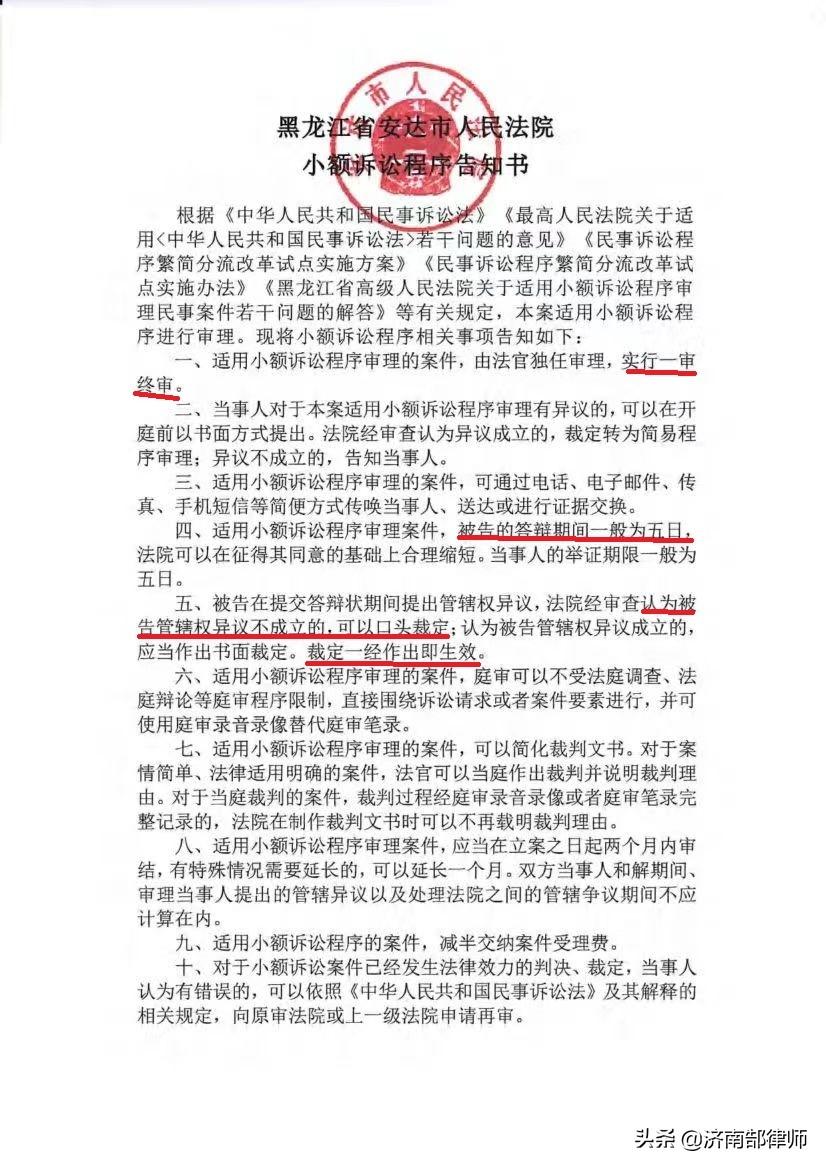
小额诉讼程序告知书
可以看出,小额诉讼程序是一审终审,也就是没有上诉的机会。答辩期很短,不是15天,一般是5天到7天,甚至有3天的,所以提出管辖 权异议的期间很短,而且法院认为异议不成立的,可以口头裁定,裁定也是一裁终审,没法上诉。这样 ,只想利用管辖权异议拖延时间就不成了,除非真的从法律角度提出有力的异议,否则异议的意义不大。
当然,也可以对适用小额诉讼程序提出异议,但要推翻小额诉讼程序,需要根据法律规定的不适用小额诉讼案件的案件类型,采取一定的诉讼技巧去提出异议,这个用的比较少。
不适用小额诉讼程序的案件类型
不光是网贷案件,所有案件的管辖权异议的成功率都不高。原因很简单,如果一开始立案的法院认为不该自己管辖,那么案件就不会立上了。如果立上了,那么说明立案的法院认为自己有管辖权。而提出异议,实际上是对法院立案的反对,其对手某种意义上是立案法院,当然成功率不高。
但是,网贷案件有自己的特点,由于都是批量案件,根据目前司法政策,可能在当地无法立案,需要寻找好立案的法院提前沟通好,通过债权转让转到其他地区的法院。债权转让的操作,可以是在能立案的法院所在地新成立一家公司,然后债权转让给这家公司。所以被起诉者会发现,立案的法院也不是当初的网贷平台所在地,可以说天南海北。比如网贷平台公司是广州的,传票却是黑龙江的。
那么是不是就完全没有异议成功的机会?也不是。其实正由于网贷的债权转让,可能会造成立案时管辖的瑕疵,也就是在法律适用上有争议。只要抓住这一点那么异议就可能成功。
一般来说,经立案法院审查异议成立的,网贷公司会自己撤案,而不是上诉。因为立案的本身是一批类案,都可能在管辖上有相同的瑕疵,只不过有人提异议有人没提。为了不影响其他案件的管辖,所以很大可能会把这个提异议的案件撤了,保持其他没提异议的案件继续审理。
版权声明:我们致力于保护作者版权,注重分享,被刊用文章【异地诉讼网上立案(网贷被异地起诉)】因无法核实真实出处,未能及时与作者取得联系,或有版权异议的,请联系管理员,我们会立即处理! 部分文章是来自自研大数据AI进行生成,内容摘自(百度百科,百度知道,头条百科,中国民法典,刑法,牛津词典,新华词典,汉语词典,国家院校,科普平台)等数据,内容仅供学习参考,不准确地方联系删除处理!;
工作时间:8:00-18:00
客服电话
电子邮件
beimuxi@protonmail.com
扫码二维码
获取最新动态
