备考的朋友们肯定都知道一个道理,那就是消防三个科目里面,案例分析是重中之重,不仅囊括了非常多的知识点和考点,而且对于知识点的灵活运用和考察与实际问题结合起来,做起来要考虑到很多的问题,因此案例分析是重点。
对于案例分析的备考,我一直都是在疯狂的刷题,有道是刷题百遍,其义自现!在刷题的过程之中遇到不会的就马上翻书,这样的备考效果还不错。昨天晚上也是刚刚得到这一份案例分析核心考点100道,做了几题感觉非常不错,分享给大家。
下面是福利,文末有干货:
《案例分析》核心考点练习题100道,消防李石磊老师密押推荐!
《案例分析》核心考点练习题100道,消防李石磊老师密押推荐!
《案例分析》核心考点练习题100道,消防李石磊老师密押推荐!
《案例分析》核心考点练习题100道,消防李石磊老师密押推荐!
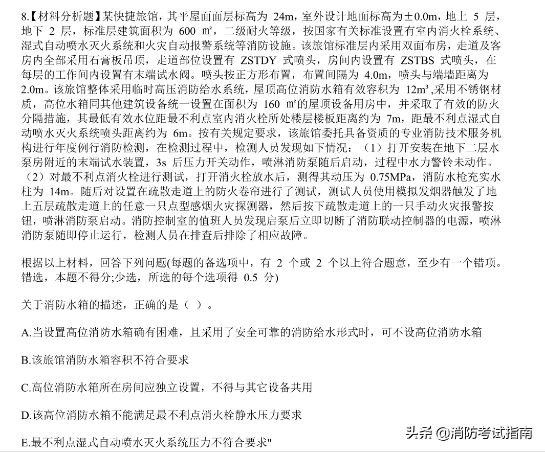
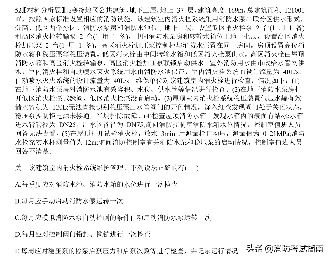
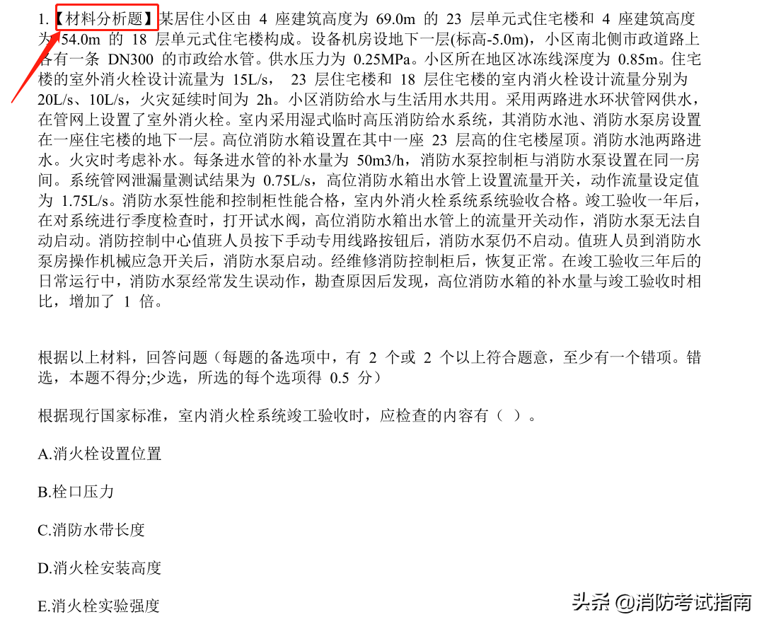
【材料分析题】某乙醇合成厂房,地上 1 层,建筑高度为 7m,总建筑面积 5000 ㎡,划分一个防火分区,建筑平面几何外型为长方形(长边为 200m,短边为 80m),按一个空间设计,承重结构采用钢框架结构,耐火等级一级,屋顶形式为平屋顶并全部采用单位质量不超过 60kg/㎡的不燃轻质屋面板作为泄压设施。该厂房按有关国家工程建设消防技术标准配置了消防设施及器材。
根据以上材料,回答下列问题(每题的备选项中,有 2 个或 2 个以上符合题意,至少有一个错项。错选,本题不得分;少选,所选的每个选项得 0.5 分)
下列生产属于甲类生产的是( )。
A.过氧化氢厂房
B.高锰酸钾厂房
C.配电室
D.冰醋酸裂解厂房
E.氨压缩机房
《案例分析》核心考点练习题100道,消防李石磊老师密押推荐!
《案例分析》核心考点练习题100道,消防李石磊老师密押推荐!
【材料分析题】某乙醇合成厂房,地上 1 层,建筑高度为 7m,总建筑面积 5000 ㎡,划分一个防火分区,建筑平面几何外型为长方形(长边为 200m,短边为 80m),按一个空间设计,承重结构采用钢框架结构,耐火等级一级,屋顶形式为平屋顶并全部采用单位质量不超过 60kg/㎡的不燃轻质屋面板作为泄压设施。该厂房按有关国家工程建设消防技术标准配置了消防设施及器材。
根据以上材料,回答下列问题(每题的备选项中,有 2 个或 2 个以上符合题意,至少有一个错项。错选,本题不得分;少选,所选的每个选项得 0.5 分)
关于疏散,下列说法正确的是( )。
A.该厂房的安全出口应分散布置
B.该厂房每个防火分区相邻 2 个安全出口最近边缘之间的水平距离不应小于 5m
C.该厂房首层外门的最小净宽度不应小于 1.0m
D.该厂房首层外门的最小净宽度不应小于 1.2m
E.该厂房首层外门的总净宽度应按该层人数不小于 0.8m/百人计算
《案例分析》核心考点练习题100道,消防李石磊老师密押推荐!
《案例分析》核心考点练习题100道,消防李石磊老师密押推荐!
《案例分析》核心考点练习题100道,消防李石磊老师密押推荐!
因为这里地方有限,不能将全部的题型全部放上来,今天就分享到这里了,我也要去学习去了。
完整打印版获取方式如下,可直接获取学习:
2019消防考前10页纸,全面梳理知识点,直接打印背诵,可题升20分
综合能力核心密押,消防备考考前冲刺,黄明峰老师推荐必读
每年必考的防火防排烟规范,消防技术实务核心考点,备考必看
版权声明:我们致力于保护作者版权,注重分享,被刊用文章【消防案例分析(案例分析)】因无法核实真实出处,未能及时与作者取得联系,或有版权异议的,请联系管理员,我们会立即处理! 部分文章是来自自研大数据AI进行生成,内容摘自(百度百科,百度知道,头条百科,中国民法典,刑法,牛津词典,新华词典,汉语词典,国家院校,科普平台)等数据,内容仅供学习参考,不准确地方联系删除处理!;
工作时间:8:00-18:00
客服电话
电子邮件
beimuxi@protonmail.com
扫码二维码
获取最新动态
