我始终坚信:
管理就是走流程
没有规范流程,管理一切为零
★按流程来做 流程为各项工作提供程序化的流程 保证办事有指导
★用制度来管 制度为企业运行制定规范化的制度 保证事事有规范
★依方案去办 方案为相关人员拟定可参照的方案 保证工作有计划
★拿表格去用 表格为具体事项设计模板化的表格 保证执行有记录
合同管理办法
规范合同的评审、签署、履行、归档等管理程序,防范与控制合同风险,有效维护公司的合法权益。
适用于本公司和分支机构。
3.1 总经办:批准或授权批准合同签订;负责合同用印。
3.2行政管理部:起草、制定格式化合同;审查合同的合法性、严密性;建档管理合同原件;参与合同纠纷处理。
3.3财务中心:审查合同支付或结算条款的合理性、可行性;确定我方签约主体。
3.4合同承办部门:负责合作方资信、履约能力等情况调查并提供相应资料;归档所承办合同;对合同业务的必要性和履行情况负责。
4.1本办法所称的合同,是指本公司及其关联公司签订及履行的建立民事权利义务关系的各类法律文件,包括但不限于租赁合同、加盟商合同、采购合同、专项服务合同、投融资合同、债权债务担保合同等。
4.2租赁合同,包括但不限于店铺、员工宿舍、办公(经营)场所、办公设备等相关合同、协议。
4.3 加盟商合同,包括但不限于加盟、商品销售、 区域经销、意向加盟等合同。
4.4 采购合同,包括但不限于原材料、促销品、OEM产品加工、其他产品等采购合同。
4.5专项服务合同,包括但不限于策划推广、广告、培训、招聘、通讯、运输、网络、顾问、委托代理等合同。
4.6 重大合同,包括但不限于资产(股权)买卖、赠与、借款、融资租赁、转让、担保(保证、抵押、质押、留置)合同、投资并购等债权债务、投融资、担保类合同。
4.7格式化合同,是指由我公司事先单独预订好合同框架,提供给合作方协商确定文本内容的合同形式。
5.1.1 格式化合同制作
5.1.1.1行政管理部对属我方常用业务合同的,如加盟合同、商品销售合同、区域经销合同、意向加盟协议、产品加工合同、物流运输合同、委托代理合同等,提供格式化合同;
5.1.1.2 合同承办部门应要求及促成合作方签订我公司提供的格式化合同;
5.1.1.3 合作方对我公司提供的格式化合同有异议的,可采用政府机关、行业协会发布的示范文本;如无相应范本,合同的起草工作应争取由本公司承担,由业务部门与行政管理部法务人员共同起草。
5.1.2业务商谈
5.1.2.1合同立项:承办部门依据年度经营计划和《预算管理制度》,经审批人确认业务开展的必要性;
5.1.2.2意向接触:确定合作主要条件及运作方式,开展相关合作条件或价格方面的咨询,或者组织招标;
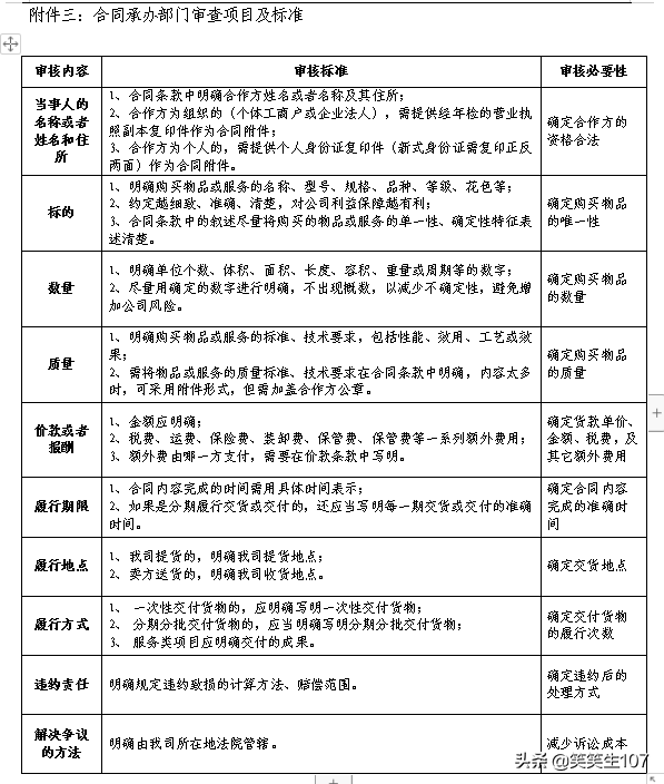
5.1.2.3资信调查:确定合作主体是否符合签约要求、是否具备履行合同的能力,范围包括(可参照附件三《合同承办部门审查项目及标准》):
1)合作方当事人主体资格审查。包括:合作方为法人的,需查验年检合格的《营业执照》,并提供复印件(须加盖公章);合作方为自然人的,需查验并提供有效的身份证复印件。合作项目涉及专营许可证或资质的,应查验相关原件并提供相应的许可、等级、资质证书;
2)合作方当事人资信情况及履约能力审查。包括:资产负债、产权归属、技术设备、产品质量、商业信誉等;
3)合作方合同承办人员资格审查。包括签约代理人的身份证明、授权委托书;
4)其他与合同签订、履行相关的事项。
5.1.3合同文本准备
5.1.3.1合同必备条款包括标的(规格、型号、数量或具体事项)、质量标准或要求、履行期限、地点、方式、价款与支付方式或合作条件、双方权利与义务、违约责任、争议解决方式等;
5.1.3.2对非使用格式化合同的文本,合同承办部门应提前与行政管理部法务人员确认合同文本后,再填写《合同审查表》(见附件四)进行审核;
5.1.3.3合同文本份数按实际需要确定,准备并签署二份,其中合作方一份,另外一份在合作方盖章签字后与审批文件及相关证明材料一起交行政管理部法务人员统一编号存档并建立台帐。各部门若有特别需要,可与合作方签署多份,但须在合同中注明。
5.2.1承办人填制《合同审查表》(见附件四),并附合同草案、合作方当事人的资信状况证明材料,送会签部门审查。
5.2.2审查部门应提出具体的审查意见,如有必要,可附书面审查意见返回承办部门。如没有具体意见,应按职责在会签单上签署“同意”或“不同意”的确定性意见,并由审核人签字。
5.2.3业务审核:各中心(事业部)总监对合同的业务、技术条款进行审查并负责。
5.2.4财务审核:在一个工作日内完成对合同支付条款的审查并负责;同时,确认我方签约主体是否符合公司相关规定。
5.2.5法务审核:在一个工作日内完成对非格式化合同的审查并负责,包括但不限于形式的规范性,内容的合法性、严密性,资料的完整性等;如果格式化合同签署时未改变拟定条款,可不经法务审核。
5.2.6合同批准:
5.2.6.1对经常发生的业务合同,可由指定人员批准。具体详见附件二《合同审批权限》;
5.2.6.2经总经理授权的中心总监或有关人员可以签订合同。但授权人应将《总经理授权书》在合同审核时,送财务中心、行政管理部各一份。
5.2.7合同签订
5.2.7.1合同经批准人签批后,按《印章管理办法》规定,由印章保管人负责用印;
5.2.7.2合同签订必须要有我方和合作方的负责人签字、盖章和签字日期;
5.2.7.3单份合同文本达二页或以上的需加盖骑缝章,骑缝章盖在全部合同内容及附件内容的侧面。
5.3.1合同经签字、盖章,且约定的生效条件达成时方可全面实际履行。合同生效之前,原则上不得实际履行。由于商场等合作方要求,必须先行支付直营店铺支付的房租等费用,且经总经理批准的除外。
5.3.2承办人按合同约定,承担通知义务,组织合同的履行,办理相关事项。如有付款事项,承办人应向财务部门提供合同复印件。
5.3.3承办部门实施履约跟踪统计,掌握实际履行情况。对出现的各种问题,及时获取证据、协调处理。
5.4.1合同需要变更或解除时,合同承办部门应在与行政管理部沟通情况后,以书面形式通知合作方,说明变更或解除合同的原因和答复的期限。变更或解除合同的协议草案一经达成,需按本办法5.2的相关规定办理。 5.4.2合同承办部门收到合同合作方要求变更、解除合同的文书、电报、电话、信函、图表、数据电文,应及时与行政管理部沟通情况、请示合同签署人后,在法定或约定的期限内书面答复合作方。如果必须变更或解除,应与合作方达成变更或解除合同的书面协议草案,确定索赔条件,并按本办法5.2的相关规定办理。 5.4.3对不可抗力或国家宏观政策调整原因而使合同不能履行或延期履行的,应及时书面通知合作方或者及时取得合作方遇有上述情况的证明材料,主动与合同有关各方协商处理。 5.4.4 有担保条款的合同变更,应征得原担保单位的同意并在变更协议上加盖担保单位公章或者合同专用章。 5.4.5 经公证、鉴证的合同,所达成的变更或解除合同的协议需报原公证、鉴证机关备案。
5.5.1 合同合作方当事人违反约定或提出履行异议的,承办部门必须在法定或约定的时间内以法定或约定的方式答复。
5.5.2 出现纠纷,承办部门应立即通知合同签署人和行政管理部,并收集整理处理合同争议的文件和证据资料。 5.5.3 合同纠纷协商、调解,应由合同承办部门与行政管理部共同进行。协商或调解达成一致时,应依合同签订程序签订书面协议。协商或调解不能达成一致时,应在法律规定的时效期间内,可按合同约定选择仲裁或诉讼方式解决纠纷,承办部门应同行政管理部确定代理人、应对方案等,经总经理批准后实施。
5.6.1合同期满且需办理续约的,合同承办单位或指定负责人必须合同期满前至少一个月提前办理续约手续。
5.6.2 续约的合同,如没有更改合同条款的,可不经行政管理部审核;如有更改合同条款的,合同承办部门需提前知会行政管理部法务人员进行法务审核。
5.6.3续约的合同原件除5.6.2条款及审批权限外,其他按新签合同程序进行管理。
5.7.1 行政管理部统一归口管理本办法所称的合同并建立适时动态《合同台账》(见附件五)。对直营店铺租赁合同,自双方签字盖章之日起十个工作日内必须由合同承办人将合同原件寄回行政管理部法务人员,归档期限最长不得超过自本公司盖章之日起三个月;其他合同,自双方签字盖章之日起十个工作日内必须由合同承办人将合同原件寄回,归档期限最长不得超过自本公司盖章之日起一个月。
5.7.2 合同承办部门应指定专人负责合同的保管与借阅。
5.7.3 合同签订前和履行过程中双方的来往信函、传真、票据、履约凭证等合同附属文件,由业务部门存档,在合同完全生效后三十个工作日内移交行政管理部法务人员与相关合同一起存档。
5.7.4 因工作需要借阅合同原件的,应凭《合同借用申请单》(见附件六)经中心总监批准后向行政管理部法务人员办理借阅登记。
5.8.1除公司书面授权的情形外,公司所有分支机构一律不得以自己的名义对外签订合同或者其它具有履约性质的任何书面文件。
5.8.2 除另有规定外,与公司有经济业务往来、产生债权债务关系,都应当订立书面合同:采购合同除因即时现金交易性质不能订立书面合同外,单笔业务金额超过10000元或同笔连续业务金额超过10000元,须按本办法规定订立书面合同。
5.8.3 合同承办人员出现下列情形的,公司将追究相关责任人及合同批准人的责任: 5.8.3.1未经授权批准或超越职权签订合同; 5.8.3.2应当签订书面合同而未签订书面合同;
5.8.3.3 发生纠纷后隐瞒不报或私自了结或报告避重就轻,从而贻误时机的;
5.8.3.4遗失重要证据,不按时归档的。
5.8.4合同审查人员出现下列情形的,公司将追究相关责任人的责任: 5.8.4.1延误审查时间而又没有正当理由的;
5.8.4.2签订有重大缺陷或无效合同的;
5.8.4.3材料不全的合同审查通过的;
5.8.4.4 违反5.3.1条款,未见到生效合同就同意支付合同款项的。
5.8.5合同承办部门或合同借用部门出现下列情形的,公司将追究承办部门或借用人及其直接上级的责任:
5.8.5.1离职前未归档合同或未归还借用合同资料的;
5.8.5.2不按照拟定日期归还借用合同又未提前向行政管理部说明的。
6.1正负激励管理办法
6.2财务预算管理制度
6.3财物付款及报销管理制度
6.4档案管理办法
6.5印章管理办法
7.1合同管理流程图 见附件一
7.2合同审批权限一览表 见附件二
7.3合同承办部门审查项目及标准 见附件三
7.4合同审查表 见附件四
你的支持是我分享的动力,欢迎下方评论留言,并关注+转发+收藏
版权声明:我们致力于保护作者版权,注重分享,被刊用文章【签的代理合同怎么离职(完整版合同管理制度)】因无法核实真实出处,未能及时与作者取得联系,或有版权异议的,请联系管理员,我们会立即处理! 部分文章是来自自研大数据AI进行生成,内容摘自(百度百科,百度知道,头条百科,中国民法典,刑法,牛津词典,新华词典,汉语词典,国家院校,科普平台)等数据,内容仅供学习参考,不准确地方联系删除处理!;
工作时间:8:00-18:00
客服电话
电子邮件
beimuxi@protonmail.com
扫码二维码
获取最新动态
