我表妹刚刚毕业没多久,大学学的是会计专业,找了一份毕业第一份工作代理记账,跑外勤的,很累!
她跟我说:我对代账真的是啥都不懂,感觉无从下手!
我对她说:你得从最基础下手学!就比如各行业的会计分录等等..
她说:那也是
我把我刚毕业的之后在公司跑代账总结的各行业的会计分录大全!!赶紧分享给她了!
如果你也跟我表妹一样有这个代账不知道该咋办的,可以一起分享你们呦~~~
(文末可分享完整版的各行业会计分录)
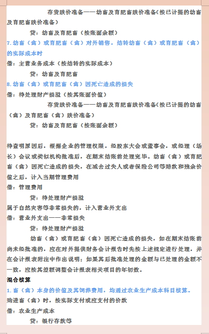
由于篇幅有限,小编就不一一展示了, 想要学习和了解的小伙伴们一起来看看吧,希望小编的分享可以帮助到大家哦。
版权声明:我们致力于保护作者版权,注重分享,被刊用文章【会计分录题(最新整理史上最强版18个行业会计分录大全)】因无法核实真实出处,未能及时与作者取得联系,或有版权异议的,请联系管理员,我们会立即处理! 部分文章是来自自研大数据AI进行生成,内容摘自(百度百科,百度知道,头条百科,中国民法典,刑法,牛津词典,新华词典,汉语词典,国家院校,科普平台)等数据,内容仅供学习参考,不准确地方联系删除处理!;
工作时间:8:00-18:00
客服电话
电子邮件
beimuxi@protonmail.com
扫码二维码
获取最新动态
