近期,住建部官网发布《屋面工程质量验收规范》(局部修订条文征求意见稿),对《屋面工程质量验收规范》GB50207—2012进行修订。
根据住房和城乡建设部《2020年工程建设规范标准编制及相关工作计划的通知》(建标〔2020〕9号),我部组织山西建设投资集团有限公司等单位修订了国家标准《屋面工程质量验收规范》(见附件),现向社会公开征求意见。有关单位和公众可通过以下途径和方式提出反馈意见:
1.电子邮箱:gb50345@sxcig.com。
2.通信地址:山西示范区新化路8号山西建设投资集团有限公司;邮政编码:030032。
意见反馈截止时间为2022年3月18日。
附件:《屋面工程质量验收规范》(局部修订条文征求意见稿)
住房和城乡建设部办公厅2022年2月17日
一、内容完善细化,更具有操作性,如:
1、完善了屋面淋水蓄水相关的具体标准:
(1)采用雨后观察时,降雨应达到中雨量级标准,连续降雨过程不应少于1 h;
(2)持续淋水时间不应少于2 h;
(3)具备蓄水条件的檐沟、天沟、雨水口等应进行蓄水试验,其最小蓄水高度不应小于20 mm,蓄水时间不应少于24 h。
2、提出找平层作为防水层基层时应进行二次验收的要求;
3、增加光伏屋面相关验收规定。
等等......
二、重视每个子分部工程的验收,对每个子分部工程提出验收前需提供的文件及记录;
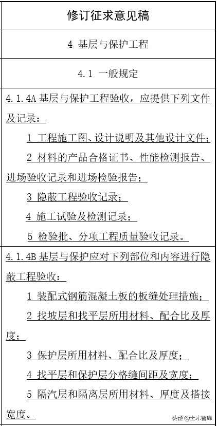
1、基层与保护工程、保温与隔热工程、防水与密封工程、瓦面与板面工程及细部构造工程等子分部工程验收前需提供的文件和施工记录资料;
2、明确了各自分部工程隐蔽验收的内容,同时也就明确了屋面工程必须按照构造层,层层做隐蔽工程验收。
示例
三、增加了试验检测项目
1、补充了防水卷材与防水涂料复合后的粘结剥离强度验收规定;
2、补充了防水卷材粘结剥离强度和不透水性的验收;
3、附录A(防水材料)和附录B(保温材料)进场检验项目及材料标准等进行了大幅调整;(划横线内容为变化内容)
部分变化示例
四、对防水卷材的铺贴方向及接缝宽度等按相应规范进行修订;
1、当屋面坡度不超过3%时,改性沥青防水卷材宜平行屋脊铺贴;当屋面坡度在3%~15%时,可平行或垂直于屋脊铺贴;当屋面坡度超过15%时,改性沥青防水卷材宜垂直檐沟或天沟铺贴。
2、搭接宽度要求更加明确:
五、在观感质量检查中增加排水系统是否通畅的检查要求;
六、细化了屋面防水功能检验的规定;
七、补充屋面管理与维护方面的检查要求;
八、按现行相关规范对附录进行修订。
根据最新的统一验收标准、专项验收规范、材料标准等进行了标准版本的更新。
注:欢迎大家关注小编的微信公众号“土木智库”,里面有小编整理的建筑行业的众多资料,有一建、二建、造价、消防视频和课件,欢迎大家的加入
版权声明:我们致力于保护作者版权,注重分享,被刊用文章【屋面工程质量验收规范(屋面工程质量验收规范)】因无法核实真实出处,未能及时与作者取得联系,或有版权异议的,请联系管理员,我们会立即处理! 部分文章是来自自研大数据AI进行生成,内容摘自(百度百科,百度知道,头条百科,中国民法典,刑法,牛津词典,新华词典,汉语词典,国家院校,科普平台)等数据,内容仅供学习参考,不准确地方联系删除处理!;
工作时间:8:00-18:00
客服电话
电子邮件
beimuxi@protonmail.com
扫码二维码
获取最新动态
