编辑导语:薪酬管理系统是每个企业必备的一个系统,系统设计得合规,能够减轻财务人员的负担,提供工作效率。eHR系统提供了多项人力管理的业务,薪酬管理属于其中的一个核心模块之一。本文与大家探讨如何搭建企业薪酬管理系统,希望对你有所帮助。
eHR系统包含核心人力、人员管理、薪酬管理、绩效管理、招聘管理、培训管理等模块,而薪酬管理是eHR的核心模块之一,本文将跟大家探讨如何搭建企业薪酬管理系统。
薪酬管理系统的整体业务架构图及产品架构图如下:
薪酬系统业务架构图
薪酬系统产品架构图
一、薪酬的构成
当前企业薪酬支付形式日益多样化,各种显性和隐性的薪酬形式层出不穷,福利、股权占薪酬的比重也越来越大,通常业务上所谓的薪酬,是指整体薪酬。
整体薪酬包括外在薪酬和内在薪酬,外在薪酬又包括基本工资、加班工资、绩效奖金、利润分配、股票期权、保险、住房补贴、薪资福利等。
内在薪酬,包括个人成长、升值空间、平台视野这些无形的薪酬,则不是系统所关注的重点。
而外在薪酬通常都可以用货币形式发放,这部分也就是通过薪酬管理系统和eHR系统管理的薪酬项目。
二、企业常用的薪酬模式
用人单位会根据岗位的不同,采用多种薪酬模式。
设计薪酬管理系统时,要考虑满足当前市场上大多数薪酬管理模式。
具体包括以下几种:
宽带薪酬适用于扁平化组织,是目前最流行的薪酬管理模式,是我们要重点了解的薪酬模式。
宽带薪酬与窄带薪酬的区别
宽带薪酬是用相对较少的薪酬等级以及相应较宽的薪酬变动范围,将企业原来数十个薪酬等级压缩成几个级别,工资浮动范围比较大,主要表现形式是固定薪酬+绩效薪酬。
岗位薪酬模式,以岗位来分配薪酬,它强调劳动价值和岗位价值的等价作用,一些国企和事业单位使用比较多。
技能薪酬模式,以员工能力或者技能作为支付方式,形式上有计件式、佣金式、年薪式等形式,这个模式通常会将绩效跟薪酬挂钩,在劳动密集型、销售型企业用的比较多。
其他薪酬模式还包括传统薪酬模式、年功薪酬模式等等。
产品经理在设计薪酬管理的功能时,要考虑使系统具备灵活的计算能力,支持不同的薪酬方案。
三、薪酬管理业务架构
四、薪酬管理的业务角色
从系统的实际出发,薪酬管理涉及到以下角色:
公司管理者财务人员薪酬HR相关模块HR系统管理员业务部门参与者财务部:负责薪酬总额测算、计算公式调整、薪酬录入、核算、计税和发放。
公司管理者:进行薪酬总额测算、薪酬总额分配、计薪人员管理、定级定薪管理、计薪人员管理等工作。
薪酬HR:是薪酬管理主要参与者,负责总额计算、定薪定级、薪酬录入、核算等工作。
相关模块HR、业务部门参与者,根据薪酬管理的业务流程,参与到薪酬计算核算流程中。
根据不同的企业管理制度要求,还会将薪酬管理工作进行细分,比如有专门负责定岗定薪的HR、算薪管理HR、绩效管理HR。
集团型薪酬管理系统或者通用型的薪酬管理系统时,要重点考虑不同角色的权限问题,可以设置类似于绩效系统的考核组的方式,为不同部门组织设置对应的算薪组,通过管理算薪组,灵活开展薪酬业务,提高系统的灵活性。
系统角色用例
五、薪酬管理的业务场景
薪酬管理涉及到公司战略、财务、管理制度等多方面需求,业务场景相对人力资源其他管理模块较为复杂,从企业管理角度看,我们将薪酬管理的业务抽象成4个业务场景:
建立薪酬体系:是从公司的战略角度出发,建立推动企业稳定发展的薪酬体系,其目的在于通过保障企业和岗位员工两个方面的利益,共同发展。
确定执行方案:是根据公司的薪酬体系,针对不同部门、岗位制定可执行的薪酬方案,落实到每位员工。
计算发放薪酬:是在固定的薪酬期间进行薪酬计算,通过财务部门向员工发放薪酬。
查询薪酬数据:有HR查询数据、员工个人查询数据等业务场景。
薪酬系统业务场景
六、薪酬管理系统间关系
薪酬与绩效系统关系:员工的绩效数据直接关系到薪酬的计算结果,甚至许多企业eHR将绩效和薪酬合并成一个模块进行管理。
薪酬与核心人力系统关系:岗位和职级等数据,是确定薪酬的基本,因此薪酬系统需要根据人力的核心数据定岗定薪。
薪酬与招聘系统关系:人员招聘入职时,需要走定岗定薪流程,涉及到薪酬部分数据的参数调用。
薪酬与员工管理系统关系:员工的职务调动、岗位调整、员工考勤、自主查询等服务功能,需要与薪酬管理模块产生数据关联。
七、薪酬管理系统架构
根据业务场景,将薪酬管理系统分成4个大的功能模块:
薪酬体系管理:帮助管理者制定公司整体薪酬方案,从人力和财务维度进行管理。
功能包含薪酬总额预算管理、人员编制管理、成本中心等模块功能。
薪酬执行管理:主要根据管理者制定的薪酬体系,制定执行薪酬方案的功能。
定调薪管理、奖金管理、社保公积金管理、计薪规则管理、考勤规则、个税政策、薪资试算、薪酬审核等功能。
算薪发薪管理:包含数据维护,算薪人员维护,任务管理等功能。
数据报表:为员工、管理员提供数据报表及相关查询功能。
薪酬系统功能模块
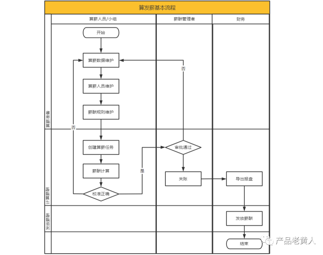
1. 算发薪模块功能
一般在薪酬管理系统中,个体薪酬管理中算发薪模块属于最小MVP的功能模块,是薪酬管理系统必不可少的能力。
我们可以把算发薪流程细化出来,分为3个步骤:
算发薪的基本流程图
算薪数据维护,是计算薪酬的初始步骤,涉及到多个模块的数据,HR需要在系统上维护相关的数据,比如员工的工作性质、岗位调动、考勤数据等等,数据准备完成后执行计算任务。
薪酬的相关数据配置、计算方法配置,通常会在系统配置阶段完成,减少了HR在算薪阶段的工作量。
执行算薪任务后,对当期的所有数据进行校验,需要将算薪涉及的数据推送给对应的负责人审核。
比如,绩效考核数据在绩效系统中数据未同步,由绩效HR确认员工的绩效成绩。
以往这些工作可能是通过线下进行操作,在eHR各个模块打通后,确认流程线上化,大大节省了HR的效率。
计算薪酬完成后,由负责薪酬计算的管理员审批,系统将生成报盘文件,交由财务部门执行发薪流程,完成薪酬发放任务。
八、设计薪酬系统的经验分享
1. 系统设计
系统设计的重点是数据分析和决策支持能力。
与其他eHR模块不同,薪酬系统不仅涉及到人的管理,还涉及资金的管理,直接关乎公司经济利益。
好的薪酬系统是建立在公司战略层面上,为公司管理层提供决策支持,因为公司领导关注人力资源的同时,更多的是关注公司盈利状况和未来发展。
在薪酬业务领域里,普通的薪酬HR只需要根据公司薪酬方案执行算发薪任务即可,这部分用户只会使用到系统的初级能力。
高级薪酬HR、总监,则是通过薪酬战略为公司招揽人才,通过薪酬策略,降低用人成本,直接为公司获取经济效益,这部分需求却是薪酬系统的核心能力。
2. 产品经理能力
产品经理重点能力是业务知识储备和商业视野。
作为B端产品经理,天然地需要深入了解业务,而薪酬系统要求产品经理不仅仅了解人力资源方面的业务,还要了解财务方面的业务。
比如说薪酬数据,需要先弄清楚相关的财务科目,因为薪酬科目就是从财务借用过来的术语,做财务报表,就涉及会计科目。
作者:产品老黄人,入坑6年的B端产品,在某行业头部企业任职资深产品经理,专注eHR\OA\CRM系统。公众号:产品老黄人。
本文由 @产品老黄人 原创发布于人人都是产品经理,未经作者许可,禁止转载。
题图来自Unsplash,基于 CC0 协议
版权声明:我们致力于保护作者版权,注重分享,被刊用文章【现代管理会计中占核心地位的是(eHR)】因无法核实真实出处,未能及时与作者取得联系,或有版权异议的,请联系管理员,我们会立即处理! 部分文章是来自自研大数据AI进行生成,内容摘自(百度百科,百度知道,头条百科,中国民法典,刑法,牛津词典,新华词典,汉语词典,国家院校,科普平台)等数据,内容仅供学习参考,不准确地方联系删除处理!;
工作时间:8:00-18:00
客服电话
电子邮件
beimuxi@protonmail.com
扫码二维码
获取最新动态
