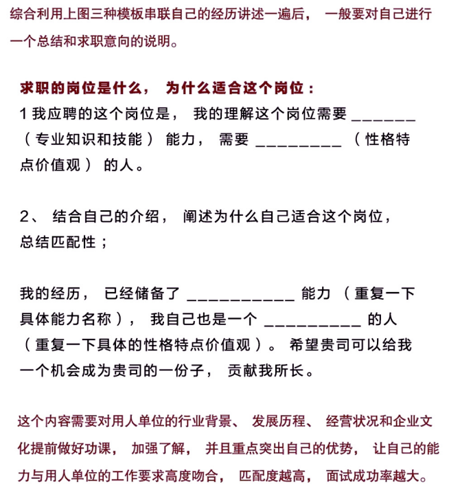
宅在家“闭关修炼”的你,是不是正在为即将到来的会计面试而发愁呢?千万不要慌,小编今天就给大家分享一下财务会计人员在面试过程中可能会遇到的专业问题和回答技巧以及过往经历的模板和一些求职岗位的话术,相信正在求职找工作的你一定用得到,希望能够帮你解决面试难题,接下来就让我们一起来看看吧~
篇幅有限,更多有关面试的问题就不再一一展示了~
版权声明:我们致力于保护作者版权,注重分享,被刊用文章【面试会计的问题(五一宅家五天)】因无法核实真实出处,未能及时与作者取得联系,或有版权异议的,请联系管理员,我们会立即处理! 部分文章是来自自研大数据AI进行生成,内容摘自(百度百科,百度知道,头条百科,中国民法典,刑法,牛津词典,新华词典,汉语词典,国家院校,科普平台)等数据,内容仅供学习参考,不准确地方联系删除处理!;
工作时间:8:00-18:00
客服电话
电子邮件
beimuxi@protonmail.com
扫码二维码
获取最新动态
