关注【本头条号】更多关于制度、流程、体系、岗位、模板、方案、工具、案例、故事、图书、文案、报告、技能、职场等内容,弗布克15年积累免费与您分享!
阅读导航→
01 财务报表审计工作方案
02 经济效益审计实施方案
03 成本审计实施方案
财务部
××公司财务报表审计工作方案
一、目的
为了规范本公司财务报表审计业务的行为,提高审计质量,促使财务报表在重大方面能公允的反映公司的财务状况、经营成果和现金流量并满足相关财务报表使用者的需求,依据国家相关法律、相关企业会计准则和会计制度等规定,并结合本公司实际情况,特制定本方案。
二、财务报表审计原则
1.审计人员应当遵守职业道德规范,恪守独立、客观、公正的原则,保持专业胜任能力和应有的关注,并对执业过程中获知的信息保密。
2.应当按照独立审计准则的要求执行会计报表审计业务。
3.应当以职业怀疑态度计划和实施审计工作,充分考虑可能存在导致会计报表发生重大错报的情形。
4.应当在整个审计过程中运用职业判断。
5.对财务报表整体不存在重大错报获取合理保证。
6.重点关注可能影响财务报表的经营风险。
7.评估重大错报风险,并根据评估结果设计和实施进一步审计程序,以控制检查风险。
三、财务报表的审计范围
本公司对财务报表的审计,包括资产负债表、利润表、现金流量表及合并会计务报表。
四、财务报表的审计方法
本公司财务报表的审计采用风险导向型审计方法,主要为在评估报表重大错报风险的基础上,设计并执行有针对性的测试程序,以合理发现重大错报。
五、资产负债表审计
审计人员应注重检查资产负债表编制方法的正确性、报表项目的完整性以及报表所反映项目和内容的一贯性。具体说明如下。
1.检查资产负债表是否按照企业会计准则规定的科目及格式编制,复算报表各项之间的勾稽关系。
2.将本期资产负债表各项目数字与前一期或各期相比,查明有无变动较大或异常情况;同时,检查资产负债表与其他报表的勾稽关系,并进行复算核对。
3.全面核对资产负债表项目与总账科目或有关明细账数字是否相符,以总账的本期发生额及余额与其所属明细账各分类科目的本期发生额及余额之和相核对,检查账与账之间的记录是否相符。
4.审计人员在上述检查中应特别注意,经分析比较,若出现某些项目的数额与公司生产经营活动不相符的情况,就要对这些项目作重点检查,从总账科目追查至原始凭证,必要时应结合对往来账的函证、对存货和固定资产等项资产的盘点,核实报表数字的真实性。
六、利润表审计
审计人员对利润表的审计工作主要包括以下内容。
1.检查利润表内各项目填列是否完整,有无漏填、错填;核对各项目数字之间的勾稽关系。
2.检查利润表与其他报表的勾稽关系,特别注意核对利润表所列产品销售收入、产品销售成本、产品销售费用和销售税金及附加的本年发生数,是否与其附表数一致,利润表所列净利润是否与利润分配表数字一致。
3.核对利润表各项目数字与相关的总账、明细账数字是否相符,同时通过分析核对,发现有关损益项目数字的变化是否异常,并对疑点作进一步检查。
4.结合对成本费用、销售收入、利润分配等有关明细账的检查,核实成本费用、各项收入、投资收益和营业外收支等项数字是否准确,必要时要检查有关原始凭证。
5.结合对纳税调整的检查,核实所得税的计算是否正确,对各扣除项目进行详查,审查有关明细账和原始凭证,注意有无多列扣除项目或扣除金额超过标准等问题。
七、现金流量表审计
审计人员对现金流量表的审计工作主要包括以下内容。
1.检查现金流量表是否按照有关企业会计具体准则的规定编制。
2.检查现金等价物的确定是否恰当。
3.检查公司经营活动、投资活动和筹资活动中现金流入流出量的计算是否完整、准确,与有关的会计资料和报表的记录是否相符。
4.检查是否正确计算汇率变动对外币现金流量的影响。
5.检查不涉及当期现金收支但对企业财务状况或未来现金流量产生影响的重大投资活动、筹资活动(如以长期投资、偿还债务等)是否在现金流量表附注中加以说明。
八、合并会计报表审计
审计人员对合并财务报表的审计工作主要包括以下内容。
(一)检查合并报表编制的基础
1.审核合并会计报表内容的全面性及完整性。即,××分公司提供资料的完整性,主要包括××分公司会计政策差异、总公司及××分公司往来业务、债权债务、投资资料,××分公司利润分配、股权变动资料。
2.公司及××分司决算日和会计期间的一致性;总公司及××分司之间会计政策的一致性。
3.总公司对××分公司投资的会计核算处理的正确性。
(二)检查确认合并报表范围
1.根据总公司的长期投资账和表明总公司与××分公司之间投资与被投资关系的批准文件,确实属于合并范围的公司。
2.对于应合并而未合并的×××分公司,要查明因何种原因未将其纳入合并范围;对于不应合并而进行了合并的公司,要查明总公司是否存在未经批准而收购(转让)股份等情况。
(三)检查总公司内部经济往来情况
检查总公司提供的有关经济往来的资料是否完整,并通过核对合并报表的抵销关系,验证合并报表的真实性。
1.检查总公司对××分公司投资收益的处理是否按会计制度规定采用权益法进行核算,少数股东权益是否予以正确反映。总公司对××分公司权益性资本投资项目的数额与××分公司所有者权益中总公司所持有的份额是否相抵销。
2.检查××分公司与总公司之间以及××分公司之间发生的债权债务的相互抵销情况。根据有关资料,核实债权债务是否真实存在;检查总公司是否按程序和规定将核对一致的债权债务进行抵销,对债权债务不一致的情况逐项核对,确定应否抵销及抵销多少;检查内部应收账款所计提的坏账准备是否与管理费用进行了抵销,抵销金额是否正确。
3.检查未实现内部销售利润的相互抵销是否正确。在检查原始资料的基础上抽查部分抵销分录,用以查证总公司与××分公司间的内部销售和未实现利润抵销的正确性和真实性。
(四)检查总公司是否编制有完整的抵销会计分录
运用规定的抵销程序编制分录进行测试,看是否存在已进行汇总而未编制抵销分录以及抵销分录的编制不正确等问题。
财务部
××公司经济效益审计实施方案
一、目的
为了更好的发挥内部审计的作用,规范审计管理,提高公司经济效益,依据有关规定,特制定本方案。
二、审计依据
1.国家有关政策法规及标准。
2.上级部门下达的技术经济指标和本公司的经营方针、生产经营计划、规章制度和控制制度。
3.合同协议所规定的有关条款。
4.本公司同期和历史先进水平。
5.国际、国内同行业的先进水平。
6.投资项目技术经济指标的预定值。
三、编制原则
经济效益审计应遵循科学、合理、真实、有效的原则,对公司经济效益的优劣进行审计、分析和评价。审计过程中坚持以下原则。
1.宏观效益与微观效益相结合。
2.长远效益与近期效益相结合。
3.直接效益与间接效益相结合。
4.技术先进性与经济合理性相结合。
5.公司效益与社会效益相结合。
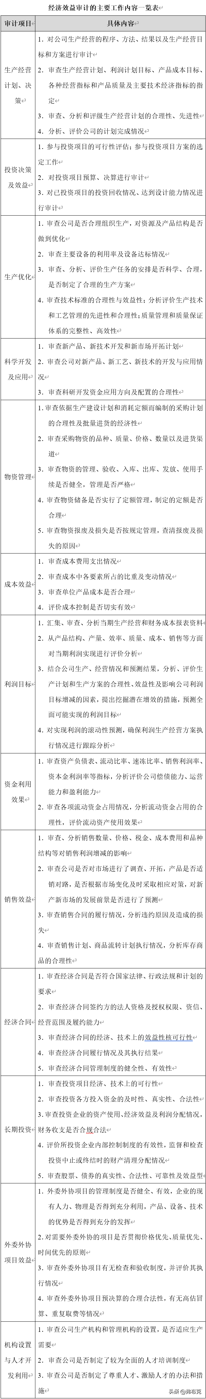
四、经济效益审计的内容
本公司根据实际情况,有针对性地开展经济效益审计,主要内容如下表所示。
五、效益审计的程序和方法
(一)程序
经济效益的审计程序按照本公司内部审计流程执行(具体内容见附件1)。
(二)方法
在经济效益审计中,审计方法应该根据审计对象的具体情况灵活运用,可采用下列方法。
1.投入产出法。
2.预测法。
3.查询测试法。
4.对比分析法。
5.量本利分析法。
6.因素分析法。
六、审计工作日期
项目从20 年 月 日开始至20 年 月 日结束(具体时间安排和工作地点见附件2)。
七、审计组组长,审计组成员及分工
(一)审计组组长
李××
(二)审计组成员
审计组成员共计23人(具体的审计人员名单见附件3)。
(三)审计分工
审计组分为五审计小组,审计小组组长由张××担任。审计分组、审计小组组长、审计小组成员如下所示。
八、附件
1.公司内部审计流程
2.审计工作具体时间安排
3.具体的审计人员名单
财务部
××公司成本审计实施方案
一、目的
为确保审核本公司产品成本的真实性和效益性,为公司下一步发展提供参考,特制定本方案。
二、审计范围
20 年产品实际成本主要项目。基准日期为:自20 年1月1日零时起至20 年12月31日24时止。
三、审计方法
本次产品成本专项审计主要采取盘点、函证、检查、计算、询问等审计方法。
1.对生产费用、产品成本、成本核算,主要进行检查、复核、盘点等。产品成本审核要求一批一审。
2.产成品数量主要通过仓库盘点。
四、审计程序
具体的审计程序如下所示。
预备调查,明确审计目的及主要内容、
1.审计组长与相关部门负责人洽谈,了解本项审计工作的审计意图、主要内容及基本要求,了解被审计部门的基本情况
2.审计组长到审计现场进行审计前调查,针对内部控制制度的特点、结构等具体情况,编制包括审计方法、审计程序、审计重点及抽查比例等在内的基本工作方案
展开现场审计工作
1.自第一个工作日起,根据被审计部门基本情况以及本次审计项目分工,审计组应在各被审计部门提供充分的资料(包括应出具的承诺函)后进入工作现场
2.由现场负责人带队,审计工作组进入现场工作,主要程序包括以下五步:
(1)执行审计、检查程序并取得证据
(2)利用专业判断分析审计结果
(3)总结审计工作中发现的问题
(4)复核审计工作底稿
(5)汇总审计资料
填写并完成审计报告
审计组完成现场工作,与被审计部门进行沟通后出具审计报告初稿在与被审计部门正式交换意见后,审计组根据有关意见修改审计报告,并出具证书报告
五、审计内容
1.产量核算和成本核算的正确性。
2.生产费用发生数的真实性和合理性。
3.产品成本分配的合理性。
4.材料消耗和制造费用等项目的效益性。
六、审计具体实施进度
本次审计具体实施进度及审计人员分工如下表所示。
七、审计质量控制措施
1.及时沟通,加强协调,减少工作漏洞。
2.实行三级复核,严把质量关。
3.做好岗前培训,提高业务素质。
4.合理分配办法,鼓励揭示发现的问题。
5.实行审计人员与事务所签订廉洁保密协议的制度。
八、审计资料的保密措施
参审人员对审计过程中掌握的情况负有保密责任,除法律法规要求公布外,不得提供和泄露给第三方。如违反规定,公司将给予相应的处罚。
#财务##财务部##审计#
本文由弗布克原创,版权归属弗布克,欢迎转发,禁止转载,抄袭、洗稿,侵权必究。
领取本资料的Word、PDF版完整内容方法:
1.本资源编号:434。
2.关注+评论+转发,然后私信“资料”。
更多相关资料可点击下面“了解更多”。
版权声明:我们致力于保护作者版权,注重分享,被刊用文章【会计报表审计(财务审计管理方案)】因无法核实真实出处,未能及时与作者取得联系,或有版权异议的,请联系管理员,我们会立即处理! 部分文章是来自自研大数据AI进行生成,内容摘自(百度百科,百度知道,头条百科,中国民法典,刑法,牛津词典,新华词典,汉语词典,国家院校,科普平台)等数据,内容仅供学习参考,不准确地方联系删除处理!;
工作时间:8:00-18:00
客服电话
电子邮件
beimuxi@protonmail.com
扫码二维码
获取最新动态
