【零基础宝妈91、92分一次过初级:努力会上瘾,特别是尝到甜头后】
2020年初级会计考试已经结束,2021年初级考试报名即将到来。初级会计作为会计职场必备的证书之一,每年引无数考生竞折腰。今天就来带大家认识一位高分宝妈大神(92、91分一次过)。
19年夏天,作为中学教师的她,因为生宝宝辞职在家,跟做会计的朋友一起备考初级证。谈到学习方法,她说:好的备考资料能大大提高学习效率。今天小编就给大家分享初级会计备考资料包,节省归纳总结的时间,一起来学习!【文末可获取】
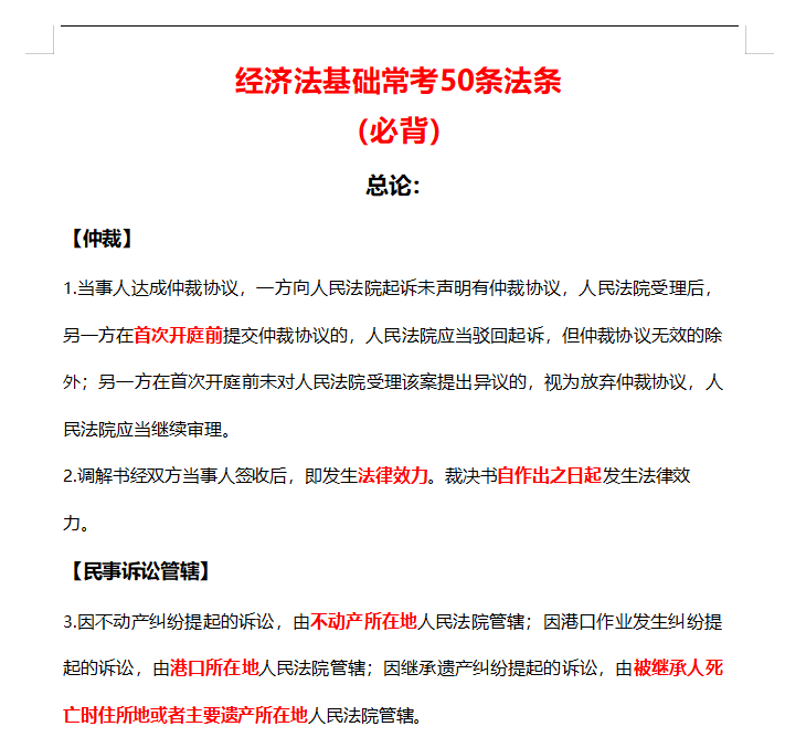
1、 《经济法基础》
2、 《初级会计实务》
……
完整电子版获取方式如图:
每年初级考生,中不乏0基础、上班族、宝妈等类型的考生,一日一日的坚持学习,永不放弃的执着让他们大获成功。相信自己,坚持努力,你也可以一次过!
版权声明:我们致力于保护作者版权,注重分享,被刊用文章【初级会计包过(零基础宝妈91)】因无法核实真实出处,未能及时与作者取得联系,或有版权异议的,请联系管理员,我们会立即处理! 部分文章是来自自研大数据AI进行生成,内容摘自(百度百科,百度知道,头条百科,中国民法典,刑法,牛津词典,新华词典,汉语词典,国家院校,科普平台)等数据,内容仅供学习参考,不准确地方联系删除处理!;
工作时间:8:00-18:00
客服电话
电子邮件
beimuxi@protonmail.com
扫码二维码
获取最新动态
