财务分析对企业十分重要,那么财务分析要如何做呢?
下面给大家整理财务分析方法汇总和财务分析注意事项以及财务分析案例和模板
财务分析方法有很多种,小企业最常用的包括比较分析法、比率分析法、趋势分析法、因素分析法,企业可以根据需要选用其中的一种,也可以同时采用几种方法进行综合分析。
一、比较分析法
要点:
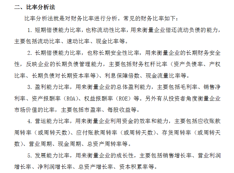
二、比率分析法
要求:
三、趋势分析法
例子:
步骤:
要点:
四、因素分析法
步骤:
五、杜邦分析法
杜邦综合财务分析体系
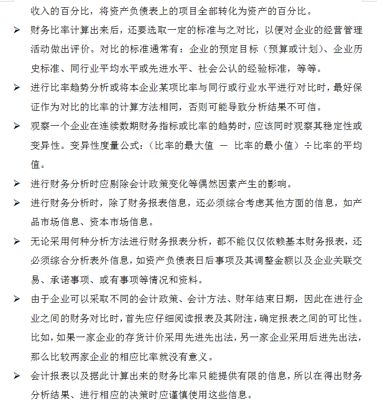
进行财务分析时应注意以下方面:
目录
财务报表分析
.....
好了,关于财务分析内容就和大家展示这么多了,篇幅有限就不再一一展示了
温馨提示:
关于财务分析内容已经整理成电子版了
如果以上内容对你有所帮助,可以来领取电子文档
关注+评论:财务
然后私信回复:68
版权声明:我们致力于保护作者版权,注重分享,被刊用文章【案例分析报告模板(财务分析方法汇总以及注意事项)】因无法核实真实出处,未能及时与作者取得联系,或有版权异议的,请联系管理员,我们会立即处理! 部分文章是来自自研大数据AI进行生成,内容摘自(百度百科,百度知道,头条百科,中国民法典,刑法,牛津词典,新华词典,汉语词典,国家院校,科普平台)等数据,内容仅供学习参考,不准确地方联系删除处理!;
工作时间:8:00-18:00
客服电话
电子邮件
beimuxi@protonmail.com
扫码二维码
获取最新动态
