财务部是企业最为重要的地方之一。对于财务部的管理以及相关工作的流程也是严格的按照章程走。新上任的财务经理熬了许久整理出来了一套适合自己公司的财务管理制度和相关的工作流程图。看完他的流程图,老板没有说什么,但是一些重要的工作就交给他来做了。我们距离成功可能也就是一步之遥。下面就让我们一起来看看这套管理制度吧~(文末可带走)
......
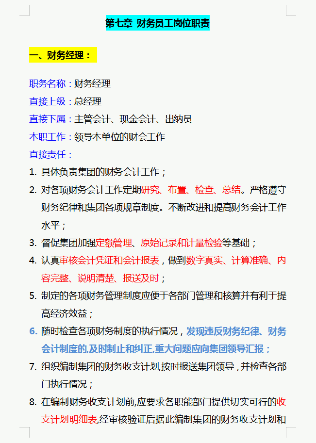
一、财务经理
二、主管会计
三、现 金 会 计
四、出 纳 员
一、预算管理要求
二、资产管理要求
......
一、销售业务流程图
二、借款审批流程图
三、报销审批流程图
四、薪资支付流程
五、税务缴纳审批流程图
六、工程结算款审批流程图...
好了,由于篇幅有限,有关财务管理制度和流程图就到这里,以上内容可参考套用,有需要的,可以往下看。
版权声明:我们致力于保护作者版权,注重分享,被刊用文章【主管会计(财务经理总结的)】因无法核实真实出处,未能及时与作者取得联系,或有版权异议的,请联系管理员,我们会立即处理! 部分文章是来自自研大数据AI进行生成,内容摘自(百度百科,百度知道,头条百科,中国民法典,刑法,牛津词典,新华词典,汉语词典,国家院校,科普平台)等数据,内容仅供学习参考,不准确地方联系删除处理!;
工作时间:8:00-18:00
客服电话
电子邮件
beimuxi@protonmail.com
扫码二维码
获取最新动态
