关于企业的基本户和一般户,你了解多少?

这里以建设银行为例。
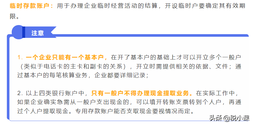
先开立基本户,才能开立一般户:

基本户开立成功后,可以开立一般户了,流程也相对较简单,不用报送人行审批,等待时间也相对较短:

—————————
本文来源:大叔说会计,税小课整理发布
声明:本文仅供交流学习,版权归属原作者,若来源标注错误或侵犯到您的权益,烦请告知,我们将立即删除,谢谢。
2021年度工商年报已经开始啦!工商年报一年一报,难免手生,再加上有些小伙伴也是首次参与工商年报,所以我们给大家准备了超级详细的工商年报操作指南,是那种一步一截图的详细流程哦!需要的小伙伴可以
关注我们的微(wei)信(xin)号:税小课
发送关键字:0211
领取详细申报流程
也可以参考下图,领取资料
版权声明:我们致力于保护作者版权,注重分享,被刊用文章【会计账户的分类(基本户与一般户有什么区别)】因无法核实真实出处,未能及时与作者取得联系,或有版权异议的,请联系管理员,我们会立即处理! 部分文章是来自自研大数据AI进行生成,内容摘自(百度百科,百度知道,头条百科,中国民法典,刑法,牛津词典,新华词典,汉语词典,国家院校,科普平台)等数据,内容仅供学习参考,不准确地方联系删除处理!;
工作时间:8:00-18:00
客服电话
电子邮件
beimuxi@protonmail.com
扫码二维码
获取最新动态
