去年我一次性报考了CPA六科,从六月份开始学习,我大部分时间花在了会计和财管两科上,剩下的我结合专题里的重点考点,再加上最后半个多月的狂背,没想到最后一次性把6科都过了。
今天和大家分享一下2020cpa总复习:会计专题29个,审计、财务成本管理同步更新,同时谈谈我的备考经验,希望对大家有帮助哈~
cpa这门考试的灵魂,尽量第一年通过。会计不像其他科目,它的连贯性太强了,基本上都你是绕不过去知识点的。所以,老老实实的啃下来,现在的考试考生水平提高,考试也越来越灵活,越来越考查考生对原理的理解,似乎没有什么东西是一定不考的,近几年政府会计又比较重要,所以复习中我们要试着去理解科目背后的原理,而不是盲目刷题,更不能傻傻的去背分录,也不能随便去放弃哪个知识点,这种方式很难应付现在的考试。
《会计》这门科目共总结了29个专题,包括考题分析、重点考点汇总,帮助大家高效复习。
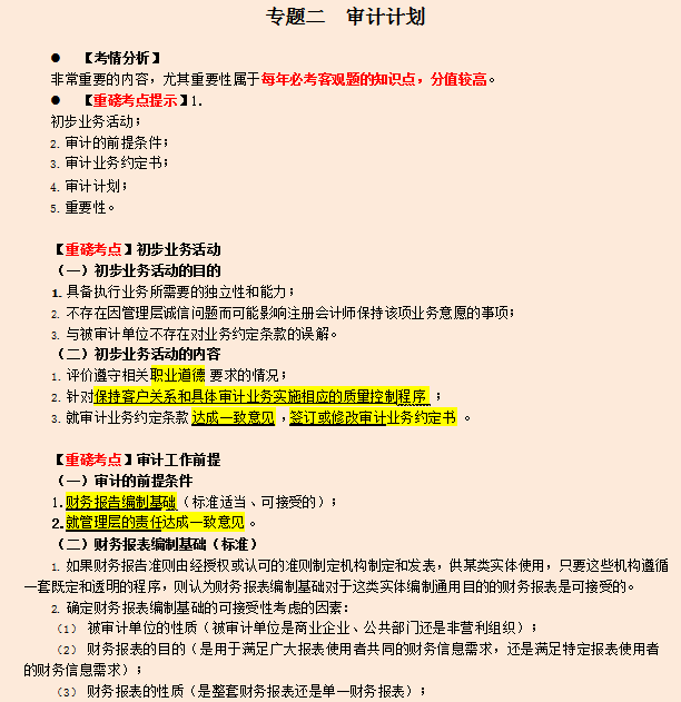
对新人最不友好的一科。审计教材编写的非常晦涩,没接触过审计实务的,初看审计,会以为自己看的是天书。每个字分开来都认识,加起来成了一句话,就不知道在说什么玩意儿。
前期,着重弄明白每一个审计概念,比如审计抽样方法、函证、审计四大循环到底是什么等等。甚至可以把审计当做一门语言学来学。
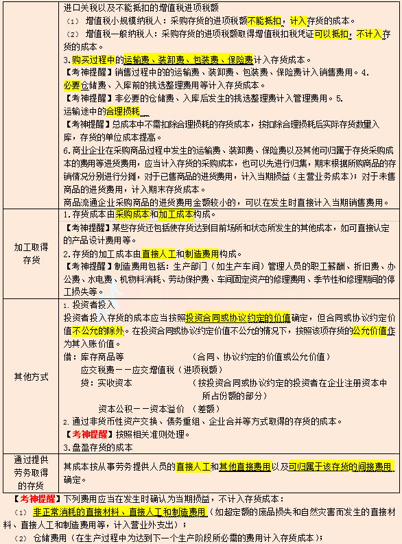
部分内容展示:
财务成本管理主要分成三个部分,分别是:财务管理、成本会计、管理会计。财务管理的主线是企业三大活动,分别是经营活动、融资活动、筹资活动,其实就是企业财务活动的三大主线。里面有若干复杂的公式和模型。
里面有若干复杂的公式和模型,初学会比较吃力。其实财管计算有固定模型。我们把几个固定计算模型操练纯熟了,把公式记住,最后其实做题也就是套公式了,但是重点是要学会主观题的总结和公式记忆技巧,这个必须在理解的基础上去记忆,否则你很难记得住,也不会运用。
你头几年通过会计、审计、财务成本管理这三科的话,拿到cpa就是迟早的事。
税法也有各种各样税收优惠政策,税种多容易混淆,学会辨别也很重要,税法和财务成本管理一样,一定要重视错题,税法每道错题背后都是一个税法知识点,搞懂一道错题,意味着你知识盲区就会少一块。税法一定要认真学,尽量考高分,对你考税务师有很大帮助。
篇幅有限,想要完整哒
滴滴我回复“1”即可哈!
版权声明:我们致力于保护作者版权,注重分享,被刊用文章【会计专题(2020cpa总复习)】因无法核实真实出处,未能及时与作者取得联系,或有版权异议的,请联系管理员,我们会立即处理! 部分文章是来自自研大数据AI进行生成,内容摘自(百度百科,百度知道,头条百科,中国民法典,刑法,牛津词典,新华词典,汉语词典,国家院校,科普平台)等数据,内容仅供学习参考,不准确地方联系删除处理!;
工作时间:8:00-18:00
客服电话
电子邮件
beimuxi@protonmail.com
扫码二维码
获取最新动态
