进入四月下半旬,距离2021初级会计考试只剩下最后的20多天时间了。不管什么样的考试,最终目的都是做对题,初级会计考试亦是如此。目前,财政部已经公布了2021初级会计考试题型,随之答题技巧也曝光了!赶紧一起来看看吧!
早些时候,财政部发布《关于2021年度全国会计专业技术初高级资格考试题型等有关问题的通知》,正式公布了2021初级会计考试的题型:
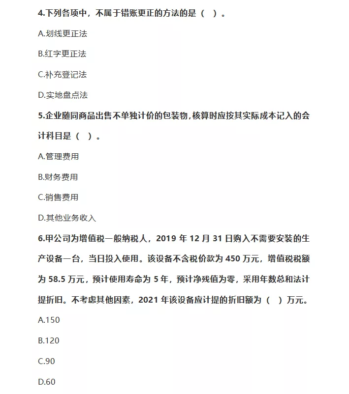
根据通知我们可以知道,两个考试科目《初级会计实务》和《经济法基础》的试题题型和往年一样,依旧均为客观题,包括了单项选择题、多项选择题、判断题和不定项选择题这四种题型。
考试题型的正式公布,也就意味着初级会计考试真的离我们不远了。做对题的关键除了对教材上知识点的理解记忆,不同的题型会有不同的答题思路和方法,高顿君结合往年考试高分小伙伴的经验,整理出初级会计考试四种题型的答题技巧,大家可以参考、借鉴,希望对大家有帮助。
单选题比较容易得分的题型,想要稳妥通过考试的话需要大家尽可能的在单选上面得分。在做单选题时及时不能确定考试答案,也建议大家选择一个比较相信的答案,尽量不要空题。
考生需要在四个选项中找到对的答案,有一定的难度,需要考生对知识点进行分析、比较、归纳和总结。除了用排除法外做多选题之外,大家还可以使用关联法、分析法等其他方法。
判断题在四种题型中是最简单的题型,面对这种“非黑即白”的题型,大家在不确定答案时候可以采用“倒推法”,用逆向思维来考虑题目的正确性。
不定项选择题难度最大,每大题中包含几个小题,因为包含信息会很多,稍不注意就会有遗漏,建议大家带着问题阅读题干。面对这种题型谨慎性选择是最佳策略!
有小伙伴可能会说:我听课的时候觉得自己都会了,可是到了做题的时候就做不对,甚至无从下手,这是为何?
如果小伙伴们遇到这样的问题,说明对知识点的理解还不够透彻,并没有很好的把握解题思路。大家一定要记住,先掌握基本的考点,然后再去做题。
在做题的时候,先分析题干的条件,再思考它考查的是哪个知识点,用所学的知识解题之后,再去做归纳总结,对比它们易错易混的知识点,从而呢,形成一个比较完整的解题思路,由一个题目发散思维,思考题目背后所有的考点。
那么对于这个题目,不管以后怎么考,相信大家都能做到轻松应对。
另外,高顿君联合我们的老师精编了2021初级会计考试考前6套密训卷,按新考纲和题型做了调整,足以满足大家的做题,需要的小伙伴可以评论或者直接私信高顿君。
文章来源:高顿教育。原创文章,若需引用或转载请注明来源。
版权声明:我们致力于保护作者版权,注重分享,被刊用文章【初级会计答题技巧(刚刚)】因无法核实真实出处,未能及时与作者取得联系,或有版权异议的,请联系管理员,我们会立即处理! 部分文章是来自自研大数据AI进行生成,内容摘自(百度百科,百度知道,头条百科,中国民法典,刑法,牛津词典,新华词典,汉语词典,国家院校,科普平台)等数据,内容仅供学习参考,不准确地方联系删除处理!;
工作时间:8:00-18:00
客服电话
电子邮件
beimuxi@protonmail.com
扫码二维码
获取最新动态
