以下面这份优秀简历为案例帮大家讲解一下:
麦肯锡战略咨询审计部 -来源职徒简历商城
想要这份简历模板可以点这里
金融行业最重视学生的教育背景,这在HR眼中是硬性指标,学历背景有优势的同学一定要重点强调,在投递简历前也一定要确认好招聘单位对学历的硬性要求。
有些海外名校或者国内高校并不能做到家喻户晓,在认识上有时HR容易让HR误会,可以在开头简要介绍学校,比如世界排名XX,欧洲XX专业排名XX,国内XX专业排名XX等。
除了学校外,还有就是专业,入学时间,GPA(排名靠前可以备注专业排名),主修课程(2-3个最相关的即可,成绩好可以备注分数),荣誉/奖项。
毕马威审计部简历模板-来源职徒简历
据领英的数据调查显示,金融从业者进入投行工作之前,人均拥有1.56份质量过硬的实习工作。而且像四大、MBB、三中一华µ等业界知名机构的实习竞争也最为激烈,拥有这样的实习经历也能为自己在求职时提供有利竞争。
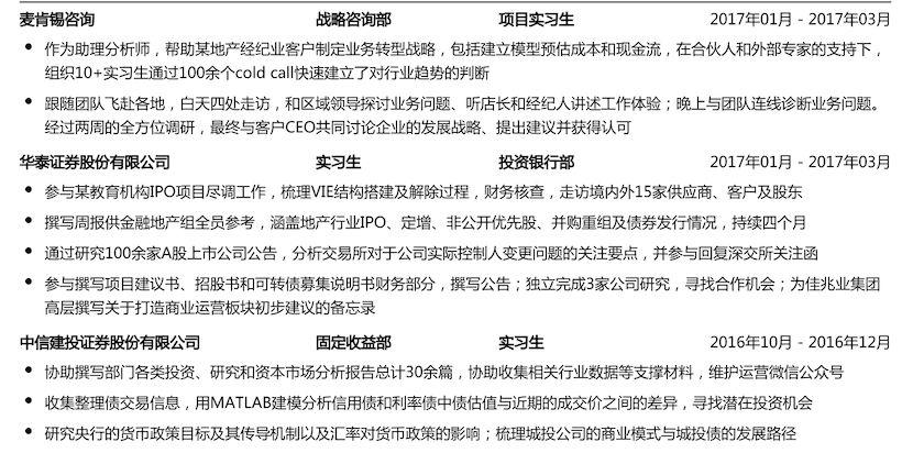
像下面这份简历就是来自于一位复旦数学与应用数学本科、北大金融学硕士毕业的同学的实习经历,已经是非常优秀了。
麦肯锡战略咨询简历-来源职徒简历
首先,第一行包括公司名称、部门、职位、时间,按照优势项加分项居左的原则进行填写,一般是公司名称在左,时间在右。
其次,工作和实习内容反映了个人实习岗位职责、所取得的工作成绩等。
在描述经历的时候,我们可以通过PAR法则,把实习经历的描述结构化,即工作项目(Project)、工作行为(Activity)和工作结果(Result),再通过数字量化,把工作行为和工作成果更为直观地体现出来。
该模块是指你实习经历以外的,求职者完成的与该岗位相关的工作实战。
假如说一些同学没有来得及做相关的实习,那么可以去选择参加一些时间短、有相关实操项目的训练营来补充自己的简历,例如职徒投行经营训练营、证券投资分析训练营等,这类训练营会邀请到金融行业顶尖企业核心部门(投行部,行研部,资管部,证券投资交易部)的资深从业者,带领大家做IPO案例、并购重组、债券融资、估值建模等实战演练的内容,或是证券交易的实战演练、市场分析等等,项目结束后会有证书,还有机会拿到大佬的亲笔推荐信,可以为自己的简历增添不少竞争力,比如下面这个小哥哥
普华永道审计部简历-来源职徒简历商城
也可以是项目制的比赛经历,对于学生来说参加过大大小小的校园比赛,主办公司的知名度越高,含金量就越高,如贝恩杯咨询案例大赛,宝洁精英挑战赛、全国商业实战大赛等等,在这些比赛中你也能够学到不少行业相关的实践经验。
普华永道审计部简历-来源职徒简历商城
证书类:CFA/FRM/CPA/ACCA
除了这些众所周知的证书以外,这里必须要提一下特许全球金融科技师CGFT证书(Chartered Global FinTech) :
CGFT依托于上海交通大学高级金融学院、上海高金金融研究院, 由国际知名师资阵容学界与业界相结合打造的卓越金融科技认证; 学习周期3-6个月,6门基础课程+1门应用课程; 受到国内外知名金融机构的高度认可。在央行发布的金融科技发展三年规划中,金融科技人才在北上广深等各大城市享有落户、安居、出入境等方面的政策支持。
工具类:熟用python/R/vba等
从业必备类:证券从业资格证、基金从业资格证
语言类:六级、托福、雅思等
一般放在简历的最末端,包括技能,证书,兴趣爱好,语言能力等,如果某一项与岗位直接相关,可以直接写在最前面的教育经历中,比如在投递外资企业是可以将雅思托福成绩写在教育背景里。
来源职徒简历商城
自我评价除非是转行的同学,否则一般不建议写。如果要写的话,建议突出这些方面:对数据的分析能力与逻辑能力,沟通交流与协调能力,这些都是金融行业中不可或缺的素质。
职徒贴士:
这里是职徒简历,欢迎后台私信我更多关于求职、简历方面的专业问题。
专业的懒人简历制作神器,一键解锁大牛模板get岗位高薪 ,无论你是转行还是应届生,都能够找到适合自己的简历模板。 如果你觉得有用,记得帮我点个赞,有问题欢迎在评论区探讨~
版权声明:我们致力于保护作者版权,注重分享,被刊用文章【简历案例(向金融银行投递简历)】因无法核实真实出处,未能及时与作者取得联系,或有版权异议的,请联系管理员,我们会立即处理! 部分文章是来自自研大数据AI进行生成,内容摘自(百度百科,百度知道,头条百科,中国民法典,刑法,牛津词典,新华词典,汉语词典,国家院校,科普平台)等数据,内容仅供学习参考,不准确地方联系删除处理!;
工作时间:8:00-18:00
客服电话
电子邮件
beimuxi@protonmail.com
扫码二维码
获取最新动态
