法律推理是对法律命题的一般逻辑推理,是法律人在从一定的前提推导出法律决定的过程中所必须遵循的推论规则,是现今法考中一个常考的点。
1、法律推理以法律和法学中的理或理由为基础。解决法律问题时,需要法律人必须按照法律共同体所公认的法律解释方法进行解释。
2、法律推理受现行法律的约束。在我国,宪法、法律、行政法规、地方性法规都是法律推理的前提,是制约法律推理的条件。
3、法律推理是一种寻求正当性证明的推理。法律推理的核心主要是为行为规范或人的行为是否正确或妥当提供正当理由。
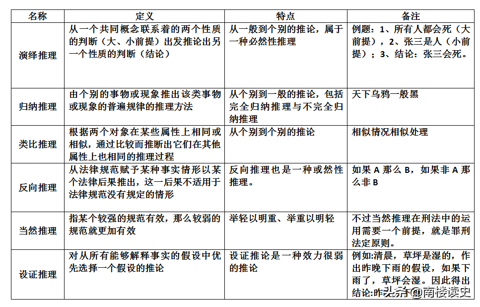
法律推理总共有六种:演绎推理、归纳推理、类比推理、反向推理、当然推理、设证推理。
(一)演绎推理
演绎推理也叫三段论的推理方式,是从一个共同概念联系着的两个性质的判断(大、小前提)出发推论出另一个性质的判断(结论)。是一种从一般到个别的推论,属于一种必然性推理。
此种推理的特点就是,只要大前提与小前提正确,那么结论一定正确。我国属于大陆法系国家,断案所采取的推论形式就是演绎推理。
演绎推理的另外一种形式就是涵摄。就是指将外延较窄的概念划归于外延较宽的概念之下。比如“食物”是一个内涵较宽的概念而“面条”是一个内涵较窄的概念,食物涵摄面条。
例题:1、所有人都会死(大前提),2、张三是人(小前提);3、结论:张三会死。
(二)归纳推理
归纳推理是指由个别的事物或现象推出该类事物或现象的普遍规律的推理方法,是从个别到一般的推论,具体包括完全归纳推理与不完全归纳推理。
完全归纳推理是指把所有的情况都穷尽然后得出一个结论。比如一个箱子里有一百个球,把这一百个球都看一遍,发现这一百个球都是白色的,然后得出一个结论:箱子里的球都是白色的。因为完全归纳推理的结论必然是正确的,所以完全归纳推理也被称为必然性推理。
不完全归纳推理是指归纳一部分情形然后得出一个结论。只要有例外情形没有被观察到,结论就可能错误。所以不完全归纳推理被称为或然性推理。例如天下乌鸦一般黑,就是一个不完全归纳,毕竟没有谁可以把天下所有的乌鸦都观察到。
(三)类比推理
类比推理是根据两个对象在某些属性上相同或相似,通过比较而推断出它们在其他属性上也相同的推理过程,是从个别到个别的推论。
比如,甲事物有a、b、c、d四种属性,乙事物有a、b、c三种属性,因此可以推论出乙事物也有d属性。所以类比推理是一种或然性推理。在法律推理中,类比推理的具体表现就是相似情况相似处理。
(四)反向推理
反向推理又叫反面推理,指从法律规范赋予某种事实情形以某个法律后果推出,这一后果不适用于法律规范没有规定的情形,反向推理也是一种或然性推理。
其逻辑结构就是:如果A那么B,如果非A那么非B。反向推理在两种情形下运用的比较多,而且其推论也往往是正确的。一种是高度重视法律安定性或确定性价值的法律规范。例:《宪法》规定全国人大有修改宪法的权利,反向推理就可以得出如果不是全国人大就没有修宪的权利这样的结论。另外一种情形就是例外条款。如果没有例外条款规定的情形就没有例外情形对应的结果。
(五)当然推理
当然推理就是指某个较强的规范有效,那么较弱的规范就更加有效。当然推理主要包括两种形式:举轻以明重、举重以明轻。
举轻以明重:如果某种程度较轻的行为都要为法律所规制,那么程度性质更重的行为就更要为法律所规制。比如,偷盗500元算犯罪,那么偷盗1000元也肯定算犯罪。
举重以明轻:如果某种程度性质更重的行为都不为法律所规制,那么程度性质更轻的行为就更不为法律所规制。
不过当然推理在刑法中的运用需要一个前提,就是罪刑法定原则。
(六)设证推理
设证推理是对从所有能够解释事实的假设中优先选择一个假设的推论。设证推论是一种效力很弱的推论,但是它在法律适用的过程中是不可放弃的。
法律人在听到一个案件事实后,一般就会凭自己的"法的前理解"假设一个对该案件的处理结果,然后根据这个结果寻找法律,最后确定一个合理的、有效的法律决定。
设证推理有三个要求:推论人有待解释现象所属领域的知识;推论人必须尽可能地将待解释现象的理论上的所有可能的原因寻找出来;推论人必须尽可能地使推论结论与待解释现象之间的关系是一种单一的因果关系。
版权声明:我们致力于保护作者版权,注重分享,被刊用文章【法律推理(2020法考自学)】因无法核实真实出处,未能及时与作者取得联系,或有版权异议的,请联系管理员,我们会立即处理! 部分文章是来自自研大数据AI进行生成,内容摘自(百度百科,百度知道,头条百科,中国民法典,刑法,牛津词典,新华词典,汉语词典,国家院校,科普平台)等数据,内容仅供学习参考,不准确地方联系删除处理!;
工作时间:8:00-18:00
客服电话
电子邮件
beimuxi@protonmail.com
扫码二维码
获取最新动态
