在实际财务工作中,很多人感觉费用报销的凭证附件只要有对应的发票就可以了。在这里也要再次提醒各位财务人员,会计凭证附件不齐全的,也是会计人员做账的禁忌,很大可能会给公司带来涉税风险。
除了会计凭证附件明细外,装订会计凭证也是个技术活,也是能够体现出财务部门的管理水平的。
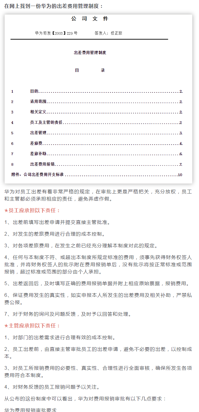
我们今天就来看看华为会计装订凭证的方法,后附会计凭证附件明细及华为出差管理制度!
第一步:会计凭证的粘贴
注意事项:
最后,报销汇总单上需要注明实际附件张数。(每张票据均需盖附件章。付款单位(或客户)处请盖本单位名称章。)
第二步:会计凭证装订
好了,上述就是会计凭证装订的方法和会计凭证附件明细的全部内容了,财务人员工作中要注意这些细节问题!
版权声明:我们致力于保护作者版权,注重分享,被刊用文章【会计凭证粘贴方法(华为会计是这样装订凭证的)】因无法核实真实出处,未能及时与作者取得联系,或有版权异议的,请联系管理员,我们会立即处理! 部分文章是来自自研大数据AI进行生成,内容摘自(百度百科,百度知道,头条百科,中国民法典,刑法,牛津词典,新华词典,汉语词典,国家院校,科普平台)等数据,内容仅供学习参考,不准确地方联系删除处理!;
工作时间:8:00-18:00
客服电话
电子邮件
beimuxi@protonmail.com
扫码二维码
获取最新动态
