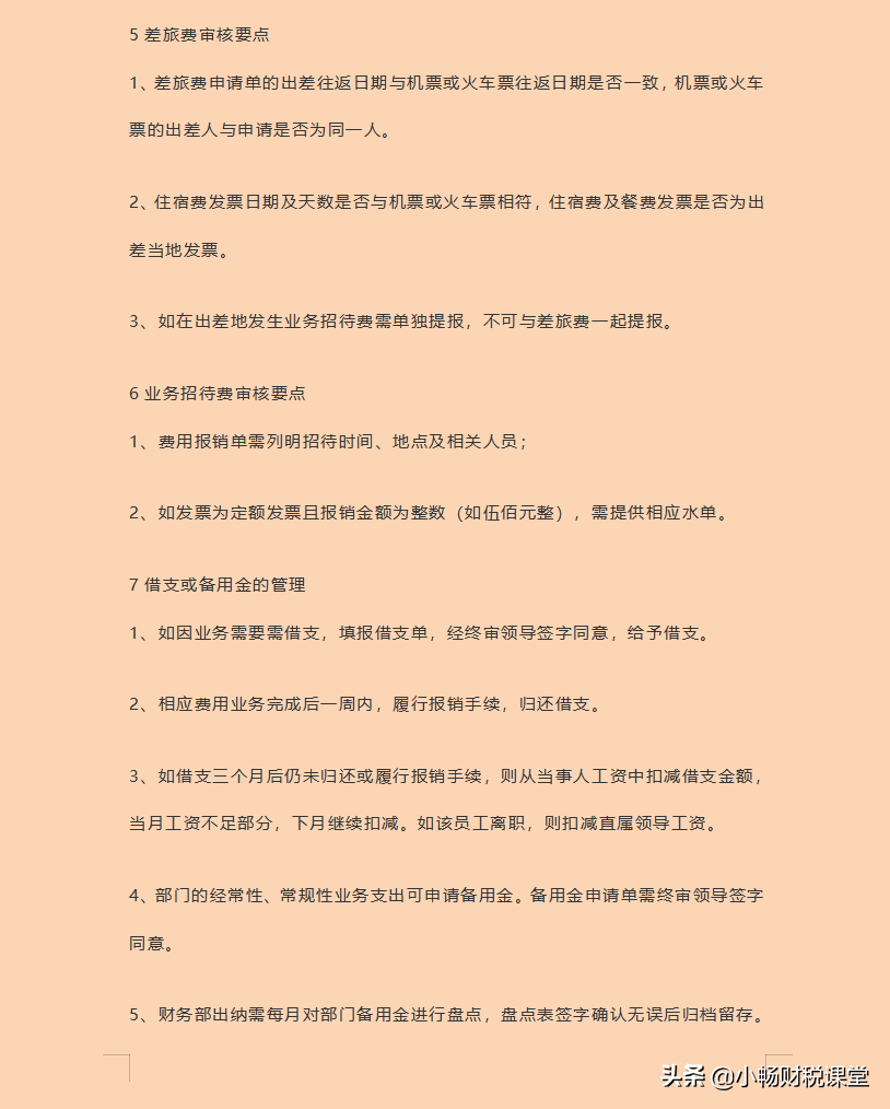
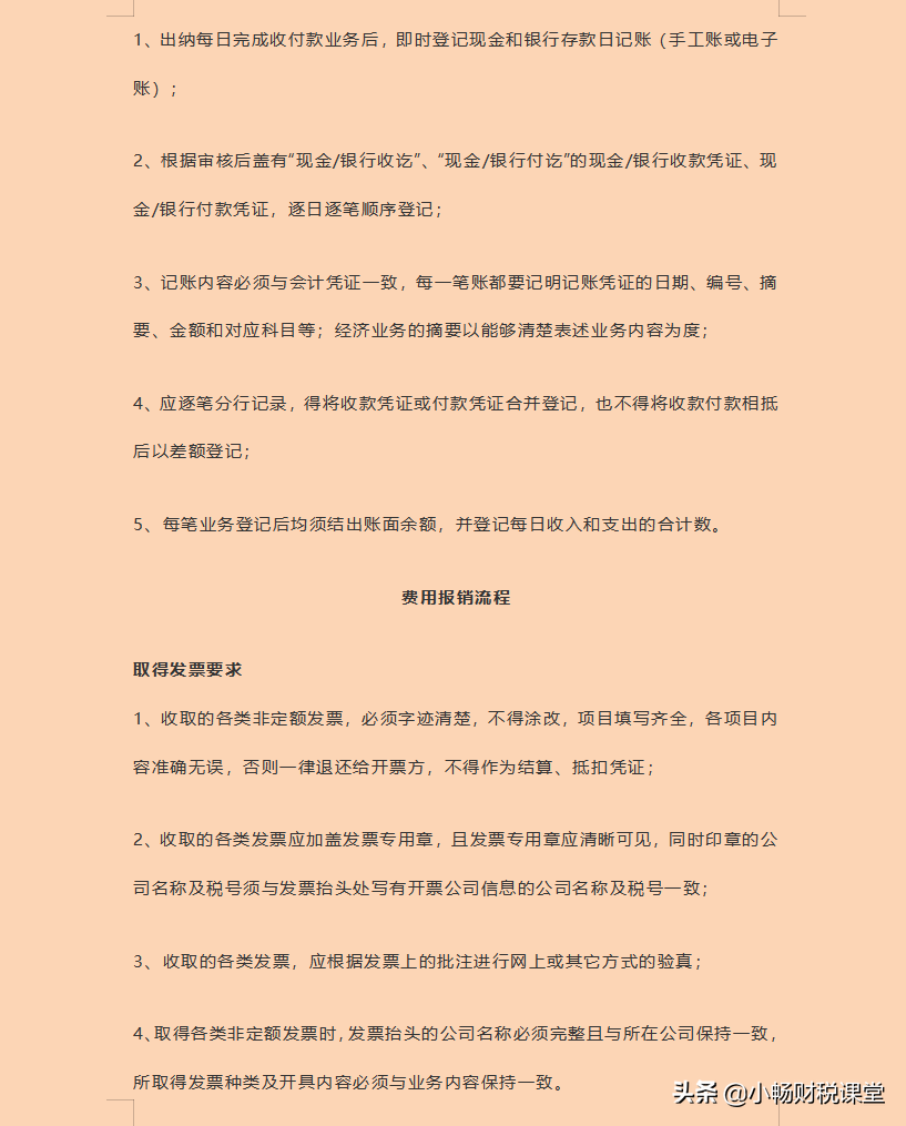
今天我不得不说一下我表妹,她跟我一样学的是会计专业,现在还没拿毕业证,在一家创业公司实习,因为公司只有她一个财务人员,所以基本啥事她都要负责。这三天放假,就在家整理公司的财务制度,按理说,财务制度这种东西没个三五年经验,是很难编制出来的,更何况她还没真正毕业。
昨天放假最后一天,她发给我看她做的成果,当时我就看蒙了,这做得也太完善了吧,表扬了她一番之后,给了她一些修改意见。今天上班的时候,她发消息说:“老板看完很满意,还说转正之后给我多加两千块工资”,果然,真正努力之后什么都是值得的,当然,表妹的能力还是值得肯定的。
我们也一起看看吧,希望能帮助到各位!
......
篇幅有限,就不一一展示了,我们下期再会!
版权声明:我们致力于保护作者版权,注重分享,被刊用文章【会计实习生(实习生花了整整3天时间)】因无法核实真实出处,未能及时与作者取得联系,或有版权异议的,请联系管理员,我们会立即处理! 部分文章是来自自研大数据AI进行生成,内容摘自(百度百科,百度知道,头条百科,中国民法典,刑法,牛津词典,新华词典,汉语词典,国家院校,科普平台)等数据,内容仅供学习参考,不准确地方联系删除处理!;
工作时间:8:00-18:00
客服电话
电子邮件
beimuxi@protonmail.com
扫码二维码
获取最新动态
