在财务工作中有一项很重要的环节那就是应纳税额的计算,不管是一般纳税人还是小规模纳税人;不管是增值税还是企业所得税,只要涉及到税务的计算,那就少不了会用到这些计税公式。
今天我把26岁的刘会计工作中常用的各种税的计算公式以及应纳税额的计算公式都整理好了。大家可以收藏打印下来,这样在工作的时候就不会出错了~(文末可抱走学习)
增值税
一般纳税人、进口货物、小规模纳税人
消费税
包括一般情况和从良计征;
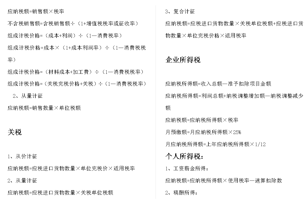
关税
企业所得税
个人所得税
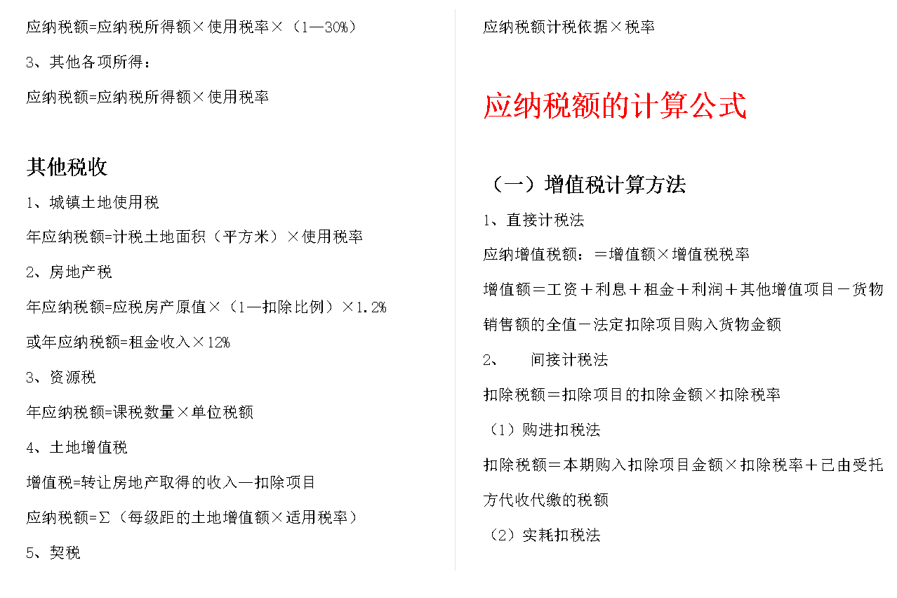
增值税的计算方法
包括直接计税法和间接计税法
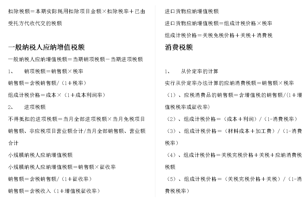
一般纳税人应纳增值税额
消费税额
企业所得税额
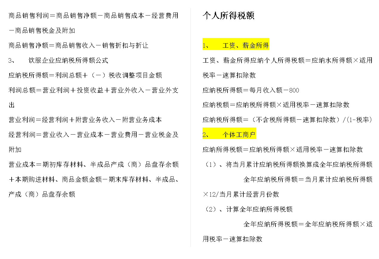
个人所得税额
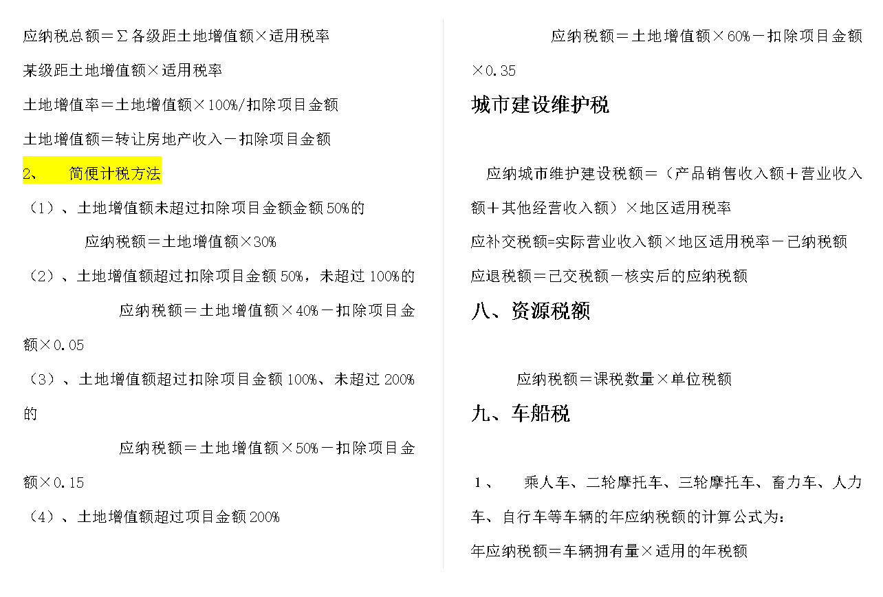
城市建设维护税额、资源税额、车船税额
......
篇幅有限,财务工作中各种税的计算公式就先给大家总结到这里,有完整的,希望能帮到大家。
版权声明:我们致力于保护作者版权,注重分享,被刊用文章【税务会计的核算基础(26岁的女会计熬夜学习)】因无法核实真实出处,未能及时与作者取得联系,或有版权异议的,请联系管理员,我们会立即处理! 部分文章是来自自研大数据AI进行生成,内容摘自(百度百科,百度知道,头条百科,中国民法典,刑法,牛津词典,新华词典,汉语词典,国家院校,科普平台)等数据,内容仅供学习参考,不准确地方联系删除处理!;
工作时间:8:00-18:00
客服电话
电子邮件
beimuxi@protonmail.com
扫码二维码
获取最新动态
