西固区
西固区小学招生统一时间:
7月1日-15日
西固区教育局6月15日公布的《2022年义务教育学校招生工作实施意见》明确,2022年西固区采取网上报名加现场验证方式进行招生录取,招生系统片区继续采用自动定位功能,根据报名信息系统自动锁定片区学校,部分二选一片区家长可根据实际需求选择学校。凡年满六周岁(2016年8月31日前,含8月31日出生)的西固区户籍适龄儿童和符合条件的持有西固区居住证的进城务工随迁子女适龄儿童必须依法注册入学,接受义务教育。全区小学招生统一时间为7月1日-15日。
【招生顺序】
各学校根据适龄儿童户籍和监护人房产情况,依据“人房户一致”优先原则,在划定片区内按规定批次排序录取入学,确保适龄儿童公平公正接受义务教育。学位过于紧张的学校,按先招A类,再招B类,最后招C类的顺序排序招生。如果A类和B类无法全部容纳,按适龄儿童落户时间排序入学(落户时间相同,再参照购房时间);如果C类无法全部容纳,按购房时间排序入学。因学位紧张无法在片内解决的学生,由区教育局分类、排序、调配到其他学校入学。
第一批次:西固区户籍儿童1.入学条件:按《西固区城区小学招生服务片区说明》到片区学校入学,需提供入学儿童户口簿、父母或其他法定监护人房产证(同时开具有房证明)两项基本证明材料,情况特殊的还要准备无房证明等备用材料。
2.招生顺序:学校依据以下顺序招生。
第一顺序:A类有房有户儿童。指户口和住房均在片区内,户主和房产证所有人均为入学儿童监护人。
第二顺序:B类有户无房第一类(个人家庭户口)儿童。指适龄儿童户籍和监护人至少一方户籍在学校片区内,户主和房产证所有人为适龄儿童(三代以内)祖父母或外祖父母,除提供祖辈的房产证(包括有房证明)外,适龄儿童父母双方还需提供兰州市房地产交易中心出具的兰州市近郊四区无房证明。
第三顺序:C1类有房无片内西固区户籍儿童。指孩子户口在西固区,但不在学校片区,所购住房在片区内,房屋所有人为适龄儿童监护人,提供户口本、房产证和有房证明。
第四顺序:D类学校撤并及西固户籍进城务工儿童。指因户籍所在地农村小学已撤并,家长在我区城区务工的适龄儿童。需提供:户口簿、适龄儿童监护人双方无房证明、房屋租赁证明、户籍所在地村委会开具的家长在我区城区务工证明,并加盖村委会公章。监护人已在城区购房的,按有房无户到购房所在片内学校报名入学。
第五顺序:E类有户无房第二类(公共集体户口、空挂户)儿童。指户籍在学校片区内的公共集体户或户主为其父母,现无房,暂时租住,提供兰州市房地产交易中心开具的无房产证明和房屋租赁证明。
第二批次:随迁子女随迁子女录取以居住证为主要依据,持有人须保证居住证地址与实际居住地址一致,如有出入,必须提前到公安机关修改。监护人在2022年7月1日前尚未领取到居住证,仅持有居住证领取凭证或暂住登记凭证的随迁子女不能在西固区申请入学,建议回原籍入学,待居住证办理好后,再办理转学手续。
1.入学条件:需提供监护人(至少其中一人)西固区居住证、入学儿童户口簿、房产证或房屋租赁证明等三项基本证明材料。
2.招生顺序:学校根据学位空额,依据以下顺序招生。
第一顺序:C2类有房无西固区户籍儿童。指孩子户口不在西固区,但所购住房在片区内,房屋所有人为适龄儿童监护人,提供房产证、有房证明和居住证。
第二顺序F类有证有社保租房儿童。监护人持有居住证,并缴纳社会保险(需提供社会保险缴纳凭证),居住证所在位置和所租房屋在学校片区内。
第三顺序:G类有证租房儿童。监护人持有居住证,所租房屋在学校片区内的随迁子女。
学校要依据国家省市相关政策法规及本《意见》精神,制定本校2022年招生工作方案,经区教育局审核同意后开展招生工作,各校方案于6月23日前将纸质盖章件报区教育局教育科备案,盖章电子版以PDF格式上报,由区教育局导入招生系统向社会公布。
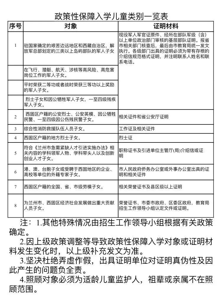
【照顾政策】
依据《兰州市军人子女教育优待实施细则》《兰州市国家综合性消防救援队伍人员子女教育优待规定》《兰州市急需紧缺人才引进实施办法》等文件精神,驻地、住址或户籍在西固区的符合条件的军人子女,烈士子女,公安英模,伤残警察子女,国家综合性消防救援队伍人员子女,学科领军人才、带头人,创新创业人才子女,对市、区经济发展和城市建设有突出业绩的人员子女,市区政府认定或表彰的人才子女等,可在西固区小学入学报名系统“政策性保障”栏提出申请,经认定后,调配入学。由各招生学校认定的政策性保障儿童,应在现场审核后,将认定材料报西固区教育局小学招生工作领导小组复核,通过后方可录取。
【招生日程】
6月15日,公布西固区2022年义务教育学校招生工作实施意见6月20日—22日,进行招生系统第一次测试并对问题进行修改完善6月24日,各校公布本校招生方案6月27日,进行招生系统的第二次测试7月1日—5日,西固区一年级适龄儿童网上报名,招生学校对接所辖片区派出所户籍处,审核报名学生户籍真伪7月6日—7日,招生学校网上预审报名材料7月6日—9日,各校分类、排序组织现场审核材料7月10日—13日,西固区教育局对未入学学生依据学校分类、排序结果由近及远进行调配入学。7月14日,调配学生到调配学校报到7月15日,招生小学在校门口公示招生名单,向新生发放录取通知单。西固区教育局6月15日公布了城区小学招生服务片区,具体服务范围如下:
1.兰化一小:铁路以南,大坝市场以北,天鹅湖以西,寺儿沟排洪沟以东范围内的天鹅湖小区(13街区和14街区)、22#街区(13-17号楼)、有机厂家属院、工农村(南、北)小区、虹丰家园、中鹏雅苑、临洮街石化小区的适龄儿童。
2.兰化三小:石化北站小区、化建小区东区西区、五建清水桥小区、天华院清水桥小区、西固交警大队家属楼小区,西固巷以北(交通银行联运五队小区、服务公司家属楼、糖酒公司小区、联发丽祥苑小区、蔬菜公司家属楼、医药公司家属楼、粮食局家属楼、石化动力厂家属楼和家具五厂家属楼);合水东路以北,西固中路以南,合水南路以东,玉门街以西区域内的适龄儿童(该片内迪威家园、制桶厂家属院和西固中路食品厂家属院家长按就近原则可以在兰西铁苑或兰化三小选择其一就学)。
3.兰化四小:铁路以南,福利西路以北,福利二街(包括新陇嘉园)以东,山丹街市场以西(包括电厂一区)区域。以及福利西路以南范围的兰化22街区1—12号楼、23-25号楼,201、202号楼;3街区41—57号楼;兰化25街区以北182-186号楼,188、189号楼,191—200号楼;福二街社区(兰化十四街区)121、119、119-1、127、120、114、117、118号楼、拐把楼(126号楼)、122号楼、125号楼、门牌号(FX441、443、445、447)兰州石化职业技术学院家属院、十五街区等区域内的适龄儿童。
4.兰炼一小(福利二小):先锋路立交桥至三姓庄西路以东,深沟桥以西,马耳山、小坪山角以北(不含宏泽园,不含幸福小区),铁路以南区域内的适龄儿童。含石化东苑小区;蓝馨花园A区3栋楼(9、11和29号楼),B区9栋楼(39至47号楼)。
5.兰炼二小:牌坊路立交桥至三姓庄以西、福利东路以北的石化幸福小区、文化小区和辰光小区;牌坊路立交桥以东、福利东路以北的石化幸福小区;牌坊路立交桥以东、福利东路以南的石化幸福小区,石化南山小区和石化技术学院东区;蓝馨花园A区1至8号楼、10号楼和12至28号楼,B区30至38号楼所在的片区。
6.西固一小:招收西固巷(东西向)以南,铁路以北,合水路以西,康乐路以东以及康乐路片区的适龄儿童。
7.西固二小:招收西固巷(东西向)以北,西固西路以南(不含化建小区西区),合水路以西,清水街以东;清水街以西佳隆小区;西固西路以北的宝龙小区、苗圃家属楼;生产街以西,清水街以东,化工街以南片区的适龄儿童。
8.福利一小:招收顶好商场以东(含城建开发小区),公园路以西,福利西路以南,环城南路以北(包括福源小镇)以及福利西路以北,铁路以南,水厂家属院、塑料三厂家属院以东、公园路以西片区的适龄儿童。(含福利一小门前家铭小区,不含兰化一小和兰化四小片内学生)
9.福利三小:招收公园路以东,先锋路立交桥以西,铁路以南,石头坪、马耳山角以北(含宏泽园小区)片区的适龄儿童(不含兰炼二小片区)。
10.玉门街小学:招收合水南路以东,玉门街(南北向)以西,铁路以北,合水东路以南以及玉门街(南北向)以东的经纬城、保利堂悦、西固人家三期御园片区的适龄儿童,其中百合苑、中鹏玥园和重邦康城三个小区家长根据意愿可在玉门街小学、实验学校二选一上学。
11.九十一中小学部:招收顶好商场以西,福利西路以南;寺儿沟以西,西柳沟铁路道口以东,大坪山角以北,铁路以南片区以及康乐路以西的兰储家园、精安家属院、康乐路五化建小区和康乐家园的适龄儿童。
12.桃园学区小学部:招收化工街以北,石岗以东,高压阀门厂以西,黄河以南片区的适龄儿童。
13.实验学校:招收玉门街(南北向)以东,牌坊路以西(包括金城中心),铁路以北(不包括经纬城、保利堂悦、西固人家三期御园)片区的适龄儿童,其中百合苑、中鹏玥园和重邦康城三个小区家长根据意愿可在玉门街小学、实验学校二选一上学,金色家园根据家长意愿可在实验学校和二十一中二选一上学。
14.二十一中小学部:招收牌坊路以东,铁路以北,陈官营桥以西片区的适龄儿童。金色家园根据家长意愿可在实验学校和二十一中二选一上学。
15.西固区兰化二小:招收铁路以北,西柳沟铁道口以东,清水街以西(不包括康乐家园、兰储家园、精安家属院和佳隆小区),化工街以南片区的适龄儿童。
16.兰西铁苑小学(福利一小分校):西固中路以北,合水北路以东(不包括石化北站小区东区),玉门街北街以西片区的适龄儿童;合水东路以北,西固中路以南,合水南路以东,玉门街以西区域内的迪威家园、制桶厂家属院和西固中路食品厂家属院家长按就近原则可以在兰西铁苑或兰化三小选择其一就学。
17.一支路小学(兰炼二小分校):招收陈官营桥以东,铁路以北,深沟桥以西(包括天庆国际新城)片区的适龄儿童。
西固区教育局6月15日公布的《2022年小学招生调配入学办法》明确,入学当年片区学校招生计划紧张,无法在片区学校入学的西固区户籍儿童等六类儿童将由西固区教育局小学招生工作领导小组调配入学。
调配对象
1.入学当年片区学校招生计划紧张,无法在片区学校入学的西固区户籍儿童。
2.政策性保障入学儿童。
3.集体户、公共户、挂靠户、空挂户等各类“房户不一致”的儿童。
4.不符合六年一学位政策的西固区户籍儿童。
5.报考民办学校摇号入学未摇中归区需要调配入学的儿童。因故放弃民办学校入学的儿童。
6.随迁子女。
调配原则
1.均衡发展原则。入学调配是对《西固区城区小学招生服务片区说明》的一个有力补充,通过调配使各校生源数量和生源结构达到相对均衡。
2.全区统筹原则。入学调配主要依据全区学位空额情况,在全区范围内统筹调配入学。
3.分类、排序、调配原则。入学调配将依照批次、类别顺序及类别内部次序,由近及远调配到有空余学位的学校。
调配方法
1.当年招生计划紧张或招生计划空额较大学校,由西固区教育局小学招生工作领导小组依照调配原则,进行统筹调配。
2.符合《兰州市西固区小学招生政策性保障入学儿童认定标准》的儿童。由其父母或其他法定监护人在西固区小学入学招生系统上提出申请,经学校审核认定,西固区教育局小学招生工作领导小组复核后,即可按顺序原则自主招生;区委、区政府或教育局认定的政策性保障入学儿童,由教育局小学招生工作领导小组根据学位空额情况,统筹调配入学。享受照顾政策入学的适龄儿童,在意愿学校有空余学位的前提下照顾入学。
3.集体户、公共户、挂靠户、空挂户等各类“房户不一致”的儿童,不符合六年一学位政策的儿童,由教育局小学招生工作领导小组根据学位空额情况,依照调配原则指定入学。
4.随迁子女。有空余学位学校可根据学位空额,按顺序原则进行自主招生;无法自主招生的儿童由西固区教育局小学招生工作领导小组依据全区学位空额情况,依照调配原则指定入学。
5.进入调配的儿童由区教育局提供有空余学位的学校,给家长一次根据自己意愿选择就学的机会,选择后没有报到的学生,视为自动放弃西固区公办学位,不再重新调配入学。
调配方案
超出招生计划已无学位的学校未入学的前三类学生、持居住证购房的随迁子女、集体户、公共户、挂靠户、空挂户等适龄儿童和未入学的无房无户儿童,根据学校审核材料后的分类、排序情况,居住证地址,实际居住地和交通便利等情况,由近及远地调配到有空余学位的城区学校入学。
安宁区
安宁区2022年小学招生采取网上入学申请加现场验证方式招收年满6周岁(2016年8月31日前出生)的安宁区户籍儿童和符合条件的流动人口随迁子女。辖区省、市、区属及民办小学网络登记统一申请时间为6月27日—7月1日;现场资料审核时间为7月9日—10日;录取调配时间为7月11日—15日;辖区所有小学录取结果及注册报名时间为7月16日。
安宁区教育局要求,各学校按照有户有房、有户无房、无户有房、无户无房原则,分“区内户籍儿童”和“区外户籍儿童”两个批次,按照各批次内规定顺序进行录取。按顺序超计划未录取的适龄儿童全区统筹指定入学。
民办和市属公办小学在全区统一招生平台同时进行招生录取。辖区省属、区属公办小学招生办法如下:
第一批次:区内户籍儿童1.审核条件:按照本办法到片区学校审核资料,需提供本人户口簿、父母或其他法定监护人房产证或购房合同及机打发票、儿童预防接种证等基本证明材料,情况特殊的还要准备房地产交易中心打印的有(无)房证明、结婚证、出生证、户籍冻结证明等备用材料。
顺序1.A类 有户有房。适龄儿童户口在片区内监护人户籍上,且户口所在房屋所有人为监护人。
顺序2.B类 有户无房。适龄儿童为个人户口或户口随父母在片区内祖辈户籍上,户口所在房屋所有人为祖辈,且父母在城市四区无房产。
顺序3.C类 有户住公房。包括:①适龄儿童户口在片区内监护人户籍上,户口所在公房承租人为监护人。②户口随父母在片区内祖辈户籍上,户口所在公房承租人为祖辈,且父母在城市四区无房产。以上包括事业单位职工集体户口。
顺序4.D类 有房无户。适龄儿童因故未在片区内监护人自有房产上落户,监护人户籍属于片内户籍,且父母在城市四区无房产。
顺序5.E类 政策性保障。学校依据《2022年兰州市安宁区小学招生政策性保障入学儿童认定标准》相关标准进行认定,参照《政策性保障入学儿童类别及保障范围一览表》录取入学。
符合要求的区内户籍及监护人户籍房产在学校片区内的适龄儿童。各招生学校对按照片区内户籍、购房及居住时间长短,根据学校招生计划的学位剩余情况顺序录取,若无学位,由区教育局相对就近统筹调配入学。参加电脑派位未被录取儿童、不符合六年一学位政策儿童、挂靠户、个人空挂户(社会集体户)等各类“房户不一致”的儿童,由区教育局根据学校学位空额情况,依据户口办理时间和居住地址相对就近调配入学。
第二批次:区外户籍儿童1.审核条件:需提供监护人在安宁区公安部门办理的居住证、本人户口簿、儿童预防接种证(不作为前置条件)三项基本证明材料。已在安宁区购房、参加社保(监护人在安宁区购买的基本养老保险)的家庭还需准备房产证或购房合同及机打发票、基本养老保险缴纳凭证等备用材料。随迁子女录取以居住证为基本依据,持有人必须保证居住证地址与实际居住地址一致,如有出入,须提前到公安机关修改。情况特殊的需家长提供房地产交易中心打印的有(无)房证明。
顺序1.F类 有证有房有社保。监护人持有居住证、在安宁区购买住房且在其他区无房产并缴纳社会保险(需提供房产证明、社会保险缴纳凭证、提供兰州市房地产交易中心打印的有(无)房证明。
顺序2.G类 有证有房。监护人持有居住证、在安宁区购买住房(需提供房产证明)。
顺序3.H类 有证租房有社保。监护人属于租房持有居住证、缴纳社会保险(需提供在安宁区缴纳基本养老保险的凭证)。
顺序4.I类 有证租房。监护人属于租房持有居住证的随迁子女
符合要求的进城务工人员适龄子女。各招生学校按照在片区内购房及居住时间长短,根据学校招生计划的学位剩余情况顺序录取,若无学位,由区教育局根据各学校学位剩余情况统筹调配入学。
小学招生报名及录取查询端口
6月15日,安宁区教育局公布了2022年小学招生划片范围,分区属小学招生范围、驻区小学招生范围。
区属小学招生范围
1.十里店片区
滨河小学:东至黄河水岸颐园、洄水湾,西至官山沟--514号路--599号路(含安宁庭院),南至北滨河路,北至大青山区域内的所有街道企事业单位在籍居民子女及进城务工随迁子女。
十里店联校(东校区招收低年级部):东至关山沟--514号路--599号路(十里店东街),西至十里店粮站路口--514号路--中和教育世家(不含中和教育世家)--十里店南街--515号路(建宁路)--和平路(含省委党校),南至北滨河路,北至大青山区域内的所有街道企事业单位在籍居民子女及进城务工随迁子女。
培黎小学:东至十里店粮站路口--514号路--中和教育世家(含中和教育世家),南至中和教育世家、515号路(建宁路),西至大青沟,北至大青山区域内的所有街道企事业单位在籍居民子女及进城务工随迁子女。
2.西路片区
水挂庄小学:东至大青沟,西至学府路,南至514号路(安宁西路),北至大青山区域内(含东兴佳苑、赵壁洼村)的所有街道企事业单位在籍居民子女及进城务工随迁子女。
孔家崖第一小学、孔家崖第二小学:东至大青沟--和平路(不含省委党校),西至学府路--万新南路(含消防总救援队、名居印象小区、兴兰阳光里小区、天居·锦河丹堤、嘉盛宁和园),南至北滨河路,北至514号路(安宁西路)区域内的所有街道企事业单位在籍居民子女及进城务工随迁子女。
兰飞小学:东至学府路,西至长风街--万新南路,南至514号路(安宁西路)--建宁东路,北至513号路(兴安路)区域内的所有街道企事业单位在籍居民子女及进城务工随迁子女。
万里小学:东至学府路,西至万里家属院西区(以长风电子科技公司为界),南至513号路(兴安路),北至大青山区域内的所有街道企事业单位在籍居民子女及进城务工随迁子女。
3.高新片区
银滩路小学:东至万新南路--刘电小区(不含名居印象小区、兴兰阳光里小区、天居·锦河丹堤),西至兰亭雅居--省科技馆西端(含省科技馆)--中海凯旋门东区(含中海凯旋门)--甘农大校园(不含甘农大校园),北至514号路,南至北滨河路(含刘家峡水电厂小区、热电有限公司小区)区域内的所有街道企事业单位在籍居民子女(含宝兴庄居民子女)及进城务工随迁子女。
阳光小学:东至银滩桥,西至通达街,北至富强路,南至北滨河路(含众邦金水湾小区)区域内的所有街道企事业单位在籍居民子女及进城务工随迁子女。
4.刘家堡片区
长风小学:东至长风公园路--(含长风电子科技公司)--植物园,西至桃林路(桃林路新修路接北环路,不含桃林村),南至514号路(安宁西路),北至北环路植物园区域内的所有街道企事业单位在籍居民子女及进城务工随迁子女。
崔家庄小学:东至桃林路--王府饭店,西至莫高大道--莫高大道北延伸路段,北至北环路(含桃林村),南至建宁西路区域内的所有街道企事业单位在籍居民子女及进城务工随迁子女。
刘家堡小学:东至甘农大校园(含甘农大校园)--中海凯旋门东区(不含中海凯旋门),西至深安大桥,北至银安路,南至北滨河西路区域内的所有街道企事业单位在籍居民子女及进城务工随迁子女。
吉杰小学:东至省科技馆西端(不含省科技馆),西至莫高大道,北至建宁西路515号路,南至北滨河路区域内的所有街道企事业单位在籍居民子女及进城务工随迁子女。
5.安宁堡片区
安宁堡小学:东至莫高大道--桃林村(不含桃林村),西至咸水沟,南至北滨河路,北至仁寿山区域内的所有街道企事业单位在籍居民子女及进城务工随迁子女。
海亮小学:海亮滨河壹号小区内的所有在籍居民子女及进城务工随迁子女。
碧桂园小学(校名暂定):碧桂园小区内的所有在籍居民子女及进城务工随迁子女(装修过渡期暂由安宁堡小学代招)。
6.沙井驿片区
华中师范大学安宁附属实验学校:咸水沟以西安宁区域内的所有街道企事业单位在籍居民子女及进城务工随迁子女。
驻区小学招生范围
1.省属小学
师大附小、交大附小、农大附中:所属大学校园内教师职工子女及校园内本区户籍学生、外来务工随迁子女。
2.市属小学
兰州金城实验小学(北京第二实验小学兰州分校):户籍在安宁区范围且在安宁区居住的适龄儿童。
3.民办小学
兰州东方学校:户籍在本区的适龄儿童及依法取得本地居住证的随迁子女。
(点击图片查看大图)
七里河区
七里河区小学招生网上报名:
2022年七里河区小学一年级继续采取网上预报名加现场验证方式招生,凡年满六周岁(2016年8月31日前,含8月31日出生)的适龄儿童必须依法注册入学。网上报名将于7月1日-7月5日进行,招生录取工作7月15日前完成。
七里河区小学招生学校划片根据区域内教育规划布局、历史沿革、学校分布、办学规模、周边生源、交通状况、家庭住址及户口等因素。对实际就学人数超出学校招生计划的片区适龄儿童,由区教育局招生工作办公室统筹协调解决,确保不新增大班额,确保区域内申请入学的适龄儿童全部就学。
2022年七里河区一年级招生录取方式分三个批次进行。
录取批次
1.第一批次:户籍是七里河区的适龄儿童
适龄儿童按招生划片网上到对应学校注册报名。需提供:本人户口簿和法定监护人在辖区内的房产证(或网签过的购房合同)等基本证明材料。特殊情况的如有户无房还需提供监护人在城市四区无房证明。根据市教育局《2022年兰州市义务教育招生入学工作实施意见》,继续坚持执行“同一学校片区内一套房产六年内只提供一个学位(同一户主符合计划生育政策情况的除外)”的规定。
2.第二批次:本区特殊情况
因七里河区农村学校布局调整,居住地小学已整合撤并,家长在七里河城区务工且户籍是本区乡镇整合撤并小学区域内的常住适龄儿童(包括彭家坪、八里镇的拆迁户)。需提供:原籍户口簿原件、城区房产证(或购房合同、租房合同)、区拆迁办签订的拆迁协议和当地学校整合撤并证明(学校整合撤并证明由当地中心校出具)。
3.第三批次:外来务工随迁子女适龄儿童
需提供:原籍本人户口簿原件、现住地监护人居住证(《甘肃省暂住登记凭证》等无效)、房产证或租房合同。居住证办理截止时间:2022年6月30日(含)之前。
录取流程
1.户籍是七里河区的适龄儿童报名录取流程
七里河区户籍适龄儿童采用网上入学申请、现场审核、自主录取+调配入学的办法。
①网上入学申请:监护人登录七里河区小学入学报名招生系统(网址详见学校《招生简章》),录入个人信息,选择片区学校。
②现场审核:监护人根据入学报名招生系统通知,持证明材料到片区学校进行资料审核、类别认定,政策性保障入学资格认定。学依据据落户时间和购房时间等对各类别适龄儿童进行排序。
③招生入学:学校按顺序依次对户籍是七里河区的适龄儿童进行录取。如果因招生计划限制,无法将某一类适龄儿童全部录取,则按落户时间和购房时间的顺序,依次录取,录满为止。超计划及政策性保障入学儿童、集体户、公共户、挂靠户、空挂户等“房户不一致”的适龄儿童;不符合六年一个学位政策和因故放弃民办学校入学的适龄儿童,将由区教育局招生工作办公室在全区范围内,按“相对就近且有学位”的原则调配入学。
④注册报名:适龄儿童根据入学报名招生系统通知或短信提示到学校报名注册。
2. 外来务工随迁子女适龄儿童报名录取流程
外来务工随迁子女适龄儿童采用网上入学申请、现场审核、自主录取+调配入学的办法。
①网上入学申请:监护人登录七里河区小学入学报名招生系统(网址详见学校《招生简章》),录入个人信息,选择片区学校(只选1所学校)。
②现场审核:监护人根据入学报名招生系统通知,持相关证明材料到片区学校进行现场资料审核和类别认定,学校依据购房时间和居住证签发时间等对各类别适龄儿童进行排序。
③招生入学:学校对符合条件的外来务工随迁子女适龄儿童按顺序依次录取。未被学校录取的适龄儿童由区教育局招生工作办公室根据全区学位空额情况,按“相对就近且有学位”的原则调配入学。
④注册报名:适龄儿童根据入学报名招生系统通知或短信提示到学校报名注册。
招生顺序
学校按以下顺序网上确认招生顺序和审核证件
(1)有户有房的适龄儿童。
(2)有户无房第一类(个人户口)的适龄儿童。
(3)有房无户的适龄儿童。
(4)有户无房第二类(公共集体户口)的适龄儿童。
(5)无户无房的适龄儿童。
学校在录取外来务工随迁子女适龄儿童时,以办理居住证等证件时间的先后顺序进行,依次按招生计划录满为止。未被学校录取的集体户、挂靠户、空挂户和所持证件符合条件的外来务工随迁子女适龄儿童,由区教育局招生工作办公室按“相对就近且有学位”的原则调配入学。
适龄儿童报名时提供的材料应真实有效,一经查实有弄虚作假的行为,一律视为非片区招生对象,由区教育局招生工作办公室按“相对就近且有学位”的原则统筹调配入学。
对不服从调配的适龄儿童,区教育局招生工作办公室再不进行第二次调配。
日程安排
6月15日,公布《2022年七里河区义务教育招生入学工作实施方案》。7月1日-7月5日,网上报名,各校在网上进行预审信息。7月6日-7月9日,学校现场审核证件(审核后学校立即给家长手机发送提示信息)。7月11日,学校对适龄儿童进行网上录取工作(录取结果学校立即给家长手机发送提示信息)。7月12日-7月13日,区教育局对辖区内未被学校录取的适龄儿童进行调配。7月14日,公示新生名单,新生报名注册。9月30日前各校完成一年级新生学籍的录入和注册工作。记者6月15日从七里河区教育局了解到,2022年七里河区城区学校一年级计划招收142个教学班,7330名适龄儿童;农村学校学位充足,满足上学条件的适龄儿童学校全部接收。2022年七里河区小学一年级招生片区如下:
1.华林路第一小学:华林坪三马路以上至烈士陵园,沈家坡及工林路1号(含)-465(含)单号段,2号(含)-244(含)双号段。
2.华林路第二小学:华林坪地区南起二马路(含),北到太平沟(含)。
3.上西园小学:上西园地区,林家庄421号(含)以西,南至南山路,北至兰新铁路,五星坪油库(含)。
4.西园小学:林家庄1号(含)-420号(含)。
5.七里河第二小学:一是东起小西湖公园西门至女人街小巷以西,西至总院(不含),南至西津东路至西湖后街综合市场以北(以市场为界),北至南滨河路。二是梁家庄1号(含)-31号(含)(不含公交集团内的梁家庄19号和20号)。
6.柏树巷小学:东起拱北路,西至硷沟沿路东,南至兰新铁路,北至西津东路。
7.五星坪小学:五星坪地区,工林路的华林山桥以西,南山路以南。
8.兰工坪小学:兰工坪路1号(含)-631号(含);兰工坪北街1号(含)-97号(含);兰工坪南街1号(含)-300号(含);建西东路1号(含)-567号(含)单号段(含裕华家园、小西坪粮库);机车厂第五福利区;晏家坪50号(即原兰州市汽车运输五队);兰阿铁路以南,骆驼巷123号(含)-134号(含),320号(含)-420号(含)。
9.晏家坪第二小学:晏家坪街道(包括省建二公司家属区1-5村、534家属院、地质三队、晏北路)。
10.硷沟沿小学:硷沟沿,骆驼巷,兰临路一线(小西湖什字至五星坪油库),北至兽医研究所。
11.西湖小学:一是东起磨沟沿,西至小西湖公园西门至女人街小巷以东,北至南滨河路,南至西津东路;二是东起文化宫至华林山太平沟,陇海铁路以北,西至拱北沟以东,北至西津东路。
12.七里河小学:一是东起梁家庄32号(含)(其中含公交集团内的梁家庄19号和20号),西至七里河桥头以东,南至兰新铁路以北,北至西津东路;二是东起鸿鹏酒店(含),西至体育街(含水电四局家属院、省电力公司住宅小区),南至西津东路,北至西湖后街综合市场以南(以市场为界)至体育街(不含总院)。
13.安西路小学:一是东起总院(含),体育街以西,西至七里河桥头以东,北至南滨河路,南至西津西路(不含省电力公司住宅小区);二是省中医院和吴家园单号1号(含)- 213号(含)。
14.王家堡小学:一是东起七里河北街,西至敦煌路,南至西津西路,北至瓜州路;二是东起省中医医院(不含)以西,从王家堡1号起,西至吴家园西路,南至瓜州路,北至吴家园巷以南(以吴家园巷马路为界)。
15.西站小学:一是东起兰西铁路文化宫、军供站(含),西至兰州西客站,即西站西路269号以上单号段,106号以上双号段;建西西路和三角线全号段(不含西客站),南至武威路黄峪桥,北至西津西路(武威路全号段;西津西路55号(含)以上单号段)。二是民乐路与乐山街交叉路口以东号段,即民乐路1-155单号段,2-64双号段;武山路1号(含)-189号(含)单号段,2号(含)-258号(含)双号段(不含乐山街);三是建西东路420-522双号段(铁建丽苑以西)。
16.建兰路小学:东起七里河南街,西至兰西铁路文化宫,军供站(不含),南至小西坪粮库铁路专用线,建西东路双号,北至西津西路。
17.吴家园小学:东起七里河桥北街,西至吴家园西路、敦煌路,南至吴家园巷以北,北至南滨河路(不含明皇家园、国资委家属院、曦华源)。
18.健康路小学:东起吴家园西路,西至敦煌路,北至火星街(含明皇家园、国资委家属院、曦华源),南至瓜州路。
19.敦煌路小学:一是东起敦煌路,西至豪布斯卡原兰石润安酒店(含)以东(含豪布斯卡泽园、澜园、23号地和25号地);二是金港城糖酒市场(456号-556号)以东,北至南滨河路,南至西津西路。包括任家庄1号(含)-445号(含)和“美林郡”住宅小区,郑家庄双号2号(含)-282号(不含)。
20.火星街小学:一是东起任家庄501号(含)-899号(含),西至原兰石厂北门,南至西津路,北至火星街;二是东起郑家庄282号(含)以西,西至金港城(不含),南至火星街,北至南滨河路(糖酒市场至光华街以西)。包括郑家庄356(含)-404号(含),滨河西路大于107号(含)号段(含南滨河中路金港新城高住楼981-985号);“金惠”家园、“明珠”小区、“金建”小区;三是东起兰石豪布斯卡小区原兰石润安酒店(不含),西至西客站西入口豪布斯卡规划路以东。
21.兰州八十九中小学部:一是西客站西入口豪布斯卡规划路以西(含4-10号地),西至恒大帝景(含), 南至西津西路,北起火星街—河湾堡东街—南滨河路(含悠悠小区)—金港装修建材市场—新规划185号路以南;二是苗圃花园、天泰世纪嘉园、东立开泰园、恒大名都、万达小区和保利理想城等小区。
22.西津路小学:东起西客站(含),西至西津西路608号(含)-1031号(含),南至兰新线,北至西津西路。
23.崔家崖小学:崔家崖村1-4队,水泵厂、肉联厂、农机仓库、机电仓库、省建木材厂、省建602处、李家沟村和辖区内城市居民户籍的适龄儿童。
24.秀川小学:东起西津西路690号(含),西至恒大名都(不含),南至西津西路,北至南滨河路武警一支队(不包括户籍是崔家崖村、马滩村的适龄儿童)。
25.龚家湾第一小学:龚家坪东路52号(含)-60号(含)(即兰州九中);龚家坪西路152号(含)、胜利家园、龚家湾一队和城镇居民、兰港怡园A、B区,即原兰港怡园龚家坪西路284号和永安小区龚西路152号;彭家坪东路302(含)-350号(含)、171号(含)-299号(含)、131号(含)-169号(含),祥瑞嘉园、龚家湾二队,武警医院,龚家坪北路,即工业学院家属院、真空厂龚家坪北路59号(含)之前号段,王家堡村和三汇悦郡。
26.龚家湾第二小学:龚家湾南路(含欣德小区),龚家湾路单号63号(含)以上、双号160号(含)以上,烟草仓库,商通厂,建兰新村,地毯厂,龚家湾第三、四、五、六队,轴承厂(1、2铁路大楼家属区),市三院和变电所小区。
27.龚家湾第三小学:一是东起乐山街(含)、武山路与乐山街交叉口以西的武山路260号以后双号段,民乐路与乐山街交叉口以西单号157(含)以后、双号66(含)以后,西至龚家坪北路以东(不含工业学院家属院6-64双号),南起武山路以北,北至民乐路乐山街路口以西(含乐山街)。二是龚家湾北路61号(含)-559号(含),毛牛沟,富润家园小区。
28.兰州八十六中小学部:武山路191(含)以上单号段,龚家湾路单号61号(含)以内、双号158(含)以内,机车厂第四福利区。
29.马滩小学:一是东起金港装修建材市场(不含悠悠小区),西至南滨河路武警四支队(不含),南至新规划185号路,北至南滨河路;二是映河苑小区。
30.崔家崖第二小学:崔家崖社区5-8队、白石头沟、小康村。
31.后五泉小学:后五泉村和尖峰小区、山泉家园和金泉小区。
32.花寨子小学:花寨子村和侯家峪村适龄儿童。
33.兰州二十九中小学部:西果园湖滩村(窎岭村)、草原村(古路坡村)、青岗村、上岭村、西果园王家庄村、袁家湾村、圈滩村(鹞子岭村)等地区。
34.西果园小学:上果园村、西果园村及百合小镇。
35.任家庄小学、彭家坪学校小学部和彭家坪第二小学:龚一校和龚二校招生片区以西地区,包括青黛鸿儒园小区、创智国际小区、恒大翡翠华庭等住宅小区。
36.兰州三十六中小学部:八里窑社区、五里铺村和沈家坡地区及沈家坡以上小区。
37.兰州师范附属小学:敦煌路街道金港城社区。
38.理工大附属小学:理工大本校和分校的适龄儿童。
39.火星街小学百郦湾分校:南滨河路百郦湾住宅小区;慈爱家园双号670号(含)-684号(含);户籍是崔家大滩的适龄儿童。
40.东郊学校彭家坪分校:华润·誉澜山和华润置地·未来城市两个住宅小区的适龄儿童;(2-3年级各招收一个班)。
41.安西路小学文铂分校:中海铂悦府、中海铂悦世家和中海铂悦公馆小区的适龄儿童。
42.万华中加学校小学部:审批地户籍适龄儿童及符合条件的随迁子女。
43.华林路第一小学、华林路第二小学、西湖小学、柏树巷小学、西园小学、上西园小学、七里河第二小学和兰州三十六中小学部等学校可招收孙家台小区的适龄儿童。
44.王家堡小学和安西路小学可招收东起省妇幼保健院,西至建兰路步行街,北起瓜州路,南至西津路的适龄儿童。
45.王家堡小学和健康路小学可招收阳光家园的适龄儿童。
46.兰工坪小学和晏家坪第二小学可招收城南国际住宅小区的适龄儿童。
47.火星街小学百郦湾分校和八十九中小学部可以招收户籍是崔家大滩的适龄儿童。
来源:奔流新闻
版权声明:我们致力于保护作者版权,注重分享,被刊用文章【兰州无房证明在哪里开(兰州三区公布2022年小学新生招生方案及划片范围)】因无法核实真实出处,未能及时与作者取得联系,或有版权异议的,请联系管理员,我们会立即处理! 部分文章是来自自研大数据AI进行生成,内容摘自(百度百科,百度知道,头条百科,中国民法典,刑法,牛津词典,新华词典,汉语词典,国家院校,科普平台)等数据,内容仅供学习参考,不准确地方联系删除处理!;
工作时间:8:00-18:00
客服电话
电子邮件
beimuxi@protonmail.com
扫码二维码
获取最新动态
