近年来,银行贷款逾期率逐渐渐上升,不良贷款余额增加较快,银行不良贷款清收压力较大。
不良贷款的清收和处置是件复杂而有技术含量的工作,处理措施较多,大多需要有较强的法律专业背景。小编为大家整理了《银行不良贷款清收方式详解》系列文章之(三)——申请支付令。
支付令是指人民法院根据债权人的申请,向债务人发出的限期履行给付金钱或有价证券义务的法律文书。我国《民事诉讼法》第十七章规定了督促程序:
第二百一十四条 申请支付令条件
债权人请求债务人给付金钱、有价证券,符合下列条件的,可以向有管辖权的基层人民法院申请支付令: (一)债权人与债务人没有其他债务纠纷的; (二)支付令能够送达债务人的。 申请书应当写明请求给付金钱或者有价证券的数量和所根据的事实、证据。
第二百一十五条 受理支付令申请
债权人提出申请后,人民法院应当在五日内通知债权人是否受理。
第二百一十六条 支付令
人民法院受理申请后,经审查债权人提供的事实、证据,对债权债务关系明确、合法的,应当在受理之日起十五日内向债务人发出支付令;申请不成立的,裁定予以驳回。 债务人应当自收到支付令之日起十五日内清偿债务,或者向人民法院提出书面异议。 债务人在前款规定的期间不提出异议又不履行支付令的,债权人可以向人民法院申请执行。
第二百一十七条 债务人异议
人民法院收到债务人提出的书面异议后,经审查,异议成立的,应当裁定终结督促程序,支付令自行失效。 支付令失效的,转入诉讼程序,但申请支付令的一方当事人不同意提起诉讼的除外。
支付令这是处理债权债务关系明确的民事、经济纠纷的一种简易、迅速、催促债务人清偿债务的特殊程序。它对于方便当事人诉讼,减少诉讼成本,提高人民法院的办案效率,减轻当事人的讼累,及时保护债权人的合法权益具有重要的意义。 同时,申请支付令催讨债务能够导致债务的诉讼时效中断。
1.申请支付令必须是有权的主体,只能是债权人。
2.案件必须是给付之诉.即要求债务人履行一定给付义务,督促程序只适用于债权人要求债务人给付金钱,有价证券的案件。
3.银行与债务人没有其他债务纠纷的。
4.贷款已到期且数额确定,或者根据合同约定已提前到期。
5.支付令能够送达债务人的。且支付令的送达不能适用公告送达的方式。
6.银行须向有管辖权的人民法院提出申请支付令,并附有债权文书。
1. 支付令的申请
银行向人民法院提出支付令申请,必须提交《支付令申请书》,其内容应包括:
(1)银行、债务人双方的姓名或名称等基本情况;
(2)银行要求债务人给付的金钱的种类、数量;
(3)银行请求所依据的事实和证据;
这部分内容主要从下述几方面进行叙述:
一是写明贷款数额、债权发生的时间、地点、缘由以及约定的归还期限;有无债权文书,如贷款合同、借条等、对债权文书有无争议;二是说明银行和债务人即被申请人没有其他债务纠纷;三是说明债务已到偿还期限,银行曾向被申请人追讨,被申请人应当偿还,但被申请人却不予偿还的经过;四是引用法律条文,作为提出申请的依据。
(4)债务人的财产状况和可供执行的财产。银行人向人民法院提交申请书的同时,应提交必要的证据材料,证明债权债务关系存在的合同、收据等。
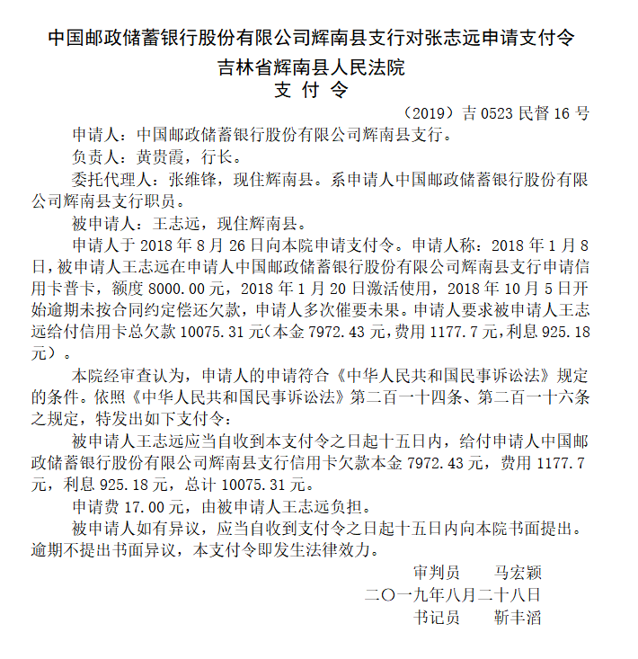
2.法院发布支付令
如:
3. 支付令的执行
债务人收到支付令后的15日内既不主动履行债务又不提出异议,支付令发生法律效力,生效的支付令与生效的法院判决具有同等法律效力,银行可以向法院申请强制执行。
债务人对债权债务关系没有异议,但对清偿能力、清偿期限、清偿方式提出不同意见的,不影响支付令的效力。
债务人对支付令的异议应当针对债务本身,并以书面方式提出,口头异议或仅表示缺乏清偿能力不影响支付令的效力。
债务人提出异议,则支付令会自动失效。银行应及时采取其它清收措施。
版权声明:我们致力于保护作者版权,注重分享,被刊用文章【怎样向法院申请支付令(银行不良贷款清收方式详解之)】因无法核实真实出处,未能及时与作者取得联系,或有版权异议的,请联系管理员,我们会立即处理! 部分文章是来自自研大数据AI进行生成,内容摘自(百度百科,百度知道,头条百科,中国民法典,刑法,牛津词典,新华词典,汉语词典,国家院校,科普平台)等数据,内容仅供学习参考,不准确地方联系删除处理!;
工作时间:8:00-18:00
客服电话
电子邮件
beimuxi@protonmail.com
扫码二维码
获取最新动态
