增值税留抵退税申报相关申报表的填写是咋弄的?增值税留抵退税在电子税务局上的操作流程以及相关申报表的填写,下面汇总了具体的留抵退税申报表单各个栏次的填写说明,不清楚的,还有相关的填报示例让大家参考,不清楚的小伙伴,一起瞅瞅!
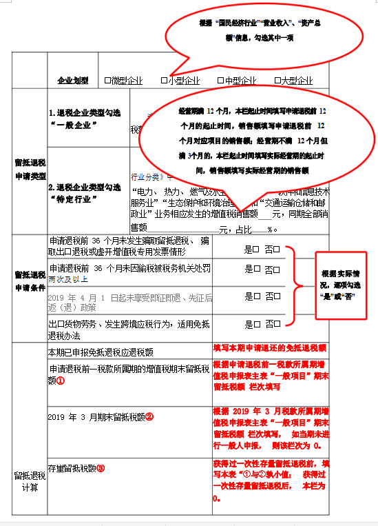
《退(抵)税申请表》主要栏次填报示例如下:
上述既是增值税留抵退税申报表各个栏次的填报说明了。
在此提醒大家的是季报截止时间是在本月的20日,还没有办理纳税申报的小伙伴,不要忘记哦!
好了,今天的内容就暂时到这里了,关于增值税留抵退税申报表填报有疑问的,上述的填报示例供参考!
版权声明:我们致力于保护作者版权,注重分享,被刊用文章【退税申请书(实用)】因无法核实真实出处,未能及时与作者取得联系,或有版权异议的,请联系管理员,我们会立即处理! 部分文章是来自自研大数据AI进行生成,内容摘自(百度百科,百度知道,头条百科,中国民法典,刑法,牛津词典,新华词典,汉语词典,国家院校,科普平台)等数据,内容仅供学习参考,不准确地方联系删除处理!;
工作时间:8:00-18:00
客服电话
电子邮件
beimuxi@protonmail.com
扫码二维码
获取最新动态
