管理费用相信各位财务都不陌生,那都有哪些明细科目是需要入到管理费用呢?大家都清楚吗?
管理费用就像个“垃圾桶”一样,很多时候我们不知道该入到哪个科目的时候都会归集到管理费用里,但也不是所有的都可以入到管理费用里,具体都有哪些明细是可以归集到管理费用,小编都一一地整理在下方了,不清楚的小伙伴赶紧来看看哦!掌握这些,以后再也不会入错账了。
关于“管理费用明细科目大全及释义”就分享到这里了,大家可以收藏起来,这样以后需要用到就更方便查找。
没有天生的天才,只有后天的努力,会计就是需要不断地掌握实操经验,才能有更多的选择,关注我,每天都有财税知识以及工作使用技巧传递给你。
版权声明:我们致力于保护作者版权,注重分享,被刊用文章【费用类会计科目有哪些(干货福利)】因无法核实真实出处,未能及时与作者取得联系,或有版权异议的,请联系管理员,我们会立即处理! 部分文章是来自自研大数据AI进行生成,内容摘自(百度百科,百度知道,头条百科,中国民法典,刑法,牛津词典,新华词典,汉语词典,国家院校,科普平台)等数据,内容仅供学习参考,不准确地方联系删除处理!;
工作时间:8:00-18:00
客服电话
电子邮件
beimuxi@protonmail.com
扫码二维码
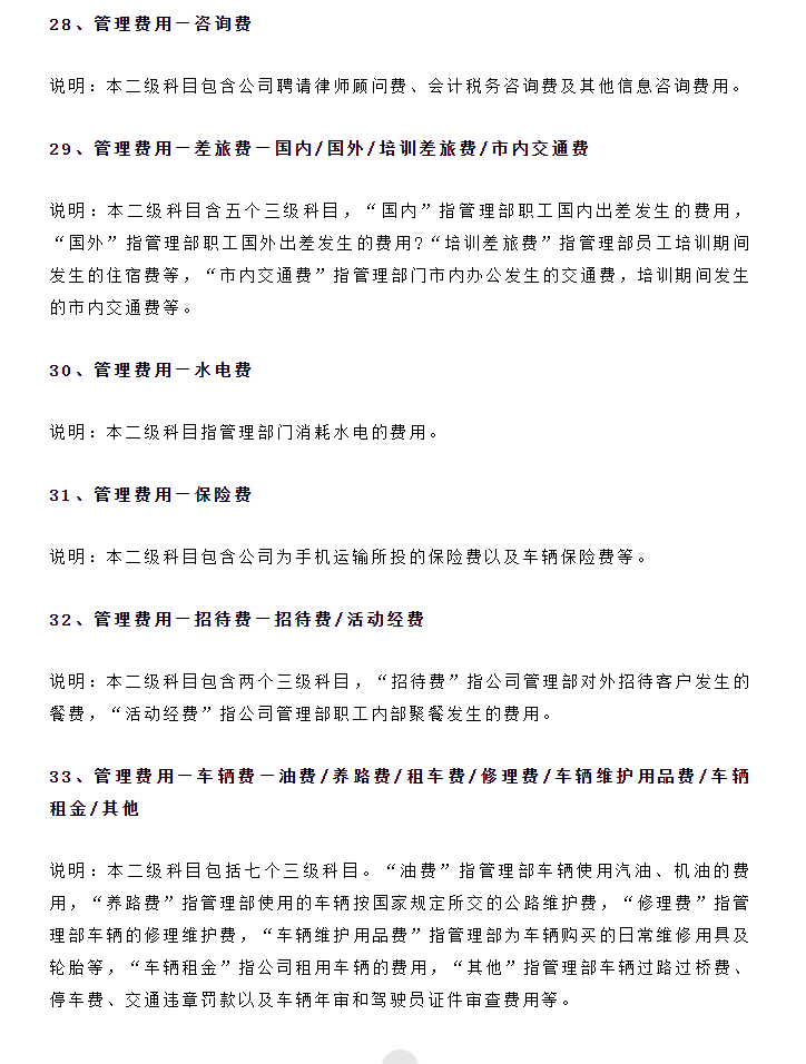
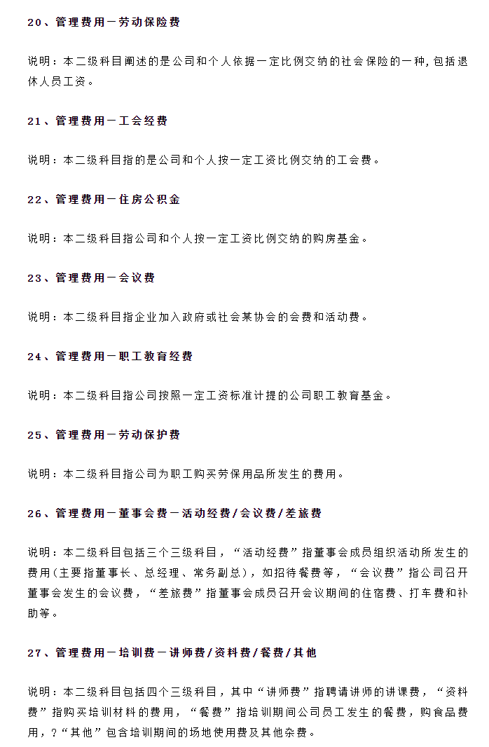
获取最新动态
