近年来,不少证书的报名条件正在悄悄发生变化!
最近,又一个注册证书大改!取消专业及工作年限报名限制,成绩滚动周期从延长至4年,纵览已经过去的2021年,展望正在进行中的2022年,这一年注册证书的报名条件发生了很大的变化,从两会提案,到单个证书正式落实,这其中,有时代变革的脉搏,亦与我们财会考证人的未来考试发展,休戚相关!
证书门槛的降低,对我们正在考证,以及有意向考证的人来说,到底意味着什么呢?
报名条件大改!
这一注册证书取消2大报名限制
经过征求意见稿阶段,近来,住建部正式发布:关于印发《房地产估价师职业资格制度规定》《房地产估价师职业资格考试实施办法》的通知,根据文件,房地产估价师注册证书2022年考试将迎来重大利好!
极大地放宽了报名门槛,并且延长了考试成绩有效期,对于考证人来说是一剂好消息。
此次调整重点如下,自印发之日起施行:
1、取消了专业及工作年限的要求
现行的报考条件需要房地产估价相关学科,比如工业与民用建筑、建筑经济等专业学历,并且需要具备相关工作年限。
而经过修改后,具备下列考试报名条件的公民,无需专业符合及工作年限,也可以直接申请参加房地产估价师职业资格考试:
拥护中国共产党领导和社会主义制度;
遵守中华人民共和国宪法、法律、法规,具有良好的业务素质和道德品行;
具有高等院校专科以上学历。
修改后,与现行的CPA考试报名条件基本保持一致,具有高等院校专科以上学历即可报名。
2、延长合格成绩滚动周期
根据合格成绩管理滚动有效期限与应试科目数量一致的原则,将成绩滚动周期由2年调整为4年。
3、关于考试科目设置
房地产估价师职业资格考试设置4个科目,分别为《房地产制度法规政策》《房地产估价原理与方法》《房地产估价基础与实务》《土地估价基础与实务》。
4、本规定实施后取得房地产估价师职业资格并经注册的,可以依法从事房地产估价业务和土地估价业务,签署房地产估价报告和土地估价报告。
5、房地产估价师职业资格考试合格人员,由各省、自治区、直辖市考试管理机构颁发房地产估价师职业资格证书。该证书由住房和城乡建设部统一印制,住房和城乡建设部、自然资源部共同用印,在全国范围内有效。
这些证书的报名门槛都降低了
注会菌经过搜索发现,其实不仅仅是房地产估价师职业资格证书,还有不少其他证书门槛也在降低。
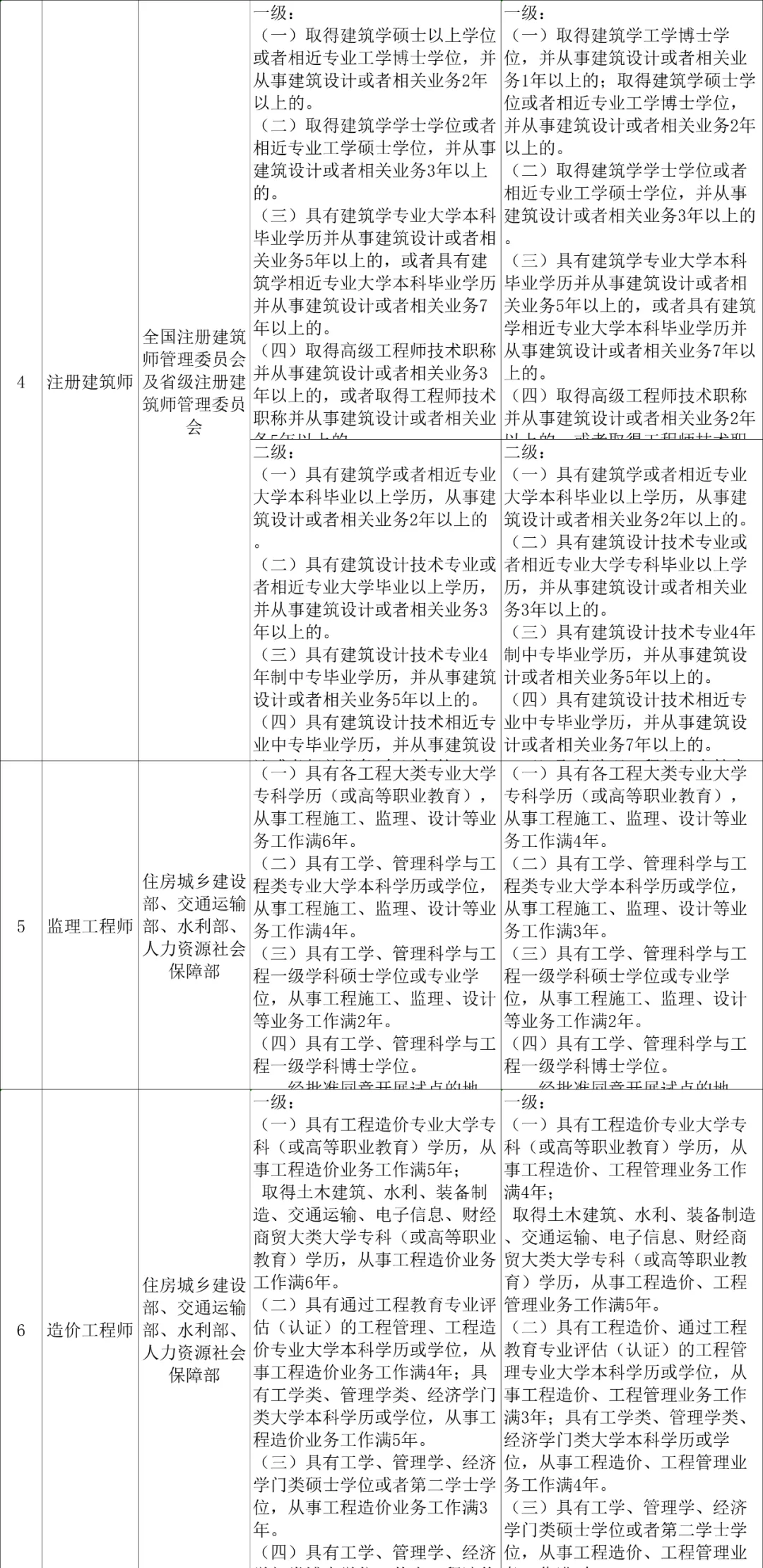
例如,去年年底,人社部发布了一个方案:拟对国家部分准入类职业资格考试的报考条件里的报考年限进行“缩减”,其中就有一建、监理、造价、注安等考试。
人社部发布《关于部分准入类职业资格考试工作年限调整方案公示》的重要通知。
原文如下:
为贯彻落实《政府工作报告》要求,推动降低就业门槛,我部会同国务院有关部门研究制定了部分准入类职业资格考试工作年限调整方案。现予以公示,公示期7天。如有意见建议,请于2021年12月9日之前通过电话、电子邮件等形式反馈人力资源社会保障部专业技术人员管理司。
其中监理工程师、一级造价工程师、二级造价工程师、一级建造师、中级注册安全工程师都有所调整,快来看看。
上下滚动查看更多
我们可以看到,这些准入类证书的门槛都有所降低,比如一建的报名门槛从“专科学历,工作满6年”调整为“专科学历,工作满4年”。
△ 变动部分,详见标红、标绿处
相比之下,一建新的报考条件不再要求毕业年限,仅对工作年限有所要求。不管学历有多高,至少要满足2年的工作要求。
和以往考试条件相比,这样的门槛确实降低了很多,从职业资格证书的整体变革方向来看,确实是在提前落实2021年两会提出的“取消工作年限”要求的提案。
可以看出来,职业资格证书的门槛是在降低的,很多人可能没有发现,咱们会计证书这个领域,也在悄悄地变化。
注册会计师的门槛
竟然也在悄悄地发生变化
证书是能力证明的一种方式,但是很多人却被学历、工作年限等等限制在证书的大门之外,有些证书的门槛因此就降低了。
而在我们的会计证书领域,虽然没有对考证报名条件的大幅度修改,但是注会菌注意到,有些条件也在放宽,比如,注册会计师的申请。
去年,中注协发布发布《注册会计师法修订草案》,我们发现,《草案》对注册会计师申请注册的条件做出了一定的调整。
根据文件原文,主要发生了3大门槛降低部分,和1个门槛提高部分,与我们的CPA考生息息相关。
申请注册门槛降低部分:
(1)申请注册会计师,不再限定“国内”事务所工作经历
(2)申请注册会计师,事务所鉴证业务工作也列为工作经历计算
(3)申请注册会计师,不再有年龄上的限定
降低考证门槛
考证党们争论不休
从上述的政策和通知来看,目前降低门槛的方向主要有两个,学历和工作年限。门槛的降低,从一定程度上来说,对于考证党来说是个好消息:
① 学历与毕业年限的放宽,对很多潜在有意向提升自己的考生是好消息。
只要工作年限符合要求、专业对口就可以报考,给了毕业即做相关工作、有能力但年限不足的考生很多机会。
但是从另外一个角度来看,后面的考试竞争会更加激烈。为平衡市场证书量,极有可能在考试的难度、拿证后的质量保证上“下手”,这意味着之后的考试不会轻松。
② 极有可能在考试中通过题目与实践的贴合,进一步保证有能力、真正做业务的考生能够通过考试,换句话说以后的真题应该会越来越活、越来越难。
③ 毕业年限的放宽其实就是要求懂技术、会管理的人通过考试取证,对个人执业能力的要求会越来越严格,从这个角度,证书的含金量反而是越来越高的。
死背书的年代离我们越来越远了,想要通过考试一定要在学习过程中加强实践操作方向的学习与积累,考生朋友们一定要重视这类内容。
不过,也有不少人持有反对的意见,比如咱们的会计考证党们,很多考生在讨论考试门槛的问题时,都会说为什么咱们会计的考证没有什么门槛:
公说公有理婆说婆有理,其实现在注册会计师的报名条件是符合包容性、公正性原则,也符合两会提出的趋势性要求:
“推动降低就业门槛,动态优化国家职业资格目录,降低或取消部分准入类职业资格考试工作年限要求。”
其实,大家各凭本事考证,拿CPA来说,它包含六科和综合,考到最后,你会发现有专业背景的优势并不是那么大,到工作之后你会发现,需要学的还有很多。四大会计师事务所在招聘时,尤其是应届生的招聘,很少会限制求职者的专业,因为咱们这个领域就是个非常包容的行业,我们需要更多背景、更多元的人才,而抬高门槛却意味着多方质疑,得不偿失。
版权声明:我们致力于保护作者版权,注重分享,被刊用文章【会计师官网(注册会计师又降低门槛)】因无法核实真实出处,未能及时与作者取得联系,或有版权异议的,请联系管理员,我们会立即处理! 部分文章是来自自研大数据AI进行生成,内容摘自(百度百科,百度知道,头条百科,中国民法典,刑法,牛津词典,新华词典,汉语词典,国家院校,科普平台)等数据,内容仅供学习参考,不准确地方联系删除处理!;
工作时间:8:00-18:00
客服电话
电子邮件
beimuxi@protonmail.com
扫码二维码
获取最新动态
