餐饮会计好做吗?我们都听过一句常话,叫“术业有专攻”,我想做会计也是一样的。从大的方面来说所有的会计都要会做账、报税、编制会计报表、做总账;但是不同的行业之间情况又不太一样了。举个例子,做煤炭行业的会计肯定不知道餐饮会计具体在干啥。(文末可抱走)
万事开头难,如果你想要进入餐饮行业当会计,那首先是最基本的做账报税你要了解。其次是餐饮行业的特点你也要知道,比如说成本中的菜肉该如何入账?餐饮行业的会计科目该如何设置?餐饮行业的纳税标准是什么?当你把这些掌握之后再去当餐饮会计,我想那就很简单了。
今天我就给大家总结了一份25页的餐饮会计做账流程,希望能帮到大家~
(1)有发票的情况下菜肉可以直接计入“主营业务成本这个会计科目”
购买的饮料酒水如果有库存可以先记为“库存商品”,等卖出之后可以再结转成本
厨师的工资是不能计入成本的,只能计入“营业费用-工资”
(2)餐饮业会计分录
取得营业收入时:
借:现金\银行存款
贷:主营业务收入
月末结转营业收入:借:主营业务收入贷:本年利润
(3)个体户一般为增值税的小规模纳税人,纳税办法由税务局确定
查账征收的需要交5%的营业税和其他的附加税费。
按个体工商户纳税标准的:3%的增值税,5%营业税,2%个人所得税,其他附加税费
(4)餐饮行业常用的会计科目
现金、银行存款、应收账款、其他应收款、材料、库存商品、固定资产、累计折旧、短期借款、应付账款、其他应付款、应付工资、应缴税费、利润分配、本年利润、实收资本、主营业务收入、主营业务成本、其他业务收入、其他业务支出、营业费用
(5)餐饮业会计科目大全
主要包括餐饮会计科目的科目编码、属性、科目名称、级别。
(6)会计科目的账务处理
现金分人民币和外汇两类。核算酒店库存现金,找数备用金和零用金备用金。设置“现金日记账”,根据收付凭证,按照业务发生顺序,逐日登记。
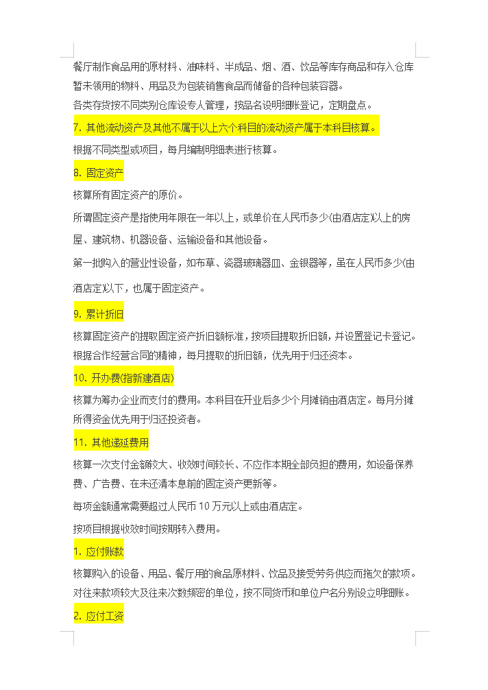
银行存款、应收账款、待摊费用、固定资产的账务处理
(七)其他相关的税法规定
包括城市维护建设税、教育附加费、个人所得税等等
......
篇幅有限,餐饮会计的做账流程就先到这了,有完整的25页的,希望能帮到大家。
版权声明:我们致力于保护作者版权,注重分享,被刊用文章【酒店会计如何做账(熬了12个小时)】因无法核实真实出处,未能及时与作者取得联系,或有版权异议的,请联系管理员,我们会立即处理! 部分文章是来自自研大数据AI进行生成,内容摘自(百度百科,百度知道,头条百科,中国民法典,刑法,牛津词典,新华词典,汉语词典,国家院校,科普平台)等数据,内容仅供学习参考,不准确地方联系删除处理!;
工作时间:8:00-18:00
客服电话
电子邮件
beimuxi@protonmail.com
扫码二维码
获取最新动态
