有句古话说得好!麻雀虽小,五脏俱全!每个企业都应该有一套属于自己的财务管理规章制度,我们作为财务人员,必须严格按照规章制度办事,作为员工也应积极主动配合财务人员的要求来办理报销,借款等工作。
今天就给大家分享一套2022最新企业财务管理规章制度,内容非常详细,大家可以参考借鉴,接下来就一起来看看看吧~
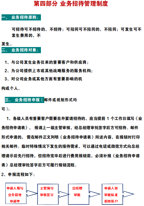
.......篇幅有限,更多企业财务管理规章制度在这里就不再一一展示了,希望在你的会计生涯中能够用得到~
版权声明:我们致力于保护作者版权,注重分享,被刊用文章【会计规章制度包括哪些(2022最新企业财务管理规章制度)】因无法核实真实出处,未能及时与作者取得联系,或有版权异议的,请联系管理员,我们会立即处理! 部分文章是来自自研大数据AI进行生成,内容摘自(百度百科,百度知道,头条百科,中国民法典,刑法,牛津词典,新华词典,汉语词典,国家院校,科普平台)等数据,内容仅供学习参考,不准确地方联系删除处理!;
工作时间:8:00-18:00
客服电话
电子邮件
beimuxi@protonmail.com
扫码二维码
获取最新动态
