财务会计工作中,不要因为规章制度不到位就给公司带来一些损失!很多公司因为费用报销一件小事也是天天吵得叽叽喳喳的!这就说明了还是费用报销的制度和流程不够明确,不然也不会总是出现会计人员和员工闹不合的现象!公司财务部的工作就是需要员工一起配合的,这样大家的工作都顺利!
存在这种问题的公司还是不少的!所以,今天就跟大家分享一下,我在网上看到一位广东财务主管做的财务管理规章制度,里面详细地规定了公司日常费用报销管理制度和采购报销流程以及业务招待费及差旅费报销管理等等,是word格式的,没有密码,大家也可以根据自己公司的实际情况稍作编辑和修改,就可以在公司实行的制度!
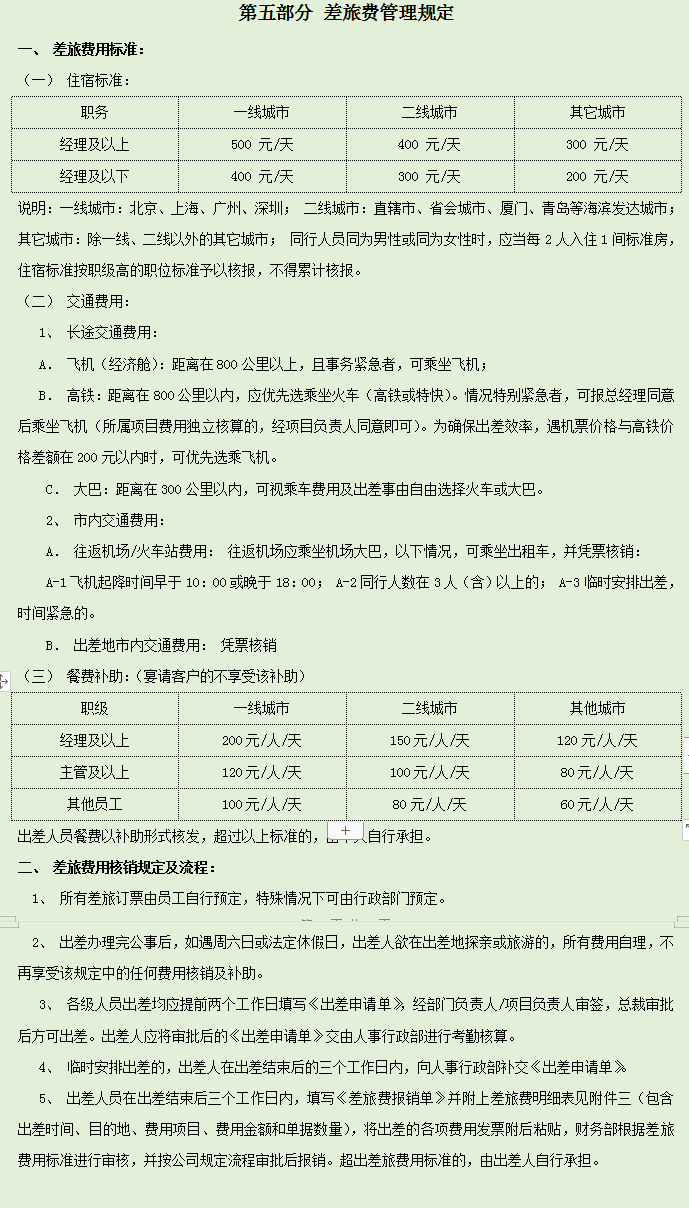
该财务管理制度一共是制定了6个部分的管理制度和具体实施流程!下面一起看看具体的内容吧!
有关“财务规章管理制度”的内容,就先到这里了。大家也看到了,上述的内容虽然简单,但是具体的规定及流程都是很清晰的,这种制度也很容易实施落地的,也希望给大家财务部工作带来帮助。
版权声明:我们致力于保护作者版权,注重分享,被刊用文章【会计规章(发现一30岁广东财务主管)】因无法核实真实出处,未能及时与作者取得联系,或有版权异议的,请联系管理员,我们会立即处理! 部分文章是来自自研大数据AI进行生成,内容摘自(百度百科,百度知道,头条百科,中国民法典,刑法,牛津词典,新华词典,汉语词典,国家院校,科普平台)等数据,内容仅供学习参考,不准确地方联系删除处理!;
工作时间:8:00-18:00
客服电话
电子邮件
beimuxi@protonmail.com
扫码二维码
获取最新动态
